名单出炉!31个项目成“精美长沙”建设示范样板
星辰在线3月22日讯据(长沙晚报全媒体记者 陈焕明 实习生 邬振)报道 3月8日夜幕降临,长沙“一江两岸”的楼宇上,粉红色帷幕缓缓拉开,“你好,半边天”等巨型字幕以及玫瑰花等图案一一闪现,为女性送上节日的祝福。从春节“萌虎拜年”,到“福乐满元宵”,再到“三八妇女节”主题灯光秀……长沙“一江两岸”夜景亮化灯光秀已成为“精美长沙”的一张名片。
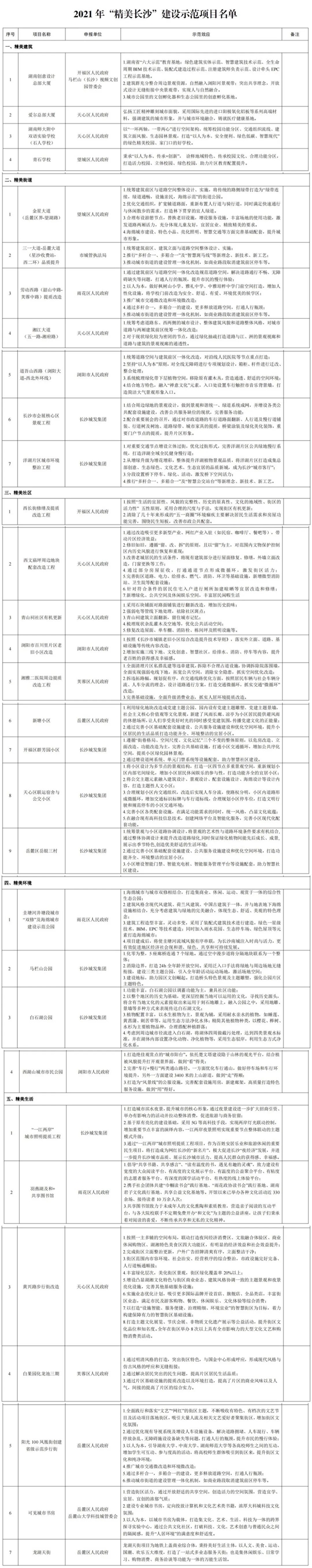
在长沙市“精美长沙”建设工作联席会议日前公布的2021年“精美长沙”建设示范项目名单中,“一江两岸”城市照明提质工程等31个项目上榜。下一步,市住建局将组织全市“精美长沙”建设示范项目观摩,通过高质量的示范项目引领带动城市高品质建设发展。

(今年春节期间,长沙“一江两岸”夜景灯光秀已开启“春节模式”,用憨态可掬的萌虎灯光秀,陪伴广大市民朋友欢度春节。长沙晚报全媒体记者 邹麟 摄)
以点带面:形成可复制可推广建设模式
将建筑前区与道路空间一体化规划和改造,商业路段取消建筑前区停车,解决道路通行不畅、无障碍设施缺失等问题;按照“以人为本”理念,交叉路口“大拐弯”变成了“小拐弯”,变成了与人友好示范路口,在学校门口划出安全舒适的候学区;通过多杆合一、多箱合一,释放更多道路空间,打通人行瓶颈……位于雨花区的劳动西路(芙蓉路—韶山路)提质改造工程完工后,原来“老破旧”的道路实现向“新靓美”的华丽转身,成为一条“精美长沙”示范街道。

(经过提质改造,原来“老破旧”的劳动西路实现向“新靓美”的华丽转身,成为一条“精美长沙”示范街道雨花区市政局供图)
去年以来,长沙大力推进“五区”建设和“四精五有”品质城市建设,努力创造宜居宜业、宜乐宜游的良好环境。市住建局等部门坚持“以人民为中心”的发展理念,聚焦“精美长沙”建设,从精美建筑、精美街道、精美社区、精美环境、精美生活5个方面,按照“打造样板、以点带面”的思路,分两批选取了119个“精美长沙”建设示范计划项目,经过精心组织和精美建设,并通过专家评审和现场踏勘,从中评选出了31个具有典型示范效应的“精美长沙”建设示范项目。
市住建局相关负责人介绍,该局通过制定示范项目建设标准,统筹推进“精美长沙”常态化建设,弘扬“工匠精神”,重点抓好“精美长沙”建设示范项目,形成可复制、可推广的“精美长沙”建设模式,为全市城市建设树立标杆。
总结梳理:在全市建设项目中参照推广执行
在马栏山视频文创产业园,5座廊桥连通7个绿地,总长度2公里的马栏山公园,就像一条“绿色带”贯穿整个片区,多个城市广场和巨型雕塑点缀其间,公园与城市融为一体,成为一个“城在园中、城景相融、步行友好”的“无边界公园”。“能在这样一个绿意盎然的公园边上班感觉十分幸福,闲暇时间我们都喜欢来公园逛逛,放松一下,工作休闲两不误。”在附近一家文创企业工作的张诚说。

(位于马栏山视频文创园的马栏山公园成为一座“城在园中、城景相融、步行友好”的“无边界公园”。长沙晚报全媒体记者 邹麟 摄)
全长9.5公里的湘江大道(五一路—湘府路)道路提升项目提质车行道约20万平方米,铺装人行道约4.9万平方米,种植花卉苗木1.2万平方米,升级景观2.8万平方米,打造了猴子石广场、望江广场、椿桥公园、海信广场等景观节点。
记者了解到,此次公布的31个“精美长沙”建设示范项目名单中,含括了湖南创意设计总部大厦、湖南师大附中双语实验学校(石人学校)等“精美建筑”项目4个,金星大道(岳麓区界—望湖路)、三一大道—岳麓大道(星沙收费站—西二环)品质提升等“精美街道”项目7个,西长街修缮及提质改造工程、西文庙坪周边地块配套改造工程等“精美社区”项目9个,圭塘河井塘段城市“双修”及海绵城市建设示范公园、马栏山公园等“精美环境”项目4个,羽燕湖及和+共享图书馆、黄兴路步行街改造等“精美生活”项目7个。

(金星大道(岳麓界至望湖路)提质改造将传统的路侧绿带打造为“两道连续,形象鲜明,空间丰富,设施亲民”的街道公园。资料图片)
市精美办还将各类示范项目示范要点进行了总结梳理,以便今后全市各建设项目可参照推广执行。比如在“精美街道”建设中,提倡街道空间一体化建设,道路红线与建筑前区、建筑立面U型空间统筹设计、统筹实施;有机整合市政设施、景观环境、沿街建筑、历史风貌等,提升街道全要素品质;推进“多杆合一”“多箱合一”,提升街道空间品质。在“精美环境”打造中,提倡消除边界,营造开敞通透的空间,打造显山、露水、见林、透气的城市景观;因地制宜,结合项目周边环境情况,打造“休闲+”复合型功能项目。
品质提升:将组织示范项目观摩,弘扬“工匠精神”
走进天心区青山祠社区的中意宿舍,“人人中意,人人回忆”的文化墙引人注目,居民们正在居民议事厅商议小区加装电梯事宜。今年69岁的陈跃明告诉记者,小区之前存在路面坑洼不平、路灯不亮、管线杂乱等问题,给居民生活带来诸多不便。2021年,青山祠社区有机更新项目启动,原本坑洼不平的路面铺上了沥青,漆黑的道路装上了路灯,埋在地下的自来水表上了墙,摄像头、停车位、健身器械……充分满足了居民的需求。
在浏阳市百川里片区,墙面上绘制着一幅幅气势恢宏的山水画、生动形象的焰火图案等;小区屋顶实现平改坡,彻底解决漏水问题;院内停车场、小花园、运动器材等一应俱全;同时增设邻里中心,引入医疗康养机构,建设口袋公园、提质淮川河沿岸环境等,实现片区内资源共享,打造开放共享的完整居住社区。
天心区青山祠社区、浏阳市百川里片区都成为长沙“精美社区”的代表。市住建局相关负责人介绍,接下来将组织全市“精美长沙”建设示范项目观摩,通过高质量的示范项目引领带动城市高品质建设;全力推进既有小区品质提升三年行动,今年完成品质提升小区不少于200个,并培育一批典型示范项目。
同时,将继续统筹推进“精美长沙”建设,大力弘扬“工匠精神”,以城市品质提升助推“精美长沙”建设,使城市建设更科学、更精细,不断增强广大市民群众的获得感、幸福感和安全感,切实促进城市高质量发展。
2021年“精美长沙”建设示范项目名单


(点击进入频道)
【来源:长沙晚报】

