飞机“里程兑换选座”“付费选座”合理吗?专家解读
国庆中秋假期临近,不少消费者在社交平台反映,自己购买了机票,准备线上值机选座时,却发现能选的座位非常少,大片座位处于“锁定”状态,这是为什么?
买票还得“买座”?
花钱“选座”引争议
在黑猫投诉平台上,有不少机票“锁座”相关投诉,消费者反映:
“座位被锁起来。”
“全剩后面的座位,没有靠窗的座位。”
“专门设置的母婴座位也是锁定的。”

记者预订了一张北京飞往乌鲁木齐的机票,客舱一共176个座位,除安全出口外,经济舱前6排全部被“锁定”,部分其他排座位靠窗和过道的也被“锁定”了,旅客无法免费选择。
随后记者又预订了另一家航空公司北京飞往三亚的机票,比较靠前的座位也有不少被“锁定”。

航空公司客服工作人员:这个是属于增值的一个产品、增值的服务,所以前面的话就是要扣积分的。按照常规来说靠前的会贵一些,这个没有相应定价标准,以展示的页面为准。

记者查询多家航空公司相关规定发现,目前国内航空公司基本上都推出了预选座位的增值服务,一般国际航班采用付费购买的形式,国内航班则需要通过积累里程兑换。
记者登录航空公司官方App,发现飞往乌鲁木齐的航班“锁定”座位,需要支付1600积分或3100积分“解锁”,根据座位的前后位置等因素不同,需要支付的积分也不相同。但并未发现航空公司关于“锁座”的规则和比例的相关说明。
专家:飞机“锁座”涉嫌违法
“付费选座”早期在国外航空公司,尤其在低成本航空中非常普遍。由于机票价格非常低廉,所以旅客需要额外支付选座费、行李费等相关费用。
2015年左右,我国航空公司开始在国内航线上尝试“付费选座”。初期,飞机“锁座”更多是出于安全的考虑,后来逐渐发展成一种增值服务。
这种行为到底是否合理呢?

中国法学会消费者权益保护法研究会副秘书长 陈音江:比如根据这种民航安全的需要,或者为了一些特殊的群体,锁住一定的位置,我觉得是可以理解的。但现在完全是为了多收取相关的费用,故意把很多的座位,或者说绝大多数的座位都锁起来,可能涉嫌侵犯消费者公平交易的权利。

专家认为,“付费选座”还涉嫌违反消费者权益保护法,侵害了旅客的知情权和自主选择权;同时也涉嫌违反价格法,让消费者在支付机票价格后额外“付费选座”。
专家表示,为了多收费,把一半以上甚至百分之七八十的位置都锁住,显然是不公平的。

此外,专家还认为,航空公司应该明确航班“锁座”的比例和范围,对于“付费选座”的规则也应该公开透明,免费和付费座位的比例应该满足不同旅客的差异化需求。
监管模糊
从“争议”到“行业惯例”
飞机“付费选座”一直饱受争议,但近年来不仅没有消失,反而逐渐成为一种“行业惯例”,这到底是为什么呢?
专家指出,没有权威部门认定这种行为就是违法的,或进行相应行政处罚。客观上来说,就是那么几家航空公司,大家买了票之后,还是要选择这种座位,所以航司就不用去承担所谓的后果。
“付费选座”业务鲜有受到处罚

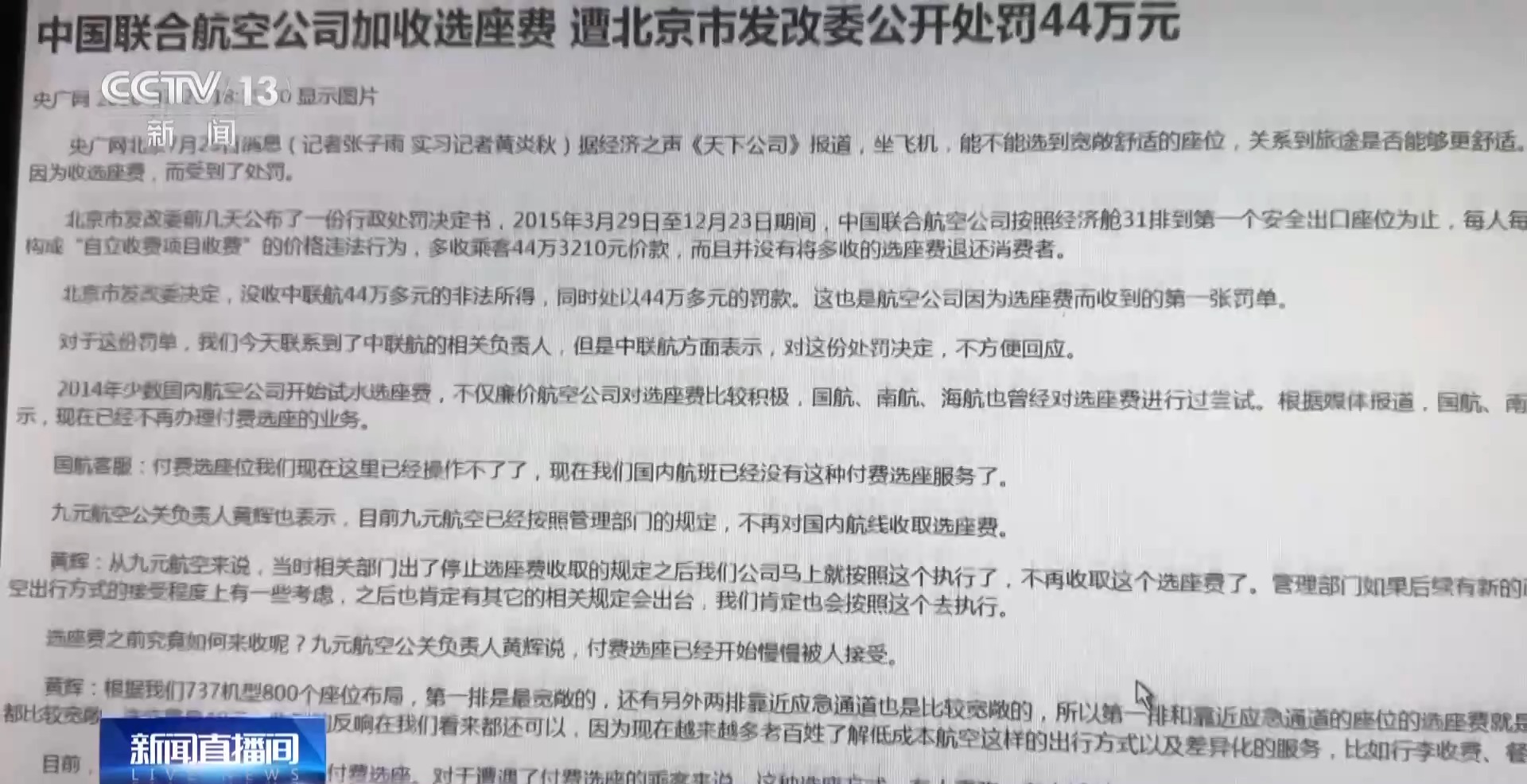
记者查询相关资料发现,2016年北京市发改委曾对中国联合航空公司的“选座收费”项目进行处罚,认定中国联合航空公司“自立收费项目收费”,违反了价格法相关规定。但此后,各航空公司的有关“付费选座”业务,鲜有受到处罚。
专家指出,针对这样的情况,有关部门要结合有关法律法规,包括民航部门有关管理办法,进行研判。如果违反有关法律法规、民航管理制度,损害消费者合法权益的,就应当责令整改,为消费者提供一个更好的民航消费体验。
【来源:央视新闻客户端】


