湖南取消4.5吨及以下普货车辆道路运输证和驾驶员从业资格证
绿色新闻 | 2018-12-19 22:22:14
星辰在线 | 编辑:丁虹
星辰在线12月19日讯据湖南省道路运输管理局消息 好消息!湖南籍大货车注意!从明年起,湖南正式取消总质量4.5吨及以下普通货运车辆《道路运输证》和驾驶员从业资格证。
日前,湖南省道路运输管理局发布通知:
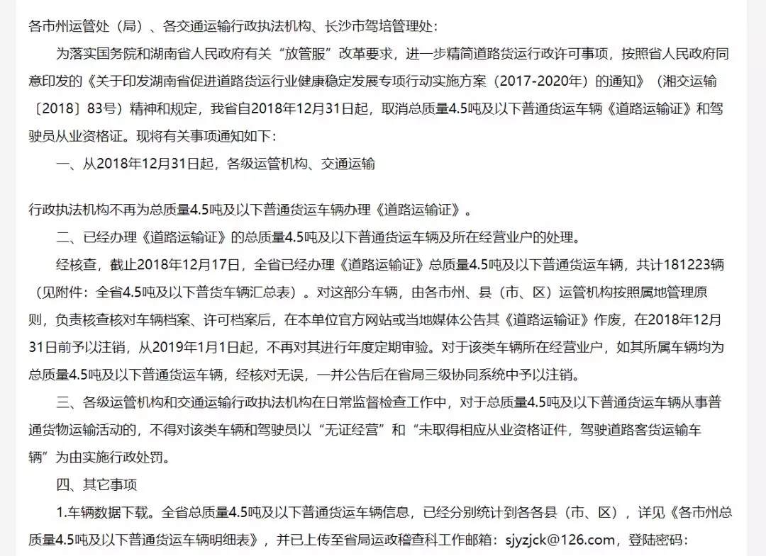
自2018年12月31日起,湖南省取消总质量4.5吨及以下普通货运车辆《道路运输证》和驾驶员从业资格证。同时,各级运管机构、交通运输行政执法机构不再为总质量4.5吨及以下普通货运车辆办理《道路运输证》。

已经办理的怎样处理呢?
公告作废
统一核验后注销
已经办理《道路运输证》的总质量4.5吨及以下普通货运车辆及所在经营业户的处理。↓↓↓
经核查,截止2018年12月17日,湖南全省已经办理《道路运输证》总质量4.5吨及以下普通货运车辆,共计181223辆(见附件:全省4.5吨及以下普货车辆汇总表)。对这部分车辆,由各市州、县(市、区)运管机构按照属地管理原则,负责核查核对车辆档案、许可档案后,在本单位官方网站或当地媒体公告其《道路运输证》作废,在2018年12月31日前予以注销,从2019年1月1日起,不再对其进行年度定期审验。对于该类车辆所在经营业户,如其所属车辆均为总质量4.5吨及以下普通货运车辆,经核对无误,一并公告后在省局三级协同系统中予以注销。
同时要求,各级运管机构和交通运输行政执法机构在日常监督检查工作中,对于总质量4.5吨及以下普通货运车辆从事普通货物运输活动的,不得对该类车辆和驾驶员以“无证经营”和“未取得相应从业资格证件,驾驶道路客货运输车辆”为由实施行政处罚。
全省4.5吨及以下普货车辆汇总表

好消息!那就赶紧扩散转发给身边的朋友们。
【来源:湖南省道路运输管理局】

标签:
