刚刚!长沙各区公办小学学区范围公布!
星辰在线4月1日讯(星辰全媒体记者 晨星)今天,长沙各区公办小学学区范围公布,具体详情如下:
【湖南湘江新区】
2023年湖南湘江新区公办小学学区范围公示,小学报名即日启动!
2023年湘江新区公办小学学区范围及覆盖具体楼盘信息,现予以公告。相关情况说明如下:
一、公办小学学区划分由湖南湘江新区管理委员会教育局负责,有关学区划分问题以湖南湘江新区管理委员会教育局解释为准。
二、区教育行政管理部门根据区域内教育规划布局、历史沿革、办学规模、周边生源和交通状况等因素,按相对就近原则,合理划分每所小学的学区范围。已交房但未划分学区的新建楼盘需由开发商到湘江新区管理委员会教育局提出学区划分申请,经区教育局核定其教育配套责任后再进行学区划分或调剂入学。学区划分中所指的楼盘、宿舍等均指住宅性质的房产,非住宅性质房产不作入学依据。
三、公办小学学区划分保持相对稳定,教育行政管理部门可根据生源和学校动态变化情况每学年度作适当调整。
四、学区内由于生源增长导致容量不够,不能完全接纳本学区适龄儿童(少年)入学的,由区教育行政部门按照生源排序和相对就近的原则统筹安排。
五、对湘江新区公办小学学区划分及入学政策有疑问的,请咨询湖南湘江新区管理委员会教育局基础教育处(88999272)及各学校(咨询电话见下表)。
六、行业办子弟小学资产为国有性质,主要招收其举办单位职工子女。
七、“长沙市普通中小学入学报名系统”网上报名自4月1日上午9时起正式开通,报名截止日期为4月15日。
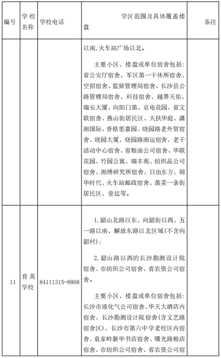
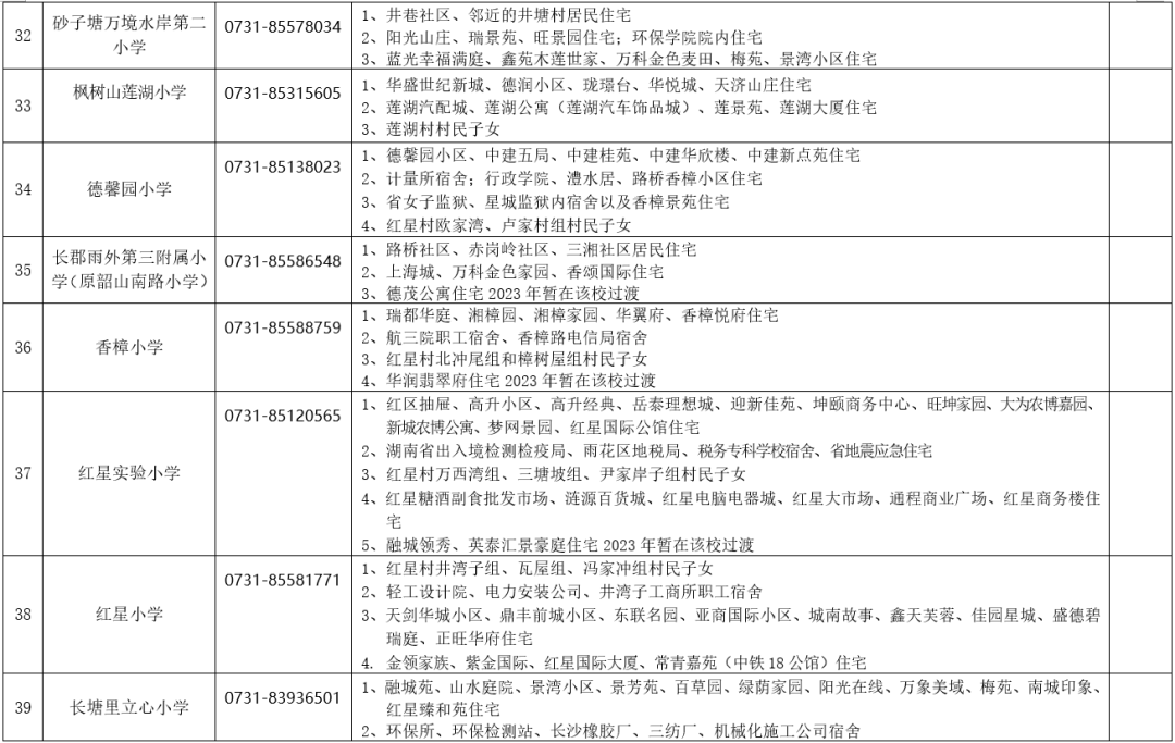
湖南湘江新区2023年公办小学学区范围










【芙蓉区】
2023年长沙市芙蓉区公布公办小学学区范围
芙蓉区教育局编制了2023年公办小学学区范围及覆盖具体楼盘信息,现予以公告(详见《芙蓉区2023年公办小学学区划分方案》)。相关情况说明如下:
一、公办小学学区划分由芙蓉区教育局负责,有关学区划分问题以芙蓉区教育局解释为准。
二、区教育行政管理部门根据区域内教育规划布局、历史沿革、办学规模、周边生源和交通状况等因素,相对就近、合理划分每所小学的学区范围。已交房但未划分学区的新建楼盘需由开发商到芙蓉区教育局提出学区划分申请,经区教育局核定其教育配套责任后再进行学区划分或调剂入学。学区划分中所指的楼盘、宿舍等均指住宅性质的房产,非住宅性质房产不作入学依据。
三、公办小学学区划分保持相对稳定,教育行政管理部门可根据生源和学校动态变化情况作适当调整。
四、学区内由于生源增长导致容量不够,不能完全接纳本学区适龄儿童(少年)入学的,由区教育行政部门按照生源排序和相对就近的原则统筹安排。
五、对芙蓉区公办小学学区划分及入学政策有疑问的,请咨询芙蓉区教育局基础教育科(0731-84683247)及各学校(咨询电话见下表)。
六、行业办子弟小学资产为国有性质,主要招收其举办单位职工子女。
七、“长沙市普通中小学入学报名系统”网上报名自4月1日上午9时起正式开通,报名截止日期为4月15日。
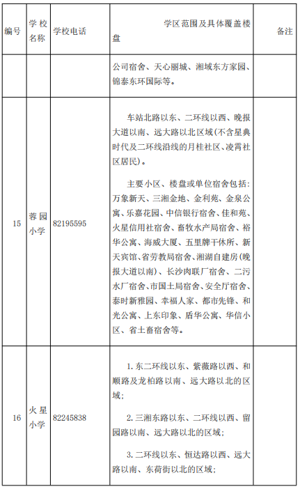
芙蓉区2023年公办小学学区划分方案
说明:
1.已交房但未划分学区的楼盘需由开发商到区教育局提出学区划分申请,经区教育局核定其教育配套责任后再进行学区划分或调剂入学。
2.所有楼盘、宿舍等均指住宅性质的房产,非住宅性质房产不作入学依据。
3.本区学区划分信息最终解释权归芙蓉区教育局。





















【天心区】
长沙市天心区公布2023年公办小学学区范围!
天心区教育局编制了2023年公办小学学区范围及覆盖具体楼盘信息,现予以公告。相关情况说明如下:
一、公办小学学区划分由天心区教育局负责,有关学区划分问题以天心区教育局解释为准。
二、区教育行政管理部门根据区域内教育规划布局、历史沿革、办学规模、周边生源和交通状况等因素,相对就近、合理划分每所小学的学区范围。已交房但未划分学区的新建楼盘需由开发商到天心区教育局提出学区划分申请,经区教育局核定其教育配套责任后再进行学区划分或调剂入学。学区划分中所指的楼盘、宿舍等均指住宅性质的房产,非住宅性质房产不作入学依据。
三、公办小学学区划分保持相对稳定,教育行政管理部门可根据生源和学校动态变化情况每学年度作适当调整。
四、学区内由于生源增长导致容量不够,不能完全接纳本学区适龄儿童(少年)入学的,由区教育行政部门按照生源排序和相对就近的原则统筹安排。
五、对天心区公办小学学区划分及入学政策有疑问的,请咨询天心区教育局基础教育科,电话:0731-81830202。
六、行业办子弟小学资产为国有性质,主要招收其举办单位职工子女。
七、“长沙市普通中小学入学报名系统”网上报名自4月1日上午9时起正式开通,报名截止日期为4月15日。






【开福区】
2023年长沙市开福区公布公办小学学区范围
开福区教育局编制了2023年公办小学学区范围及覆盖具体楼盘信息,现予以公告。相关情况说明如下:
一、公办小学学区划分由开福区教育局负责,有关学区划分问题以开福区教育局解释为准。
二、区教育行政管理部门根据区域内教育规划布局、历史沿革、办学规模、周边生源和交通状况等因素,相对就近、合理划分每所小学的学区范围。已交房但未划分学区的新建楼盘需由开发商到开福区教育局提出学区划分申请,经区教育局核定其教育配套责任后再进行学区划分或调剂入学。学区划分中所指的楼盘、宿舍等均指住宅性质的房产,非住宅性质房产不作入学依据。
三、公办小学学区划分保持相对稳定,教育行政管理部门可根据生源和学校动态变化情况每学年度作适当调整。
四、学区内由于生源增长导致容量不够,不能完全接纳本学区适龄儿童(少年)入学的,由区教育行政部门按照生源排序和相对就近的原则统筹安排。
五、对开福区公办小学学区划分及入学政策有疑问的,请咨询开福区教育局基础教育科,电话:0731-82528880。
六、行业办子弟小学资产为国有性质,主要招收其举办单位职工子女。
七、“长沙市普通中小学入学报名系统”网上报名自4月1日上午9时起正式开通,报名截止日期为4月15日。
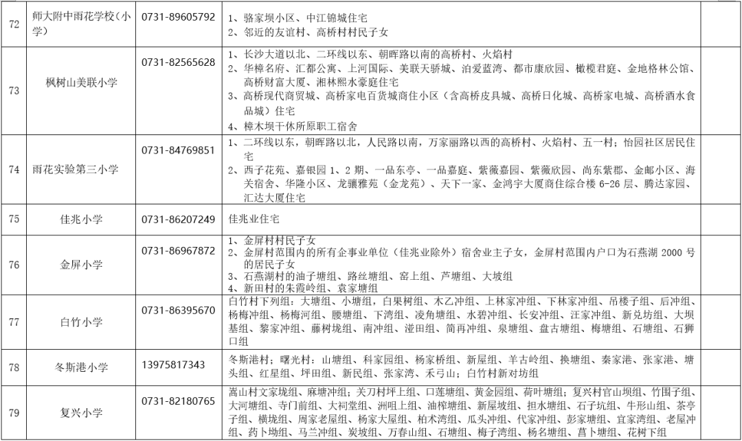
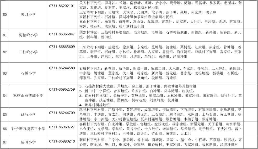
2023年开福区公办小学学区范围及覆盖具体楼盘信息

【雨花区】
2023年长沙市雨花区公布小学学区划分范围
为保障广大市民对雨花区公办小学学区划分的知情权,雨花区教育局编制了2023年公办小学学区范围及覆盖具体楼盘信息,现予以公告。相关情况说明如下:
一、公办小学学区划分由雨花区教育局负责,有关学区划分问题以雨花区教育局解释为准。
二、区教育行政管理部门根据区域内教育规划布局、历史沿革、办学规模、周边生源和交通状况等因素,相对就近、合理划分每所小学的学区范围。已交房但未划分学区的楼盘需由开发商到雨花区教育局提出学区划分申请,经区教育局审核后再进行学区划分或调剂入学。学区划分中所指的楼盘、宿舍等均指住宅性质的房产,非住宅性质房产不作为入学依据。
三、公办小学学区划分保持相对稳定,教育行政管理部门可根据生源和学校动态变化情况每学年度作适当调整。
四、学区内由于生源增长导致容量不够,不能完全接纳本学区适龄儿童(少年)入学的,由区教育行政部门按照生源排序和相对就近的原则统筹安排。
五、对雨花区公办小学学区划分及入学政策有疑问的,请咨询雨花区教育局基础教育科,电话:0731-85880323。
六、“长沙市普通中小学入学报名系统”网上报名自4月1日上午9时起正式开通,报名截止日期为4月15日。
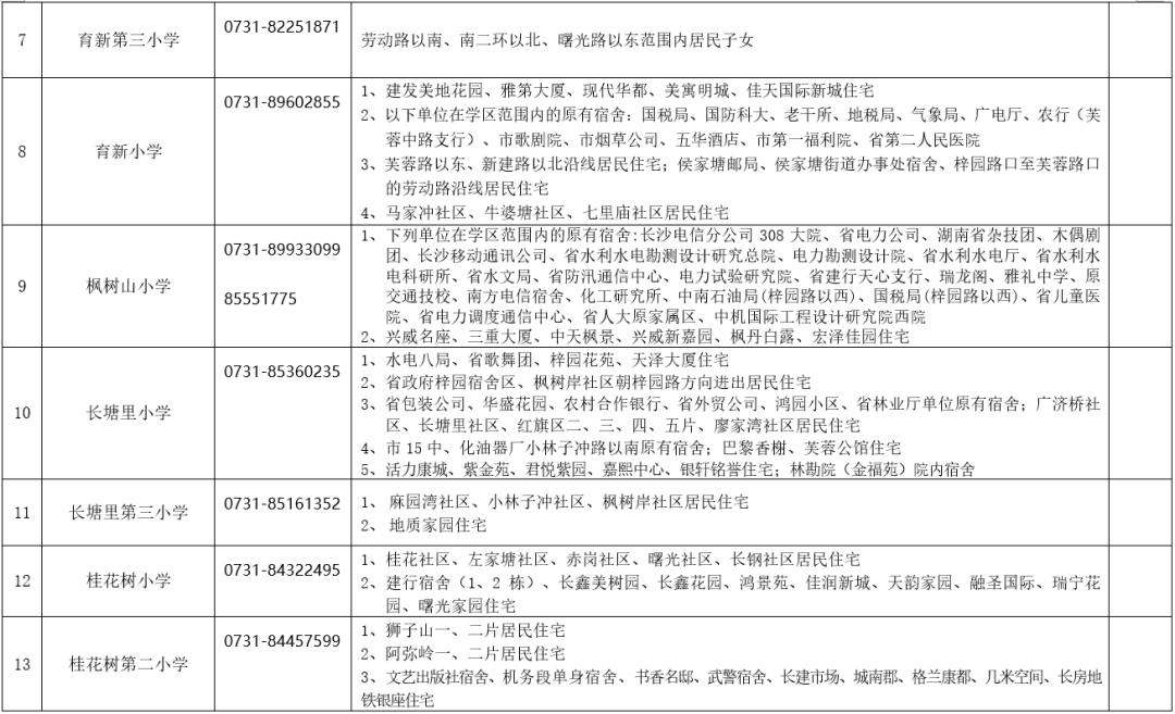
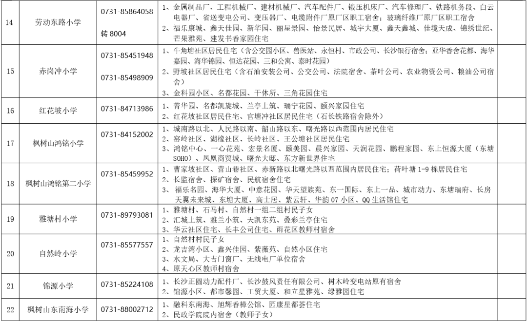
雨花区2023年公办小学学区划分方案











【来源:星辰在线长沙发布】


