长沙交警:今年端午节期间长沙交通压力将为近三年同期最高
星辰在线6月20日讯(星辰全媒体记者 张米娜)6月20日,长沙交警发布端午节长沙市道路交通运行状态及交通安全提示,预计今年端午期间城区道路交通运行规律整体与2020年、2022年端午相似,节末返程强度大于2022年端午。 由于端午期间高速公路不免费,节前集中出城明显,预计假期长沙市道路交通压力将高于近三年端午。
出城游玩避开高峰时段
今年端午节是假期第一天,市民节前返乡团聚意愿较强,出城车辆较平常明显增加。预计节前城区活跃车数比五一假期前一天稍低,将达到172.2万辆左右,交通压力大。
预测端午节前活跃车数将低于劳动节前,为172.2万辆左右的次高水平,今年劳动节前一日为177.3万辆。
预计端午节晚高峰较日常周五提前到来、推迟结束。端午节当天即6月22日13时-22时交通繁忙程度较日常周五大幅上升,小时级拥堵指数在1.5-3之间,是交通出行最为集中时段。15时上升至拥堵状态,17-19时拥堵指数达到峰值。城区交通22时左右基本恢复正常。
出城流量明显高于进城。端午节前高速公路收费站出城流量集中,将达到48万辆左右。
长沙西、长沙、学士、雨花收费站排名前四,这4个收费站车流量进城、出城分别占比25%、28%左右,与之连接的岳麓大道、三一大道、云栖路、长沙大道压力尤其明显。


三、车辆流向
预计假期从长沙前往岳阳、益阳、邵阳、常德、湘潭等地的小型车辆较多。截至6月12日,长沙市名下为个人的小型汽车共有298.7万辆,较去年同期上升11.5%,其中本省271.1万辆,占比90.8%,外省27.6万辆。本省长沙市164.9万辆,占比60.8%,其他靠前的依次是岳阳市21.8万辆、益阳市14.7万辆、邵阳市13.7万辆、常德市12.3万辆、湘潭市10.9万;外省较多的是湖北省5.7万辆、江西省3.5万辆、河南省2.4万辆、四川省1.6万、安徽省1.3万辆、广东1.2万辆。依据驾驶人籍贯数据,预计假期本市小型车辆离开长沙市返乡主要是岳阳市、益阳市、邵阳市等地,高速方面主要以岳临高速、长韶娄高速、长张高速为主。


节中第一天为端午节,22日上午7-12时仍有大量出城返乡车流,各连接主要收费站的出城通道交通繁忙,至12时进出城通道出城方向交通恢复正常;假期第一天下午至假期第二天,城区内商圈景点车流、人流较为集中,特别是以橘子洲大桥和五一大道、麓山路为轴心的岳麓山-橘子洲景区和五一商圈区域周边道路尤为明显。
节中阶段城区全天活跃车数低于日常周末均值。其中,假期第一天车流主要是进、出城,假期第二天车流主要为游客市内出行,商圈和景区周边道路车辆较为集中。
端午高速公路不免费通行。假期第一天9-12时为出城拥堵高峰,连接高速的出城通道处于缓行状态,20时道路交通状况略微繁忙,其他时段均处于畅通状态;假期除20时道路交通状况略微繁忙外,城区路网交通状况处于畅通状态。

6月22日(假期第一天):7时云栖路、岳麓大道出城车流最先上升;9时其他出城干道车流逐步上升;13时出城干道交通基本恢复正常;18时,长沙大道、云栖路进城车流逐步上升,22时交通恢复基本畅通。
热门商圈、景点交通情况复杂易堵
节日期间五一商圈、橘子洲、岳麓山向来是人流、车流最聚集区域,也是市民、游客打卡的热门区域。

1.五一广场商圈
根据《长沙发布乐游指数-长沙商圈热力榜》显示,4月30日至5月1日日均有112万人次前往五一商圈,远超排名第二的红星商圈24.3万人次。五一商圈仍是长沙排名第一的最热门商圈。
2.橘子洲-岳麓山景区
橘子洲景区橘子洲景区周末及节假日7时至20时无通行证车辆禁止进入,加上接驳、转载游客能力有限,不少游客将步行通过一桥前往景区。上午10点开始人流、车流增加,下午16-19时达到人流高峰,桥面人行道长时间处于超饱和状态,出现人挤人现象,。
3.岳麓山景区
岳麓山景区停车位有限,远不能满足停车需求,市民大量驾车前往,易造成岳麓山东门的麓山路新民路口、枫林广场路段及南门的东方红广场、潇湘大道牌楼路口至麓山南路交通拥堵。
城区其他拥堵路段
节中城区路网整体通行状况良好,无大范围拥堵情况出现,城区车流量主要集中在个别过江通道、环线及热门景点、商圈周边。

节末下午开始进入返程高峰,预计端午节末返程阶段道路交通繁忙程度较节前出城阶段大幅下降,除进城道路长时间缓行外,城区交通强度与日常周末晚高峰交通状况基本相当。

6月24日(假期最后一天):12时,长沙大道游客离长车流明显增加,持续至15时;14-20时为返程车流高峰期,其中,13时所有进城道路进城车流逐步上升,18时返程车流达到峰值;22时所有进城道路交通恢复正常。

道路交通事故研判
一、农村地区事故风险较高。根据近两年端午期间事故数据统计,长望浏宁四区县市端午期间事故起数、死亡人数、受伤人数分别占全市总数的76.79%、75%、78.79%。
二、机动车造成事故的违法排名。根据近两年端午期间一般道路交通事故数据统计,机动车造成事故的原因依次为:机动车未避让行人、机动车未让优先通行方先行、无证驾驶、其他影响安全行为、违法会车、违法倒车、不按规定使用灯光、醉酒驾驶、违法变更车道、违反交通信号。
(三)发生事故时间段分析。根据近两年端午期间一般道路交通事故数据统计,事故多发时段依次为:6-9时、21-24时、18-21时、15-18时、12-15时。早晨和上半夜是事故最多的时段,需特别注意。
(四)事故发生区域和道路
根据近两年端午期间一般道路交通事故数据分析,浏阳市古港镇、宁乡市玉潭街道和望城区郭亮路、宁乡市二环路、省道202、天心区杉木冲路、省道207、省道221、长沙市双杨路、高新区岳麓大道等区域和路段容易发生交通事故,行经上述区域和路段请特别留意。
交警提示:
1、端午假期驾车出行,请提前对车辆轮胎、灯光、制动等安全机件进行全面检查,确保车况良好。
2、驾车出行需提前做功课,了解沿途交通、天气情况,尽量避免暴雨天气出行。行车途中遇到恶劣天气要严格落实“限速、亮尾、控距”措施,确保出行安全。
3、一盔一带、安全常在。良好的交通习惯可以避免严重伤害,骑乘摩托车、电动自行车请佩戴安全头盔;驾车出行,驾乘人员需全程系好安全带;
4、长途行车请注意劳逸结合,连续驾驶不得超过4小时,停车休息不少于20分钟;
5、节日期间各地公安交警将持续开展专项整治行动,严查酒驾醉驾、无牌无证、违法载人、超员超载、疲劳驾驶等交通违法行为,请严格遵守道路交通法律法规。
6、端午假期气温偏高,雨水偏多,群众省内、返乡等交通出行大幅增加。特别是农村地区交通情况复杂,驾车行经村镇、集市时要降低车速,注意礼让行人。途经山区或急转弯坡路时,要控制好车速、车距,千万不要违法超车、占用对向车道逆行。
7.节假日期间亲友聚餐饮酒活动增多,饮酒会导致意识模糊、反应迟钝。为了您和他人的安全,请牢记“生命无价、酒后禁驾”,坚决做到“喝酒不开车、开车不喝酒”,发现他人有酒驾苗头要及时劝阻。
8、五一假期乘车出行,请到正规客运站场乘坐具有合法资质的客运车辆,拒绝乘坐非法营运车辆。
9、端午期间,五一商圈、橘子洲景区、岳麓山等商圈、景区车流人流密集,周边停车位严重不足,请尽量选择公交、地铁、出租车等公共交通工具前往。
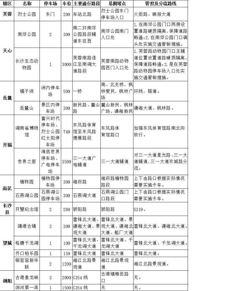
端午期间主要景点统计

端午期间热门商圈、夜市及车站情况统计

【来源:星辰在线】


