183个项目计划总投资1181.29亿元!项目引领长沙文旅发展新气象
星辰在线3月18日讯 据长沙晚报掌上长沙(全媒体记者 黄能)报道,项目建设是文旅高质量发展的硬支撑。记者17日从长沙市文化旅游广电局获悉,根据《2024年全市重大文旅项目建设实施方案》,长沙共储备文化旅游项目183个,计划总投资1181.29亿元,其中1亿元以上的项目99个,以项目清单化、责任具体化、效果可视化进一步盘活存量、拓展增量、提高质量,以项目建设推动全市文旅产业高质量发展。
项目支撑空间,项目成就线路,项目决定未来。长沙市文化旅游广电局积极构建重大文化旅游项目统计系统,推行重大文化旅游项目联点制度,加大重大文化旅游项目招商力度,开展重大文化旅游项目拉练讲评,建立重大文旅项目建设奖补机制,以文旅项目撑起发展新空间。
183个文化旅游项目,共分为旅游景区开发类、酒店民宿类、乡村旅游类、文化创意类、文博非遗类、文旅综合体类、旅游基础类、文化制造类、文旅新业态、公共服务类10大类。
在湖南广电、世界之窗、海底世界片区,一座“广电芒果城”将升级蜕变,打造“传媒+文旅”深度融合创新典范。这是旅游景区开发类项目“大手笔”,总投资45亿元。湖南芒果文旅投资有限公司负责人介绍,项目拟整合长沙世界之窗、长沙海底世界和七彩盒子等文旅项目,并投资新建芒果TOWN、水世界等项目,形成全国独一无二的传媒旅游新地标,强化世界“媒体艺术之都”城市品牌。
酒店民宿类方面,浏阳市民宿产业项目将投资2.2亿元,推进梦俚、唯山居、道官冲原宿等民宿提质改造,新增张坊湖洋梯田民宿、古港宝盖寺村民宿谷等精品民宿。
文博非遗类方面,贾谊故居二期修复工程计划恢复明清时期贾谊故居的规模和建制,修复清湘别墅古典园林景观,包括大观楼、小沧浪馆、补柑精舍、佩秋亭、荷池等历史遗存。
在城北,长沙北辰三角洲大悦城夜市规范区,将通过改扩建项目,完善交通及行人动线,不断与门店共同出台促消费、激发夜经济活力举措,进一步释放夜间消费潜力。
在城南,夜游天心阁项目将于2024年底竣工。2024年是天心公园建园100周年,以此为契机修缮保护国家重点文物,提质改造相关建筑和片区,打造长沙三千年数字主题光影公园。
为做深做足产业发展提质增效的大文章,长沙还将突出精品示范,支持铜官窑、大围山、大王山创建国家级旅游度假区,溪悦荟、白果园打造国家级旅游休闲街区,创建3A级以上旅游景区4家以上,省级重点村镇3个以上、乡村旅游区点5个以上、等级民宿6家以上,指导酒店、旅行社开展星级评定;加快业态融合,大力推进工业旅游,建立乡村旅游“微度假”系列产品体系,探索“乡村民宿+”多元融合发展模式。
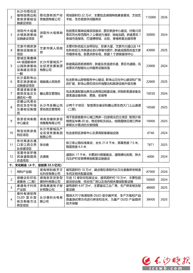
附:2024年长沙市重大文旅项目清单









【来源:长沙晚报网】


