长沙市天心区发布校园减负“白名单”
都市新闻 | 2024-07-22 11:07:04
星辰在线 | 编辑:周婷值班主任:陈贝贝值班编委:王重浪
星辰在线7月22日讯(星辰全媒体记者 彭穗)近日,天心区参照《2024年长沙市整治形式主义为校园减负工作要点》发布校园减负白名单,确定了10个涉校准入事项、18个取消事项,持续推进整治形式主义为校园减负。
为确保减负工作落实落地,天心区实行涉校项目清单管理,要求未纳入白名单的事项不得开展;确需增加的临时性项目,应按相关程序报区委教育工作领导小组审定,现将《2024年长沙市天心区涉校项目白名单》公示如下:

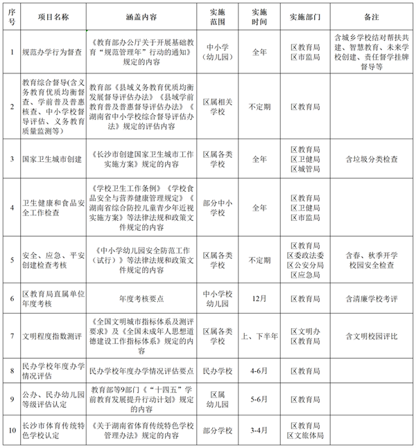
(《2024年长沙市天心区涉校项目白名单》公示,图片由天心区提供。)
2024年长沙市天心区整治形式主义为校园减负取消项目清单如下:
1、教师到校门口劝导家长佩戴头盔
2、教师到校园周边巡查烟、酒、彩票销售网点
3、教师到校园周边巡查移动摊点
4、教师到校园周边巡查网吧、电子游戏厅等营业性娱乐场所、非法行医诊所、违法违规销售学生用品场所
5、教师暑假轮流巡查河流水域
6、教师到学校周边巡查违规校外培训机构
7、教师节假日值班
8、统计学生家庭成员社保、医保缴纳情况
9、统计学生家庭成员出入境情况
10、开学工作专项督导
11、防震减灾科普教育示范校创建
12、无烟学校创建
13、绿色学校创建
14、校园钢琴艺术展演暨国际钢琴公开赛选拔赛
15、“友阿杯”童星大奖赛
16、校园戏剧文化节
17、“党史国史学习月”活动
18、义务教育阶段区级统考和集团联考及其排名
【来源:星辰在线】

标签:

