长沙上线湖南首个集体聚餐报备小程序 保障市民饮食安全
(12月16日,长沙市市场监督管理局正式上线湖南省首个集体聚餐报备小程序。)
星辰在线12月16日讯(星辰全媒体记者 贺亚玲 胡宇薇)年关将近,各类宴席、企业年会、旅游团餐即将进入预定高峰期。为强化长沙集体聚餐活动食品安全管理,有效预防群体性食品安全事件发生,12月16日,长沙市市场监督管理局正式上线湖南省首个集体聚餐报备小程序,通过数字化手段加强对集体聚餐活动的食品安全监管,以保障市民的饮食安全。
“本次监管主要针对一次性就餐人数100人及以上的餐饮活动,主要包括婚丧嫁娶宴席、企事业等单位组织的会议、庆典或团建活动聚餐,学校等单位组织的研学、夏令营、春秋游活动聚餐以及旅游团餐等。”长沙市市场监管局副局长张炼介绍,根据《长沙市集体聚餐食品安全监督管理办法》(以下简称《管理办法》)要求,集体聚餐报备将实行严格的分级监管制度。
(操作系统显示,报备成功后,还将进行风险提示。以上图片均由 星辰全媒体记者 贺亚玲 摄)
在小程序上线发布会的现场,长沙市市场监管局餐饮处工作人员演示了小程序的使用方法。餐饮服务经营者需在集体聚餐前通过“长沙市场监管”小程序完成集体聚餐活动报备工作,报备信息应包含举办者、聚餐时间、聚餐事由、就餐人数、供餐方式和聚餐菜谱等有关内容。
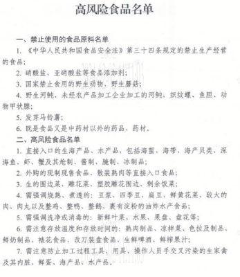
对于最受关注的食品安全问题,小程序内置的智能化系统会迅速对菜谱中的食材进行风险筛查,一旦发现有禁用或高风险食材,系统会立即提示经营者进行调整,最后,经营者确认所有信息无误后,即可提交报备信息,完成整个报备流程。报备成功后,还将进行风险提示。

(《长沙市集体聚餐食品安全监督管理办法》中发布的高风险食品名单。该图片由长沙市市场监管局 提供)
当天还正式下发了《长沙市集体聚餐活动食品安全风险排查专项行动实施方案》(以下简称《方案》)。《方案》要求,各区县(市)局要通过采取日常监管和重点监管相结合的方式,加强对集体聚餐活动的食品安全监管。以菜谱审核和加工制作过程控制为重点,主要排查从业人员健康管理、食品原料进货查验、高风险食品的加工制作、食品留样等方面中存在的食品安全风险隐患,对排查发现的违法违规问题要依法依规核查处置,跟进整改情况,形成工作闭环。要确保辖区内集体聚餐活动报备信息做到“应报尽报、不留盲区”。
为确保集体聚餐报备小程序的广泛使用,市市场监管局还发布了《关于进一步加强集体聚餐食品安全管理工作的通告》,除要求餐饮服务经营者加强从业人员健康管理、食品原料管理、食品加工制作过程控制、加工制作区域及工用具的管理、食品留样管理等内容外,还要求要加强集体聚餐食品安全应急管理,制定相应应急处置预案。在承办集体聚餐活动过程中发生食品安全事故或疑似发生食品安全事故,应立即采取有效措施,防止事故扩大,同时立即向事故发生地区县(市)市场监督管理、卫生健康等行政部门报告,并主动配合相关部门进行现场调查处置。
【来源:星辰在线】


