校历来啦!长沙2025学年安排早知道!
都市新闻 | 2025-02-12 09:27:19
星辰在线 |
小伙伴们,
大家最关心的校历来啦!
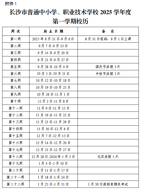
长沙市普通中小学、
职业技术学校
2025学年度校历
推送给大家。
根据2024年校历安排,
今年暑假从2025年7月6日开始。
第一学期
2025年9月1日上课,2026年1月31日结束,全学期共22周。寒假从2026年2月1日开始,3月3日结束。
第二学期
2026年3月5日上课,7月11日结束,全学期共19周。暑假从2026年7月12日开始,8月29日结束。
2025学年度第一学期校历

2025学年度第二学期校历

【来源:红网时刻 长沙教育服务平台】

标签:

