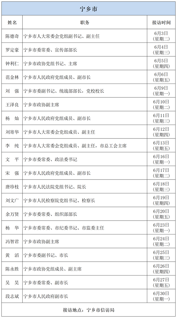
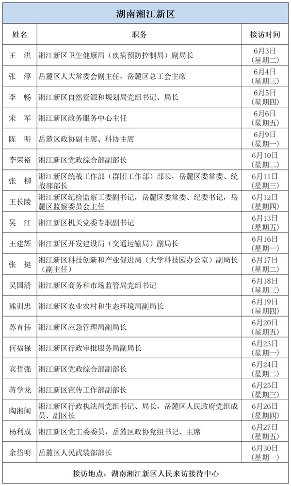
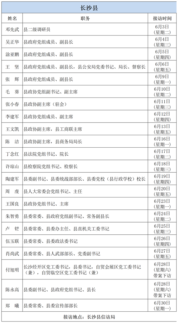
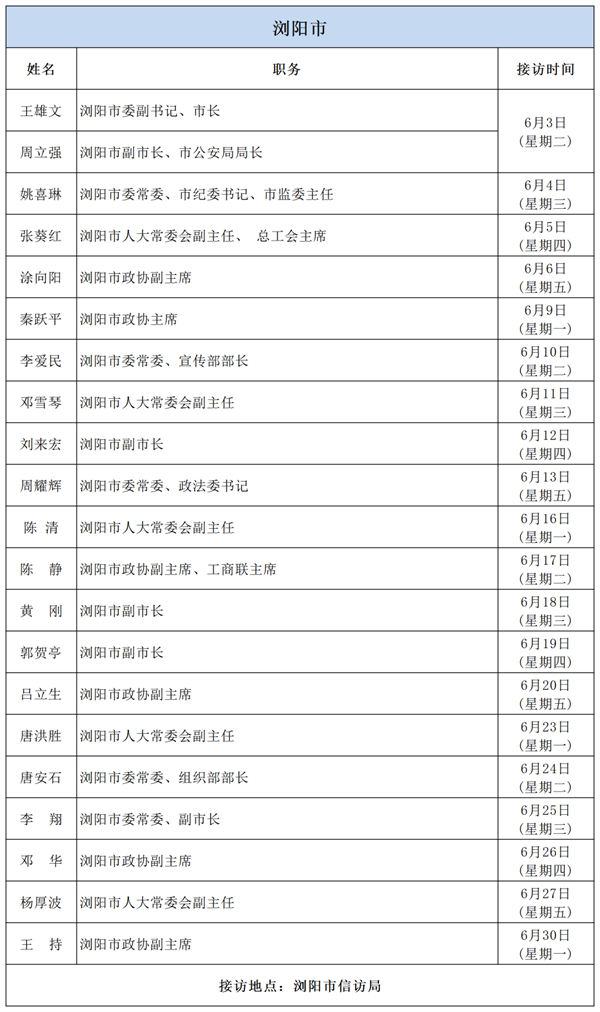
公告 | 2025年6月份湖南湘江新区、长沙各区县(市)及相关市直单位(企业)领导接访安排

都市新闻 | 2025-05-30 19:37:38
星辰在线 | 作者:记者 李玭编辑:胡锦轩值班主任:邓佳莹值班编委:林展翅

  为密切联系群众,畅通信访渠道,依法及时就地解决群众合理合法诉求,现将2025年6月份湖南湘江新区、各区县(市)及相关市直单位(企业)领导接访安排予以公告,群众可根据公告的接访安排到指定地点反映诉求。

【来源:星辰在线】

标签: