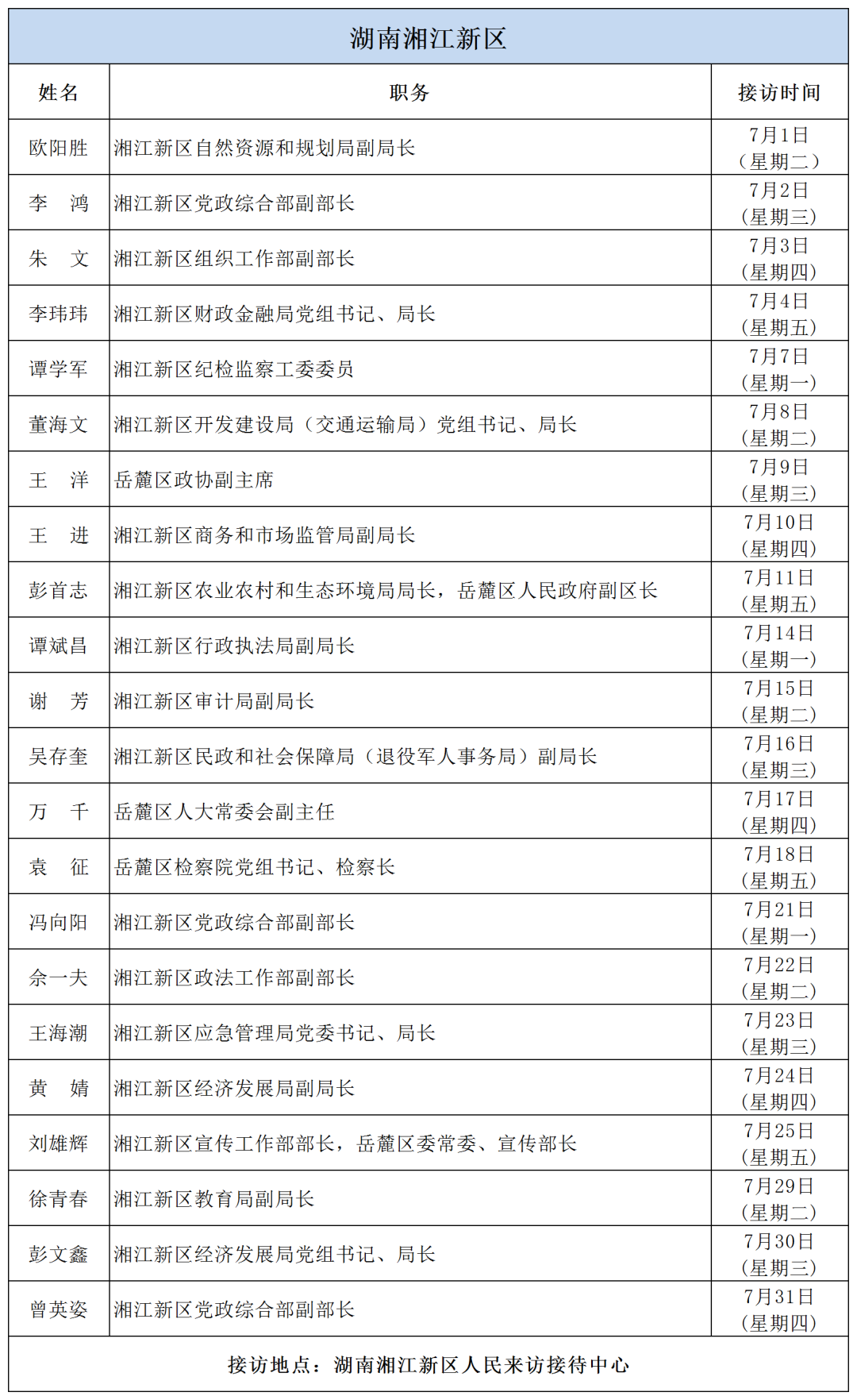
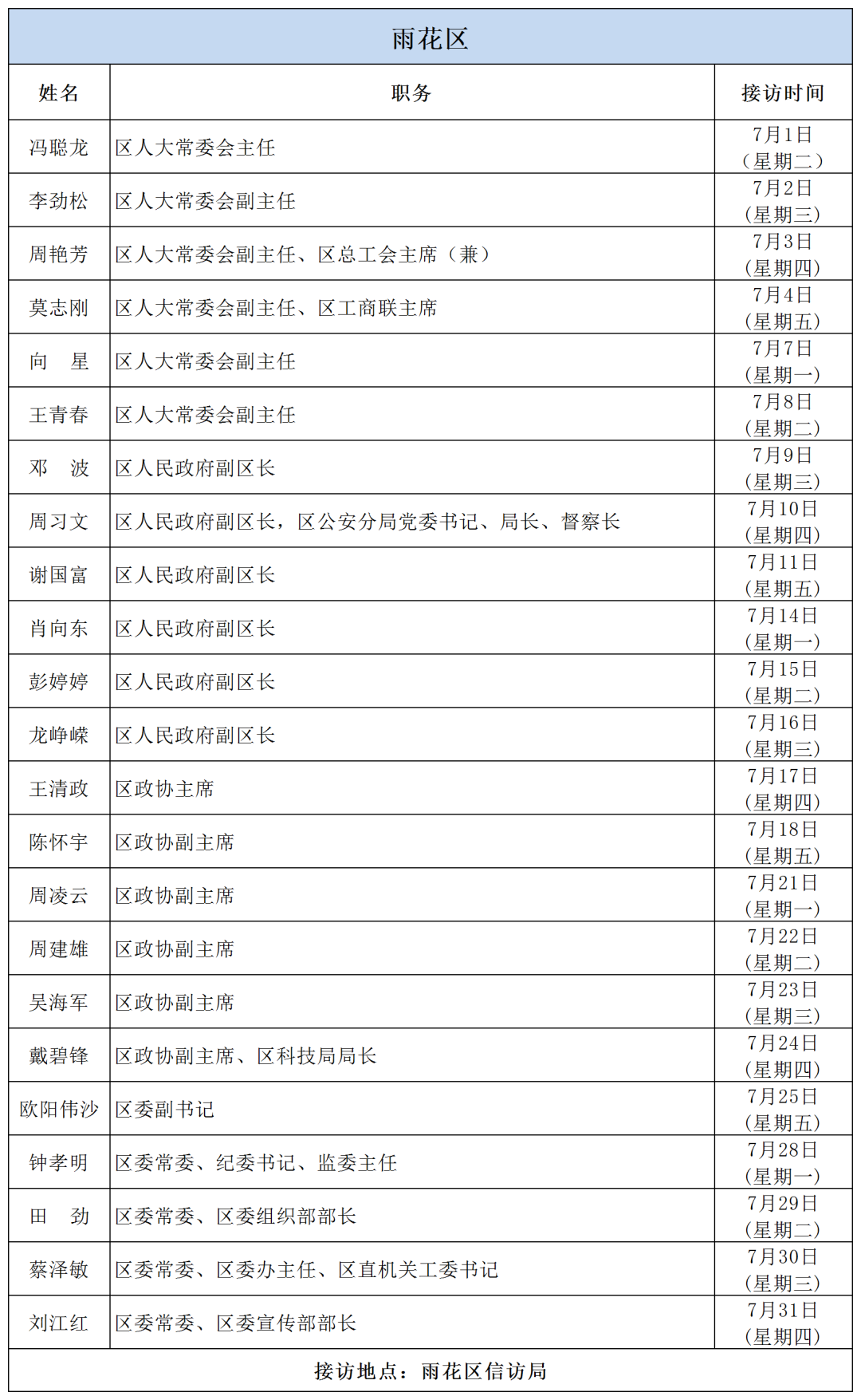
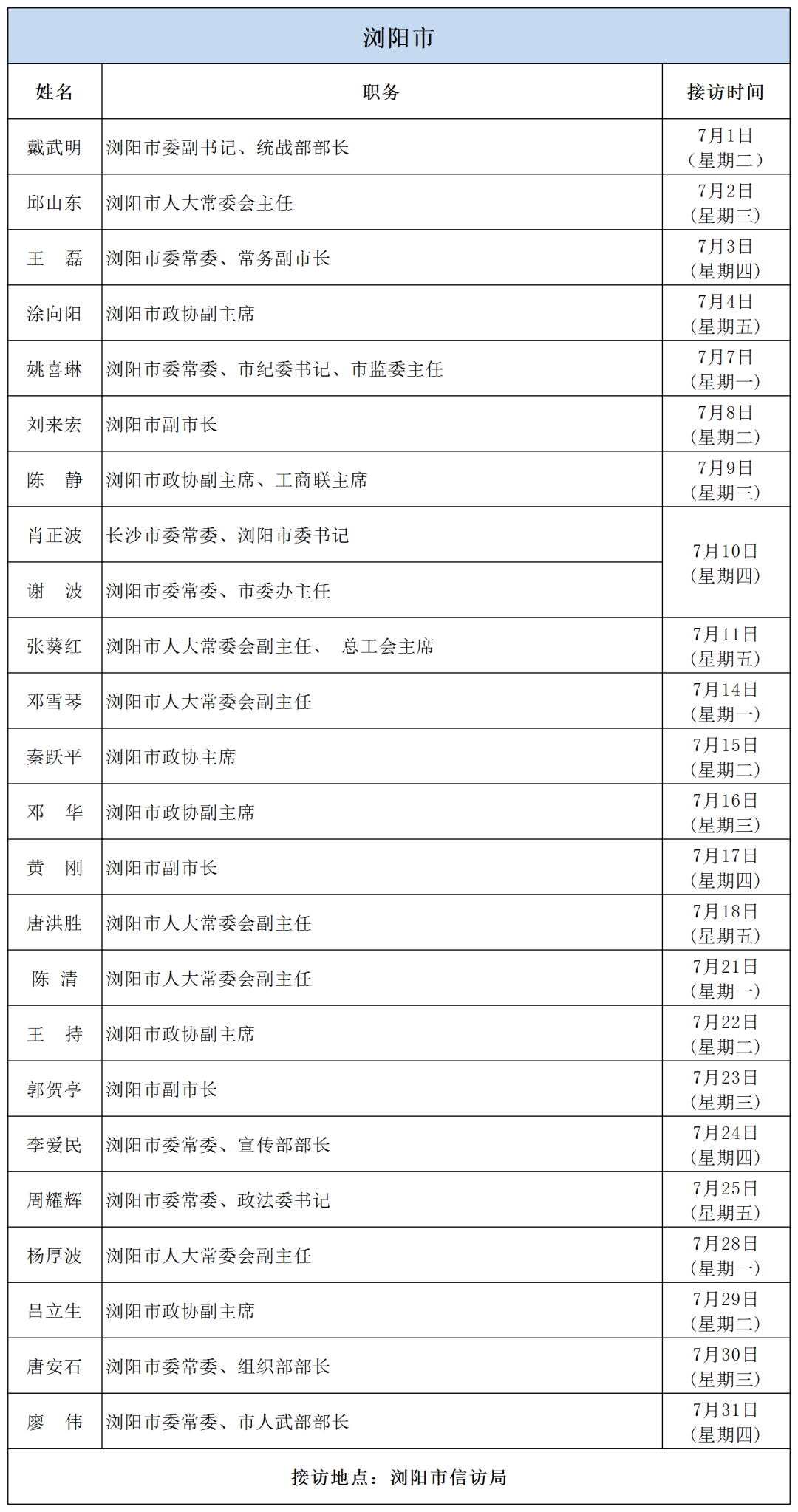
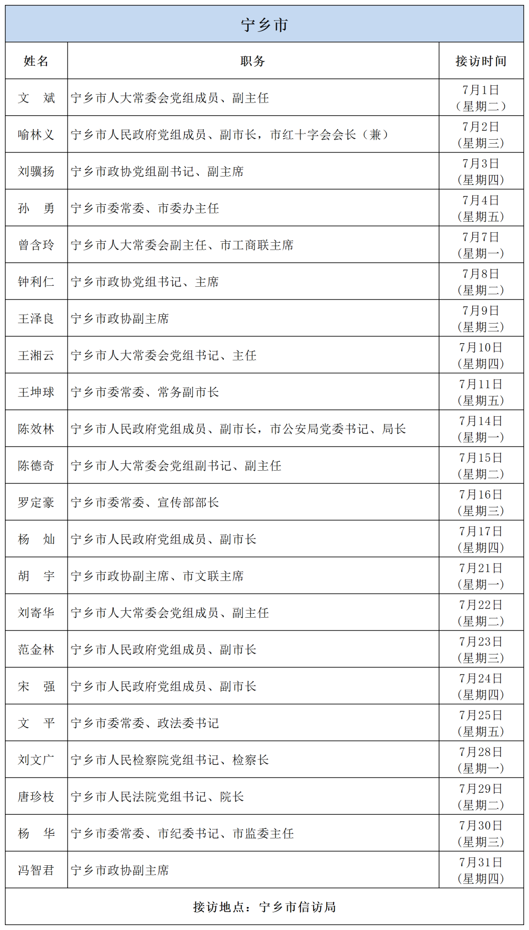
公告 | 2025年7月份湖南湘江新区、各区县(市)及相关市直单位(企业)领导接访安排
都市新闻 | 2025-06-30 22:23:25
星辰在线 | 编辑:周森林值班主任:陈贝贝值班编委:王重浪
星辰在线6月30日讯(星辰全媒体记者 李玭)为密切联系群众,畅通信访渠道,依法及时就地解决群众合理合法诉求,现将2025年7月份湖南湘江新区、各区县(市)及相关市直单位(企业)领导接访安排予以公告,群众可根据公告的接访安排到指定地点反映诉求。










【来源:星辰在线】

标签:

