速看!长沙市流动人员人事档案存放办理指南→

都市新闻 | 2025-07-11 22:52:27
星辰在线 | 作者:一审:周森林二审:黄斯达三审:林之乐

  星辰在线7月11日讯(星辰全媒体记者 刘孟妮)流动人员人事档案存哪里?怎么存?记者从长沙市人力资源和社会保障局获悉,长沙对流动人员人事档案管理服务作出详细规定,这份办理指南请收好!

  一、办理对象

  1.本市城区非公有制经济组织和社会组织聘用人员的人事档案。

  2.本市城区辞职辞退、解除(终止)聘用(劳动)合同、取消录(聘)用、被开除等与用人单位解除或终止人事(劳动)关系的未就业的原机关公务员、国有企事业单位的管理人员和专业技术人员、军队文职人员的人事档案。

  3.本市城区未就业的高校毕业生及中专毕业生的人事档案。

  4.本市城区自费出国(境)留学的高校毕业生及其他因私出国(境)人员的人事档案。

  5.本市城区外国企业常驻代表机构的中方雇员的人事档案。

  6.本市城区自由职业或灵活就业人员的人事档案。

  7.本市城区其他流动人员的人事档案。

  二、办理条件及材料

  1.在户籍所在地存档需提供:

  ①存档人员持有效身份证原件;

  ②存档人员持户籍卡原件;

  ③如人事档案在机关、国有企事业单位工作人员或职工、军队文职人员还需提供本人的离职证明材料。

  2.在现工作单位所在地存档需提供:

  ①存档人员持有效身份证原件;

  ②存档人员与长沙市非公单位签订的《劳动合同》原件(应届毕业生可提供《就业协议书》原件);

  ③如人事档案在机关、国有企事业单位工作人员或职工、军队文职人员还需提供本人的离职证明材料。

  3.档案原在机关、国有企事业单位的工作人员或职工、军队文职人员需提供:

  ①与用人单位解除或终止人事(劳动)关系的离职证明材料;

  ②存档人员有效身份证原件;

  ③社保参保缴费明细证明。

  4.未就业的应届高校毕业生在户籍所在地存档时,应填写《档案转递申请表》,高校档案管理部门根据学生填写的档案转递单位填写《档案转递通知单》,并附《档案目录清单》,以机要通信、专人送取或邮政特快等给据邮件方式转递,严禁个人自带档案,无需开具《流动人员人事档案调档函》。

  注:委托他人办理档案业务另需提供:被委托人本人有效身份证原件及复印件、委托人有效身份证复印件及手写签名的《授权委托书》。

  三、办理方式

  1.现场办理:

  持以上材料到档案服务窗口办理。

  2.网上办理:

  下载“智慧人社”APP或关注“智慧人社”微信公众号“人才人事--档案的接收--新增”提交资料,根据审批结果自助开具调档函;或登录长沙市人力资源和社会保障局网站“人力资源公共服务(http://rsj.changsha.gov.cn/rszc/rsrc_131369/ggfwzxbsdt)--网上办事大厅--湖南人社公共服务网上服务大厅--人才人事--人事档案--档案的接收--新增”提交资料,根据审批结果自助开具调档函。

  四、办理时限

  现场办理:材料齐全,当日办结。

  网上办理:材料齐全,三个工作日内办结。

  五、办理依据

  1.《关于印发<湖南省流动人员人事档案经办服务暂行规程>的通知》(湘人社规〔2024〕6号)。

  2.《关于贯彻落实中共中央组织部 人力资源社会保障部等五部门<流动人员人事档案管理服务规定>有关事项的通知》(湘人社规〔2023〕2号)。

  3.《中共中央组织部 人力资源社会保障部等五部门关于印发<流动人员人事档案管理服务规定>的通知》(人社部发〔2021〕112号)。

  4.《中共中央组织部 人力资源社会保障部 教育部 公安部 国务院国资委关于做好取消普通高等学校毕业生就业报到证有关衔接工作的通知》(人社部发〔2023〕26号)。

  5.《人力资源社会保障部办公厅 教育部办公厅关于积极稳妥做好高校毕业生档案转递接收工作的通知》(人社厅发〔2023〕20号)。

  6.《中共中央组织部 人力资源社会保障部等五部门关于进一步加强流动人员人事档案管理服务工作的通知》(人社部发〔2014〕90号)。

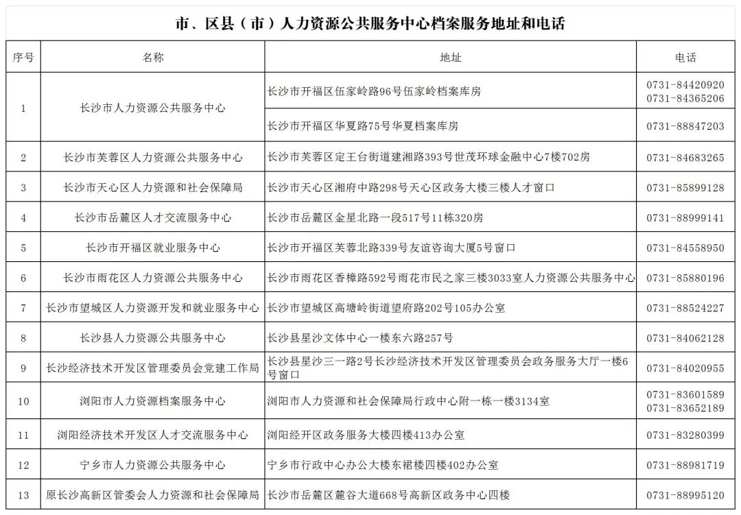
  六、办理地点及电话

  长沙市人力资源公共服务中心伍家岭档案库房(长沙市开福区伍家岭路96号);

  联系电话:0731-84420920,0731-84365206

  温馨提示

  1.流动人员人事档案转递应当通过机要通信、专人送取或邮政特快专递等给据邮件方式进行(单位专人请持介绍信、有效身份证原件及复印件)。严禁个人自带档案。

  2.对曾属于党政领导干部、机关公务员、参照公务员法管理的机关(单位)工作人员(工勤人员除外),国有企事业单位领导人员、管理人员和专业技术人员,军队文职人员人事档案的,应当通过机要通信或专人送取方式进行转递。

  3.接收的档案必须真实、准确、完整、规范,档案转移手续必须完备,经审核不符合要求的档案将予以退回。

  4.原档案管理单位须开具《人事档案转递通知单》,以明确人事档案原管理单位、转递后的管理单位、转递时间和转档缘由。

  5.拟委托存档人员个人可通过下载“智慧人社”APP或关注“智慧人社”微信公众号。在确认原存档单位已将个人档案寄出15个工作日后,进入智慧人社-人才人事-档案查询专区,查询档案是否到达。

  

【来源:星辰在线】

标签: