公告 | 2025年8月份湖南湘江新区、各区县(市)及相关市直单位(企业)领导接访安排

都市新闻 | 2025-08-01 17:56:19
星辰在线 | 作者:记者 李玭一审:王闻扬二审:邓婷三审:林之乐

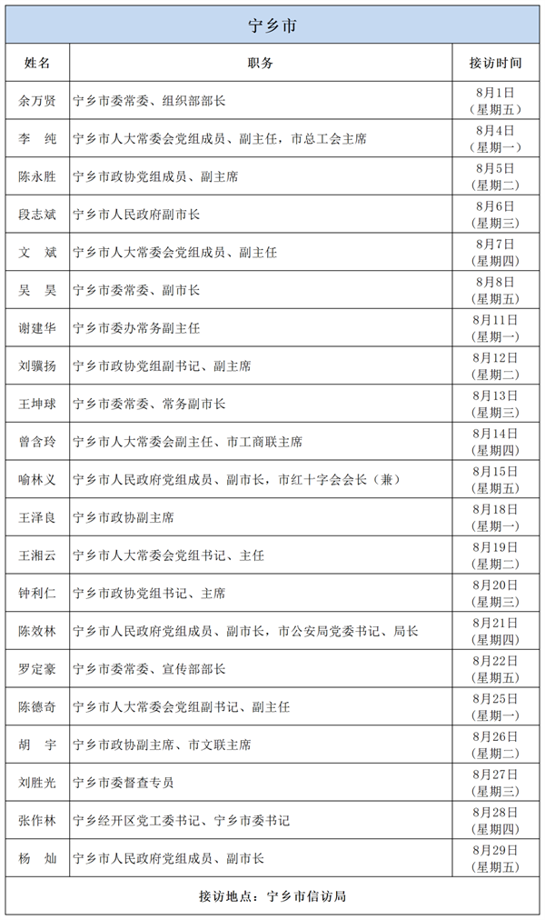
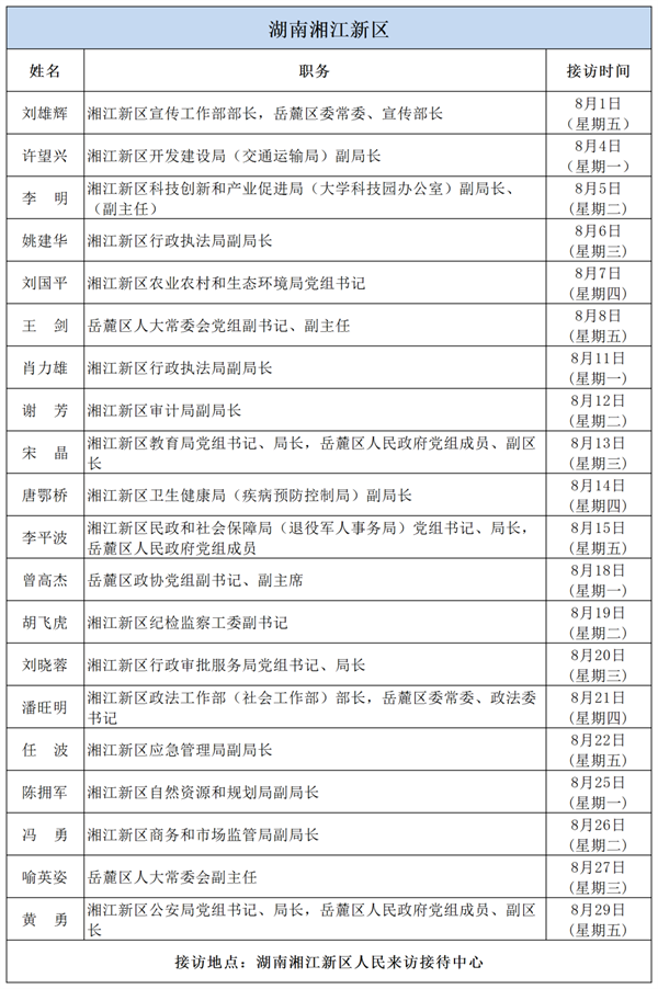
  为密切联系群众,畅通信访渠道,依法及时就地解决群众合理合法诉求,现将2025年8月份湖南湘江新区、各区县(市)及相关市直单位(企业)领导接访安排予以公告,群众可根据公告的接访安排到指定地点反映诉求。

【来源:星辰在线】

标签: