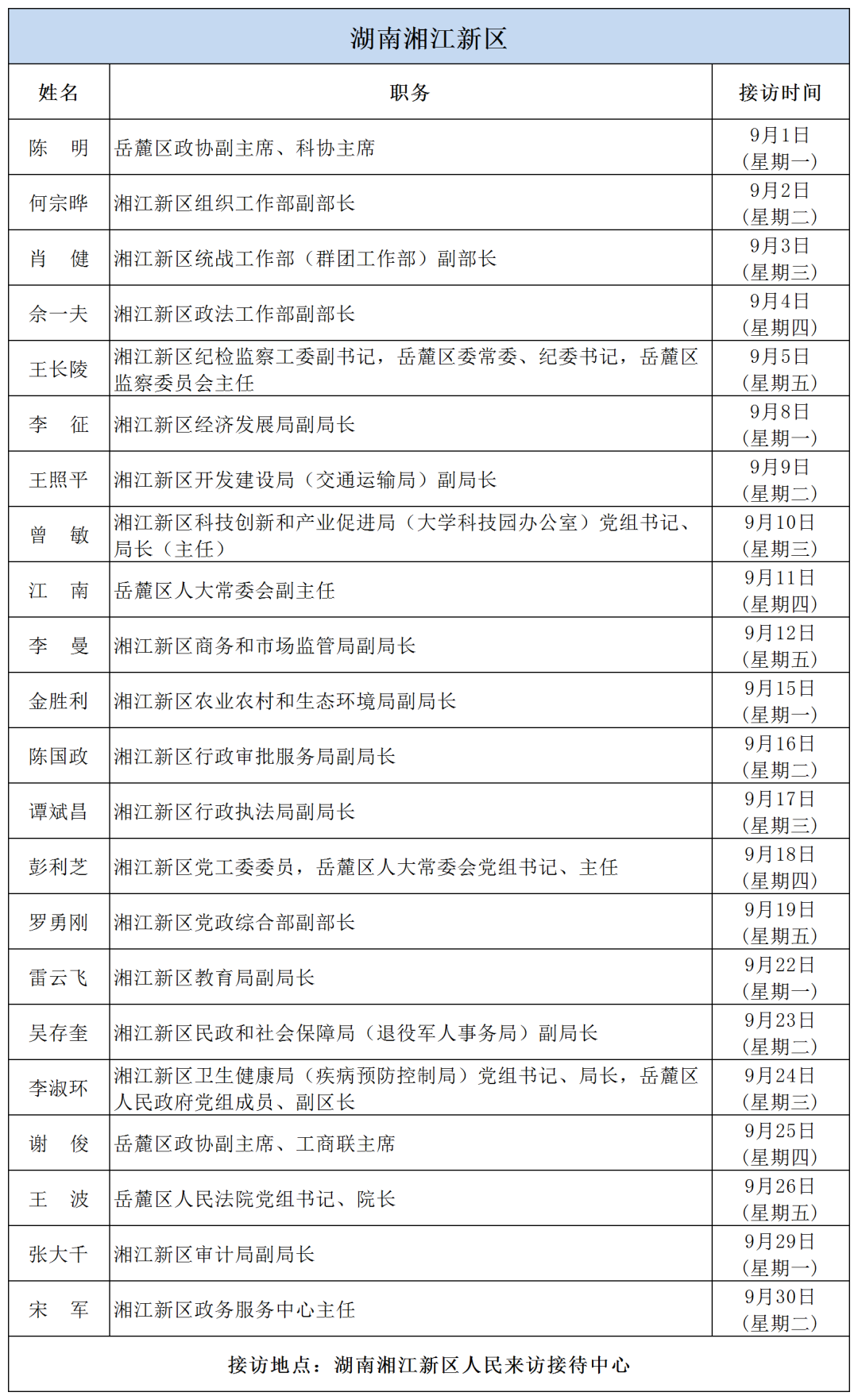
公告 | 2025年9月份湖南湘江新区、各区县(市)及相关市直单位(企业)领导接访安排
都市新闻 | 2025-09-02 19:38:28
星辰在线 | 一审:王闻扬二审:陈贝贝三审:王重浪
星辰在线9月2日讯(星辰全媒体记者 李玭)近日,星辰全媒体记者从长沙市信访局获悉,为密切联系群众,畅通信访渠道,依法及时就地解决群众合理合法诉求,市信访局现将2025年9月份湖南湘江新区、各区县(市)及相关市直单位(企业)领导接访安排予以公告,群众可根据公告的接访安排到指定地点反映诉求。









注:接访时间可能因工作冲突调整,具体以实际情况为准。
【来源:星辰在线】

标签:

