长沙“国旗合影地图”更新!10个打卡点等你来打卡集章!
都市新闻 | 2025-09-28 23:00:24
星辰在线 | 一审:丁辰欢二审:邓婷三审:郑文新
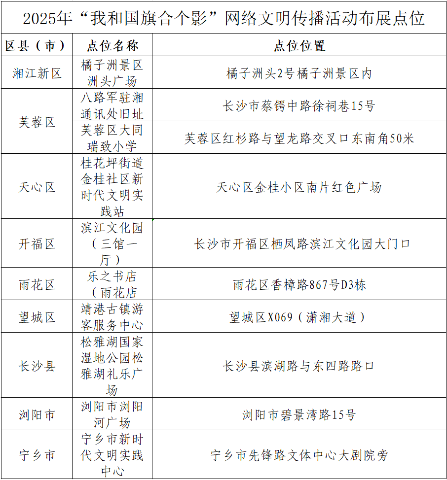
星辰在线9月28日讯(星辰全媒体记者 文春燕)9月28日上午,2025年长沙市未成年人“传承红色基因·向国旗敬礼”主题活动启动。国庆期间,长沙选择了10个具有深厚历史底蕴和鲜明时代特色的青少年活动热门点位作为“我和国旗合个影”主题活动打卡点。

(2025年我和国旗合个影打卡地图。)
据了解,这些点位将星城长沙的爱国之心紧密相连,涵盖了红色文化、历史传承、城市发展、自然风光等多个维度。它们不仅是地理坐标,更是爱国主义教育的生动课堂和红色文化的传播站点。全市未成年人可前往这些打卡点,在国旗下庄严敬礼,与国旗同框,留下珍贵的合影。
(2025年“我和国旗合个影”网络文明传播活动布展点位。市文明办供图)
据悉,此举旨在将爱国主义教育从校园延伸至社会,从课堂理论学习转化为沉浸式实践体验,鼓励青少年在“行走的课堂”中亲身感受国家的发展脉搏,增强爱国情感。
【来源:星辰在线】

标签:

