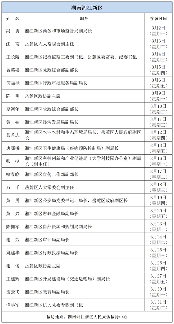
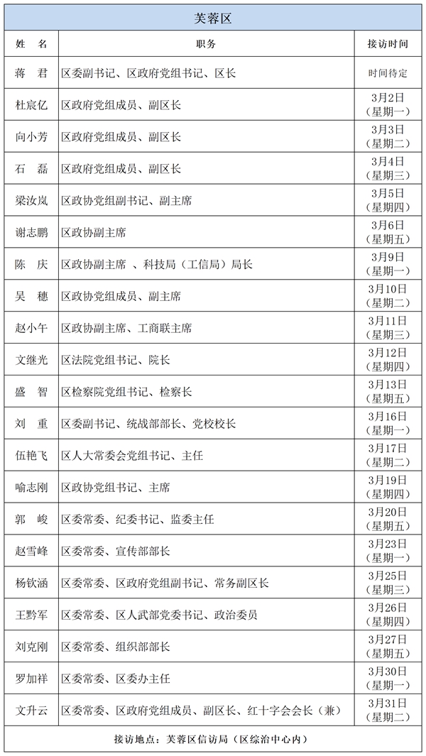
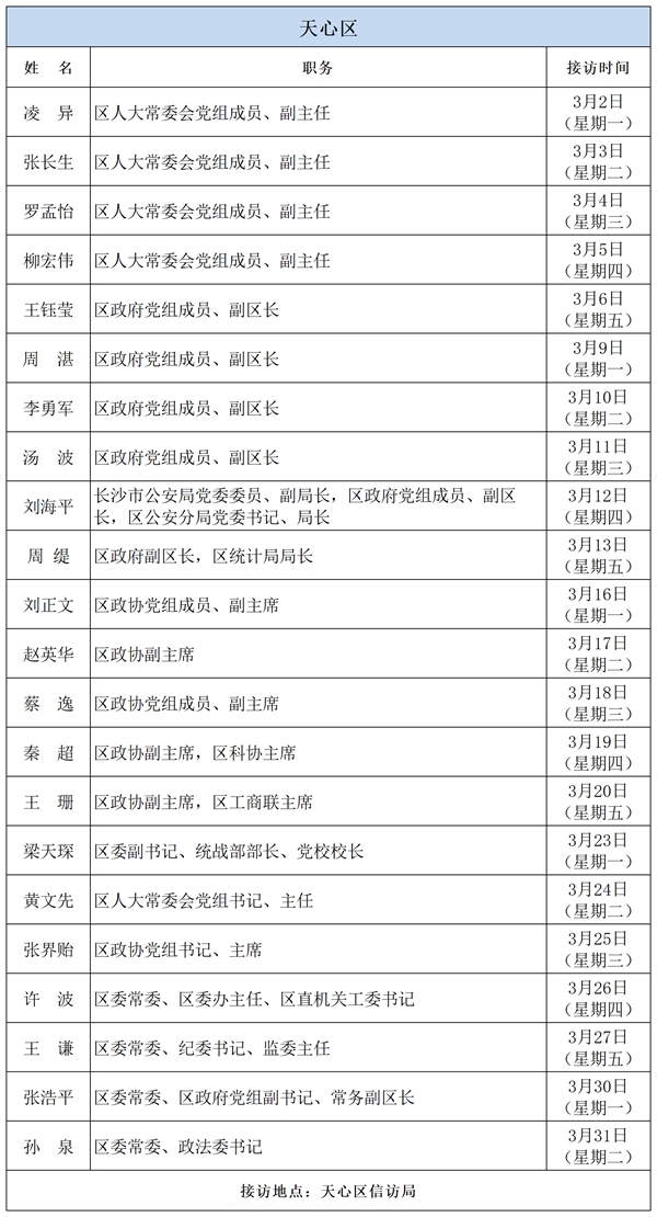
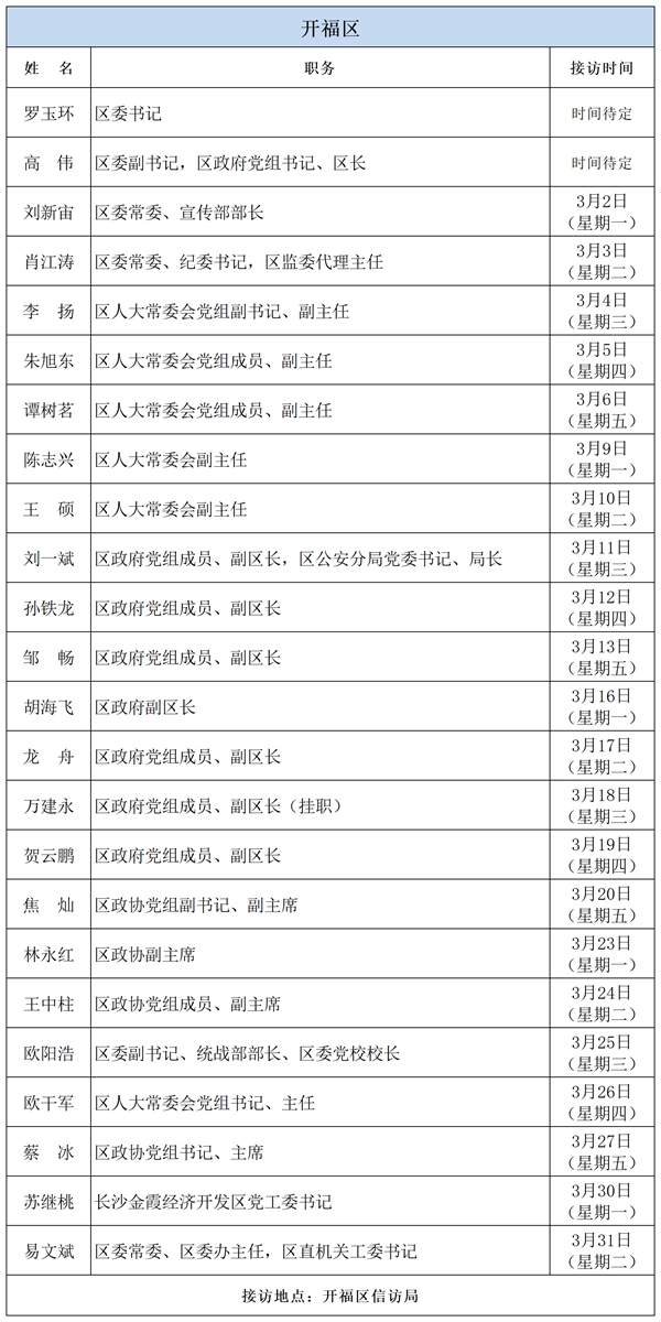
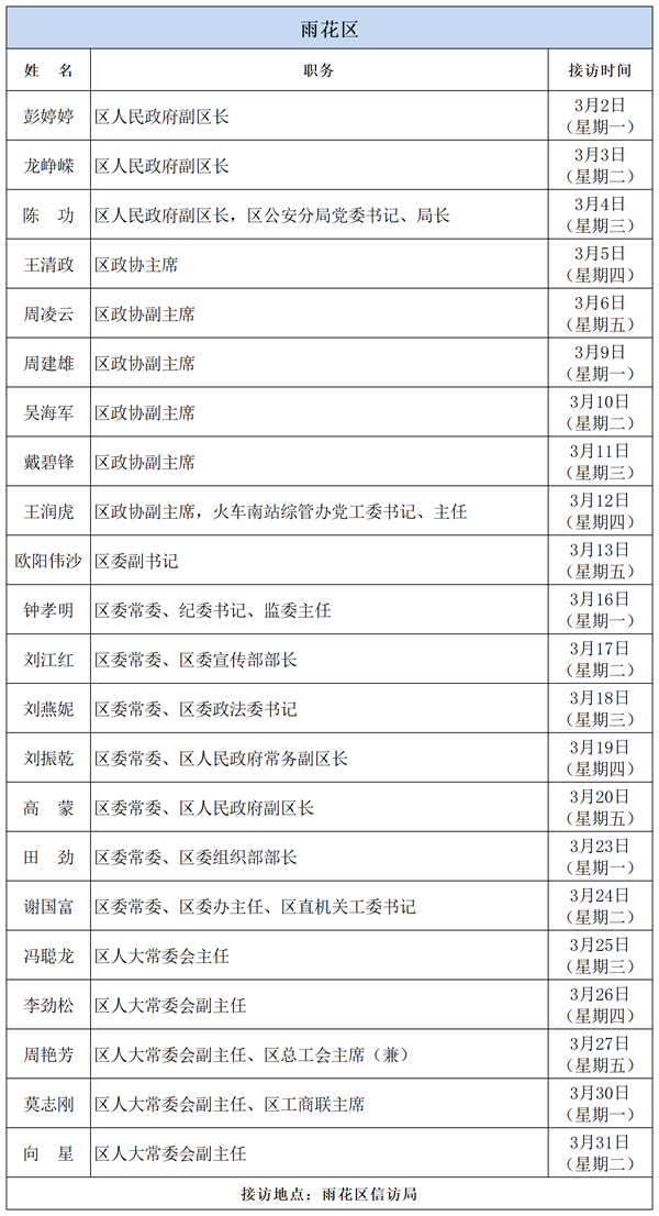
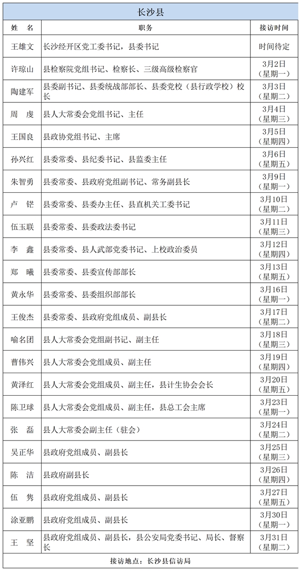
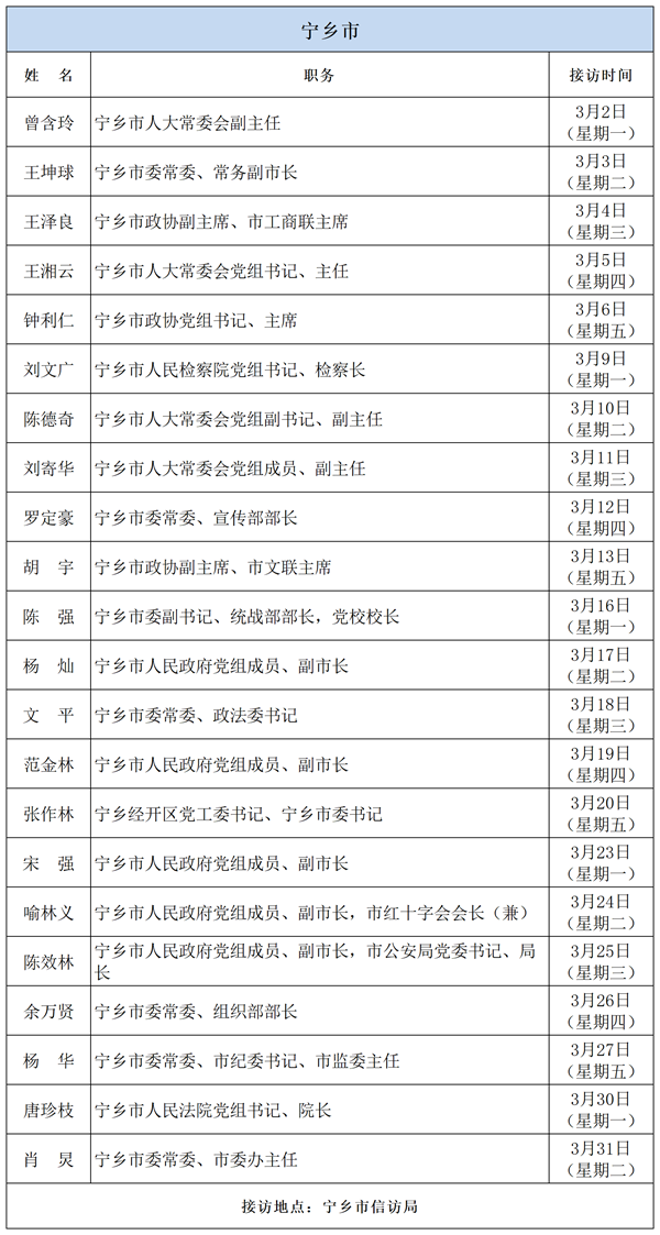
公告 | 2026年3月湖南湘江新区、各区县(市)及相关市直单位(企业)领导接访安排
都市新闻 | 2026-02-28 21:33:53
星辰在线 | 一审:周湛二审:岳珊三审:唐小涛
为密切联系群众,畅通信访渠道,依法及时就地解决群众合理合法诉求,现将2026年3月湖南湘江新区、各区县(市)及相关市直单位(企业)领导接访安排予以公告,群众可根据公告的接访安排到指定地点反映诉求。









注:接访时间可能因工作冲突调整,具体以实际情况为准。
【来源:星辰在线】

标签:

