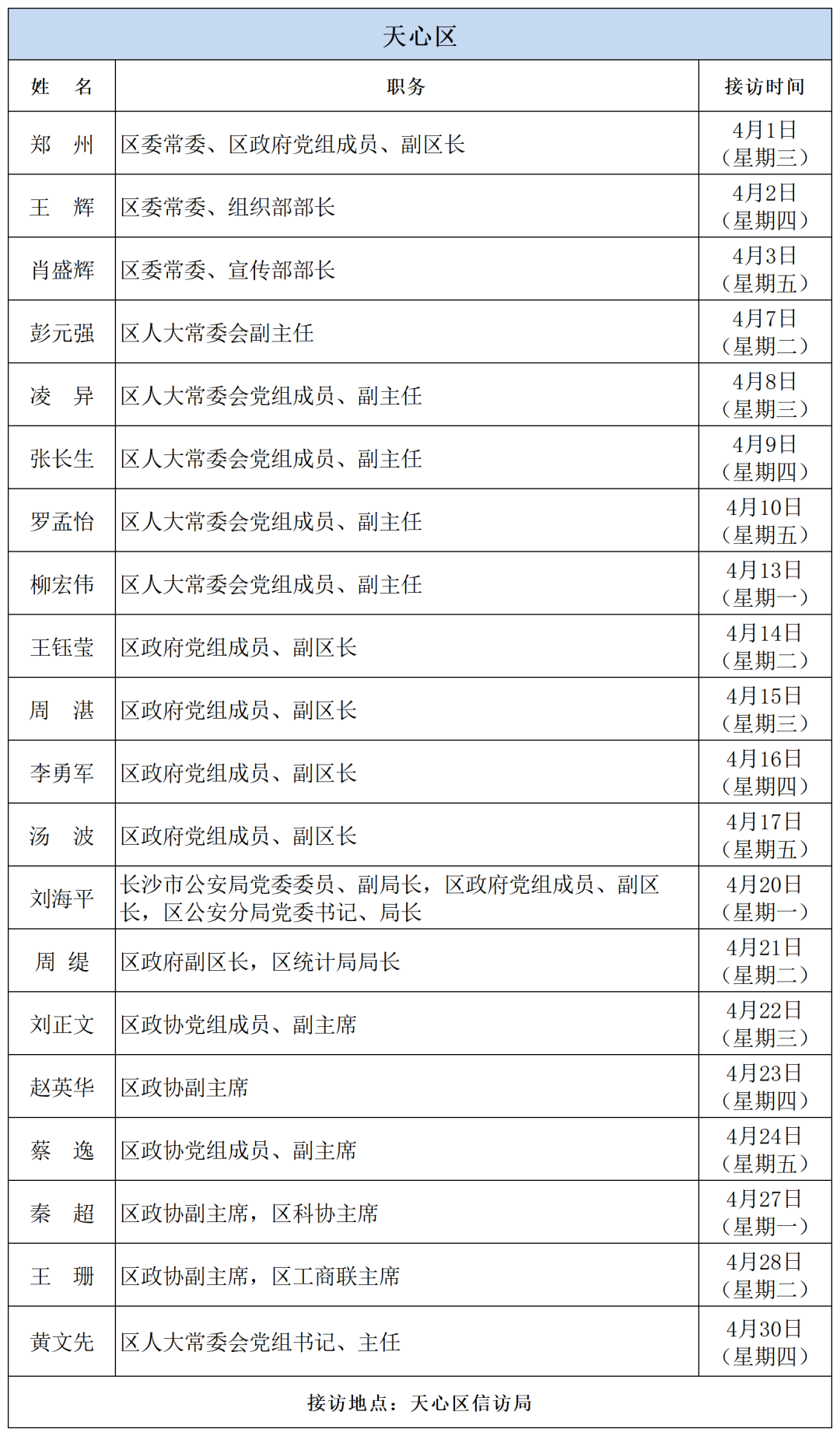
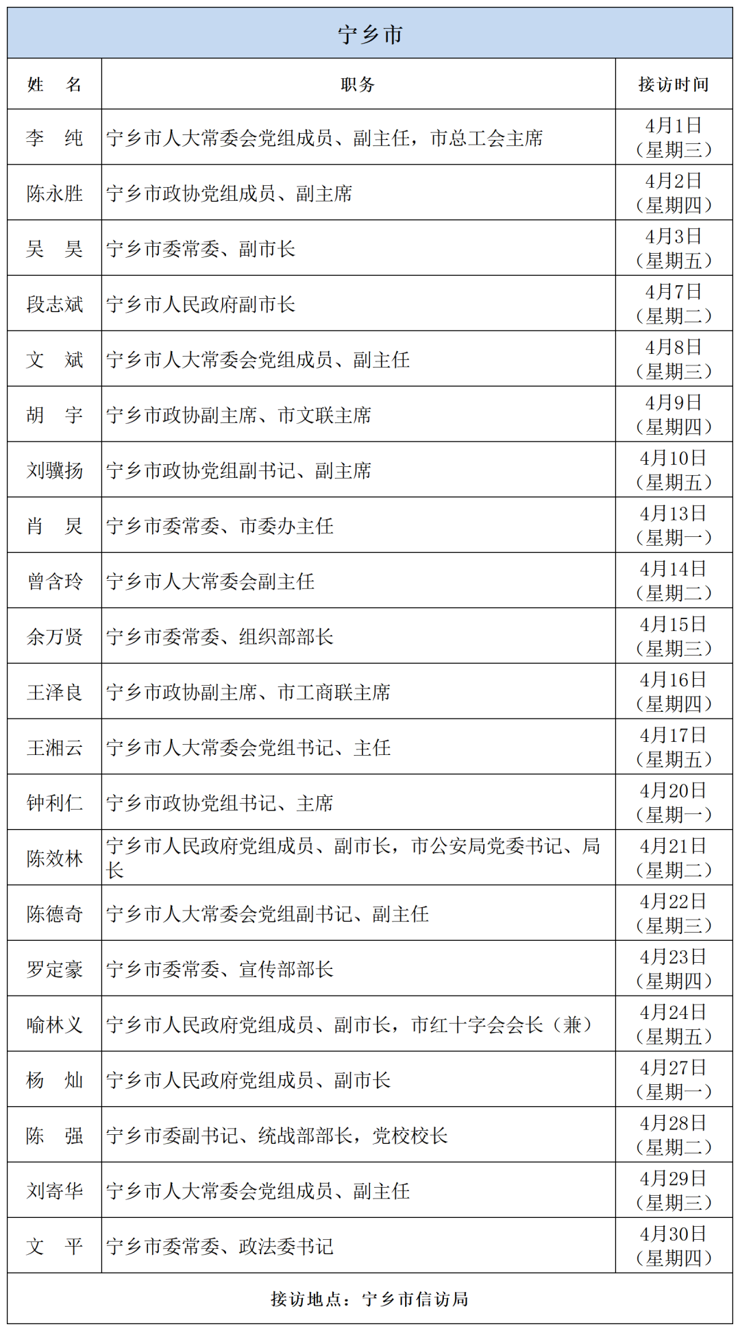
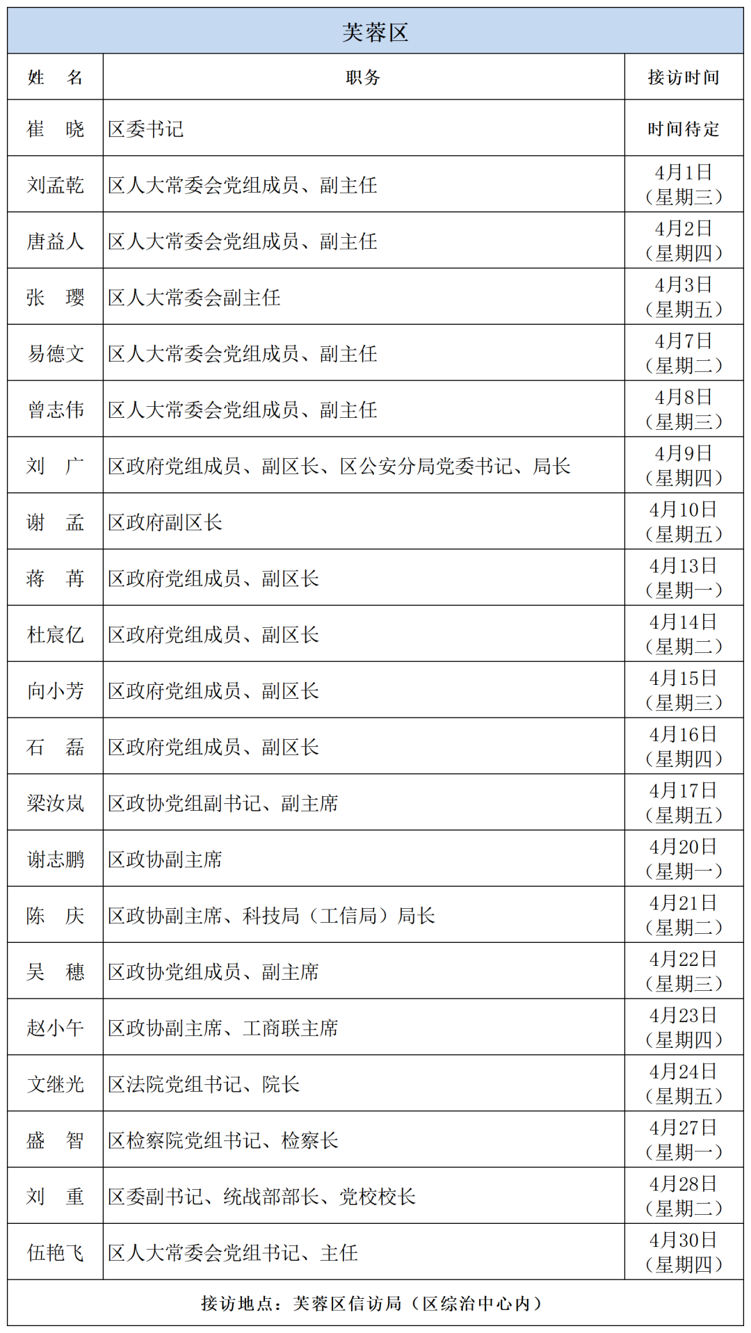
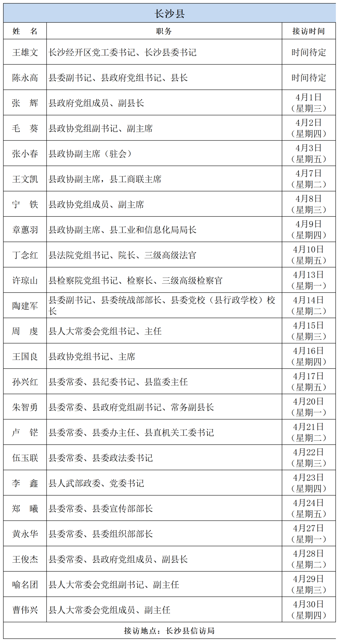
2026年4月湖南湘江新区、各区县(市)及相关市直单位(企业)领导接访安排

都市新闻 | 2026-03-31 22:14:34
星辰在线 | 作者:李玭一审:胡锦轩二审:岳珊三审:陈思思

  为密切联系群众,畅通信访渠道,依法及时就地解决群众合理合法诉求,现将2026年4月湖南湘江新区、各区县(市)及相关市直单位(企业)领导接访安排予以公告,群众可根据公告的接访安排到指定地点反映诉求。

  

【来源:星辰在线】

标签: