外媒速评丨患难见真情,厚道湖南

受南京禄口机场疫情扩散的影响,已经连续16个月没有发生本土病例的湖南,迎来了德尔塔变异病毒疫情的挑战。 7月28日起,湖南突然跨入抗疫时间。但素有战斗力的湖南,面对疫情没有惊慌失措,而是第一时间行动起来。

(许达哲主持召开会议检查调度疫情防控工作。)
在3天时间里,湖南省委书记许达哲四次调度,省长毛伟明三次部署,这就是湖南态度。

(7月31日,国家卫健委副主任、国家疾病预防控制局局长王贺胜率国务院联防联控机制工作组来湘指导疫情防控工作,下午,湖南省疫情防控处置工作汇报会在长沙召开。省委书记、省人大常委会主任许达哲主持会议并讲话。赵持 摄)
正是有了高层强力推动,抗疫的“湖南速度”,在时隔一年多之后,又在湖湘重现。
湖南速度的背后,是湖南人的担当
7月26日,大连排查出3名本土无症状感染者,其活动轨迹指向张家界,一场对疫情的围剿就此在湖南迅速展开。
日前,国家卫健委疾控专家表示,初步判断,张家界的首发病例与南京禄口机场的疫情相关,传至湖南张家界的病例或者感染者又经旅游景点和大型演出活动感染了其他人,导致病毒进一步传播。
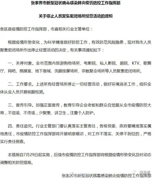
得到相关情况不到24小时,7月28日晚上开始,张家界对37.5万人开展“地毯式”“全覆盖”核酸检测。
深夜,一个个检测棚迅速到位,医护人员第一时间到岗。市民拖家带口通宵有序排队接受检测,没有丝毫怨言。

7月29日,张家界关闭全市的聚集密闭场所。7月30日上午起,张家界市所有景区景点关闭。7月30日,在关闭景区后,张家界又做出一个果断的决定:所有居民非必要不外出,所有居民小区实施封闭管理。

在株洲,在发现2例南京禄口机场关联病例后,株洲立刻发布通报:所有在株人员非必要不离开株洲,确需离开的须持24小时内核酸检测阴性证明。 7月30日凌晨1时,益阳市赫山区发现新冠病毒核酸检测呈阳性者1人,初步判断为北京确诊病例密切接触者、属南京关联病例。 当日,益阳市委市政府决定,即日起全市实行一个月特护期,要求非必要不出行、非必要不聚集、从严管控重点场所、积极配合排查管控、快速推进疫苗接种。 7月30日凌晨3时,本该进入沉睡的宁乡城,在发现1例本土病例后,立即喧闹起来。

“请400号-600号的居民现在下楼进行核酸检测。”乍起的喇叭声,在寂静的黑夜里显得格外清晰。不一会儿,小区里的居民闻声而动,走出家门,有序地在监测点进行检测。这一幕同时在宁乡城区的各个小区发生。 7月31日清晨,当“长沙市天心区发现1例新冠病毒核酸阳性检测者”消息在长沙人的手机弹窗时,很多人的弦紧绷起来了。又是一例南京关联疫情。
仅仅2个小时后,疫情发生小区立即关闭,全员进行核酸检测。市民们都不禁感叹政府的高效。

7月29日,穿紫河三号游船疫情发生后,常德市委书记杨懿文亲自前往市新冠肺炎疫情防控指挥部,调度指导全市疫情防控工作,全市上下要迅速从常态化疫情防控进入到应急状态。
郴州市出台了15条措施强化疫情防控,株洲市、常德市发布了《关于切实加强当前新冠肺炎疫情工作的通告》,湘潭市发布了《关于进一步加强当前新冠肺炎疫情工作的通告》,益阳、株洲、永州等市的主要领导都及时召开会议,落实责任,将加快推进新冠疫苗接种是当前疫情防控的头等大事。 全省一盘棋,这个时候的湖南人,显示了红色热土的胸怀与担当。
三湘美景暂时告别
疫情刮过,湖南旅游一时间都按下了暂停键。三湘美景纷纷挥手暂别。 张家界景区关闭,她说:如画风景永远在,风雨过后等你来。

南岳景区关闭,她说:同心抗疫,山高水长。

凤凰古城、矮寨大桥……关闭,她说:等待,是为了更好的遇见。

铜官窑古镇关闭,她说:同心抗疫,不舍话别。 …… 这些诗意与温情的话语背后,是湖南人巨大的牺牲。湖南是中国旅游大省。2020年,疫情之下,湖南旅游产业经历了巨大的打击,随着疫情得到控制,湖南旅游开始快速恢复,当年全省接待国内外游客、旅游收入均恢复到2019年的85%。今年,随着红色旅游的火热,湖南旅游正步入快速发展通道。
而这波疫情,无疑将给湖南旅游产业的复兴带来迎面一击。 特别是张家界。旅游是张家界的支柱产业。2020年,受疫情影响,张家界全年旅游总收入同比下降了31.5%,地方财政收入下降14.8%。即便如此,张家界当年第三产业增加值仍占到了GDP的69.57%。 今年以来,张家界的旅游好不容易走上正轨。许多依赖游客生存的旅行社、餐馆、酒店、小摊贩又重新“活”了过来。 据张家界市旅游部门数据,今年1至6月,全市旅游接待总人数3104.38万人次,同比增长189.00%,恢复到2019年同期的91.58%,旅游接待总收入恢复到2019年同期的94.29%。 疫情之下,不容迟疑。关闭景区、关停服务业,一夜之间,张家界旅游业再次陷入困境。

但疫情大过天,张家界人以壮士断腕的决心,第一时间关闭景区。面对困难,旅游从业者乐观地说:我们经历了2020年的惊涛骇浪,我们也有信心顶住2021年的旅游“饥荒”。等到疫情消退,待到山花烂漫时,再邀四海宾朋共赏美景,我们相约湖南,相聚“国际张”。
厚道的湖南人,汇成战疫最美的风景
战斗在一线的医护人员,是最辛苦的一群人。 “我下去做核酸检测才几分钟就出了一身汗,但医护人员还要穿厚厚的防护服,不知道有多辛苦了,向他们致敬!”

“今晚的宁乡,全员核酸检测,通宵无眠,致敬医护人员,致敬值守的同志们!”……虽然通宵达旦排队,但市民都表示理解。在不少小区,还有居民拿着蒲扇,站在医护人员身后,为他们降温消暑。
这段时间,湖南正值高温酷暑,气温高达37度以上,人们穿短袖短裤都已热得受不了,何况全身防护装备的医护人员。 医护人员一天的辛苦工作之后,脱下手套,双手已经被沤得发白、皮肤发皱,不由自主地颤抖。

在核酸检测采样过程中,宁乡有6名医护人员中暑晕倒在现场。

(常德两名女护士晕倒在核酸采样一线。)
7月28日,常德两名女护士相继中暑晕倒在核酸采样一线,近800万网友在线“心疼”。 …… 世上没有从天而降的英雄,只有挺身而出的凡人。 “慈利,80人支援武陵源!桑植,120人支援永定!”伴随驰援任务的一声令下,2支驰援队伍迅速集结、抵达,并及时开展各项工作。紧接着,省派支援队来了,湘潭、株洲等4个市州的支援队来了,国家紧急医学救援队也来了……

“紧急招募志愿者,请报名接龙,赶紧!”7月28日晚,“微爱公益”群内,一则信息发布后,接龙信息一条接着一条,党员、群管理员周海燕告诉记者,作为张家界市本地的爱心公益组织,他们有义务也有责任为疫情防控贡献微薄之力。 面对疫情,万众一心,拧成一股绳。 湖南普通市民都表现出极其自律的态度。 不少长沙网友留言称,看到疫情来到了湖南的消息,立马就囤好的食物,进行自我隔离,防止扩散。








31日是周六,原本人山人海的网红城市,冷清下来了。长沙IFS国金中心、万家丽国际购物中心、德思勤城市广场、步步高梅溪新天地、奥克斯广场突然之间安静了。往常的周末,本是大家开心聚会,城市里车水马龙,人间烟火,但现在,长沙城又一次空了!



(往日热闹的烈士公园,仿佛按下了暂停键。)
常德人编成顺口溜,他们说:本地人,外地人,不戴口罩是坏人。志愿者,支援者,他们都是战斗者……莫轻心,莫灰心,战疫打胜才放心。 大家都明白,这个时候,“家里蹲”才是对抗疫最大的支持。

只有这种特殊时刻,我们才能真正认识湖南人,湖南人的果敢、湖南人的牺牲、湖南人的厚道,湖南人的担当……

(“爱和希望比病毒蔓延的更快”)



疾风知劲草,烈火识真金。他们都是真正的湖南人。
【来源:湘港道】

