

世界银行官方网站于5月1日更新,正式发布《营商环境成熟度手册指南》(Manual and Guide)及《方法手册》(Methodology Handbook)。(注:以上名称为研究小组自行翻译,非官方译名。)
营商环境研究小组第一时间组织团队人员进行翻译整理,中译版由研究小组自行翻译,非官方发布版本,由于内容体量较大,时间有限,译文可能出现释义偏差,欢迎各位后台留言指正。研究小组期待与大家共同讨论国际营商环境规则,助力全国营商环境发展。
市场准入
I.动机
注册公司受益于多种优势,包括法院和银行提供的法律和金融服务。他们的雇员享受社会保障保护。此外,经济还利用了积极的溢出效应:在正式创业率高的地方,创造就业机会和经济增长也往往很高。随着越来越多的企业正式化,税基也在扩大,使政府能够在提高生产力的领域进行支出,并追求其他社会和经济政策目标。然而,企业家经常在进入正式经济时遇到障碍。
有证据表明,初创企业的高成本与较低的市场准入率和较低的就业和生产率有关。对初创企业的繁琐法规与高度的腐败和非正式性有关。一个简单的创业过程是促进正式创业的积极因素。此外,数字技术和信息的透明度可以鼓励企业注册和促进私营部门的增长。
数字公共服务可以通过降低与政府当局互动的合规成本来解决企业家的关注,从而鼓励企业正式化。此外,关于注册企业的透明和准确的数据是良好商业环境的重要组成部分,因为它们为政府提供了产生商业统计数据和设计相关政策的工具,并为市场参与者提供了评估其风险和机会的信息。实益所有权的透明度有助于保护商业部门的完整性和声誉,使其对那些有意将其公司结构用于非法目的的人没有吸引力。
在这种情况下,市场准入主题衡量了企业进入法规、数字公共服务的提供和初创企业信息的透明度,以及在实践中市场准入的效率。
II.指标
企业准入主题是通过三个不同的维度衡量新的有限责任公司的注册和开始运营的过程(LLC)。第一维度评估市场准入法规,涵盖监管框架的法律特征为初创企业采用良好做法。第二个维度衡量数字公共服务的可用性和创业企业信息的透明度。第三个维度是衡量注册新的国内和外国公司所需的时间和成本。每个维度(一级指标)都分为几个类别,这些类别由共同特征定义,这些特征有助于将它们划分为特定的类别(二级指标),每个类别进一步分为子类别(三级指标)。每个子类别(三级指标)由多个指标组成,每个指标又可以包含多个组成部分。每个指标都被分配相应的得分,然后汇总得出每个子类别(三级指标)、类别(二级指标)和维度(一级指标)的得分。表格1汇总了所有三个维度以及它们在企业破产中各自的子类别。
表1. 市场准入主题三大维度汇总表

1.维度I.监管框架:市场准入法规质量
表2显示了维度I(即市场准入的监管框架)的结构。该维度的每个类别和子类别都将按表中所示的顺序进行更为详细的讨论。
表2. 维度I-市场准入法规质量

1.1 市场准入法规质量
类别 1.1 有五个子类别,由几个指标组成,每个指标又可能包括几个组成部分。
1.1.1 公司信息备案
一个能够实现正式创业的安全商业环境对于释放新公司的潜力至关重要。因此,重要的是要评估适用的监管框架是否包括在提交公司信息时为初创企业促进安全安全环境的良好做法。良好做法包括通过安全检查和预防机制登记公司信息(例如,验证公司名称、企业身份验证、企业家身份验证)。因此,子类别1.1.1-公司信息归档有四个指标(表3)。
表3. 子类别1.1.1-公司信息备案

1.1.2 受益所有权
登记充分、准确和及时的受益人信息是确保信息透明度和帮助防止滥用公司从事洗钱或其他非法活动的关键。例如,在企业家开办新企业时,可以通过提交受益所有人固有的必要和有效信息来做到这一点。实际上,正确和完整的受益所有人信息有助于维护商业部门的诚信和声誉,使其对那些意图利用其公司结构达到非法目的的人没有吸引力。因此,子类别1.1.2 -实益拥有权有五个指标(表4)。
表4. 子类别1.1.2 -受益所有权

1.1.3 公司信息和受益所有权更新
为了提供最新、易于获取和可靠的数据,监管框架应规定更新规则和截止日期,以便在发生变化时(例如,公司名称、股东信息或受益所有人信息的变化)在企业注册表中进行必要的更新。确保登记记录定期更新对于保证登记资料的良好质量和可靠性尤为重要。因此,子类别1.1.3 -公司信息和受益人更新有四个指标(表5)。
表5. 子类别1.1.3 -公司信息和受益所有权更新

1.1.4 简单标准表格
允许企业家直接以电子方式向企业注册处提交标准的企业注册文件,可以促进信息的自动验证,并降低成本。因此,市场准入主题将评估监管框架是否允许使用简单的标准表格,用于注册和更新公司信息。企业注册时,应提供给企业家标准表格,而无需寻求第三方中介机构的协助。因此,子类别 1.1.4-简单标准表格有三个指标(表6)。
表6. 子类别1.1.4-简单标准表格

1.1.5 基于风险的评估
采用基于风险的方法可以简化管理业务活动的关键监管流程。考虑到其风险水平的活动分类对于有效发放营业执照尤为重要。因此,市场准入主题评估是否将风险管理应用于业务运营开始前可能需要的业务许可和环境许可(例如,经营许可证)。因此,子类别1.1.5-基于风险的评估有两个指标(表7)。
表7. 子类别1.1.5-基于风险的评估

1.2 市场准入条例限制
类别1.2类有两个由若干指标组成的子类,而每一个指标又可能由若干组成部分。
1.2.1 国内企业
准入限制会对创业造成障碍,减少创业活动。对国内私营企业的限制可以是一般性的,也可以是具体的。例如,它们可以适用于跨部门(如要求存入最低资金量),也可以仅适用于具有特定环境影响或风险水平的活动(如某些业务或环境许可证)。同样,也有对特定行业的限制,限制国内私人参与或股权。如果某些社会人口群体的国内企业家在想要开设银行账户或开办自己的公司时面临额外的要求,也属于特殊限制。因此,子类别1.2.1 -国内企业有9个指标(表8)。
表8. 子类别1.2.1-国内企业

1.2.2 外国公司
对国际投资者实行更严格的监管框架与外国直接投资流入减少有关。与国内公司的情况类似,对外国私营公司的限制可以是一般限制,也可以是特殊限制的。除了适用于国内民营企业的一般限制外,外资企业可能面临特殊限制。这些限制可能包括对所有权、股息分配或员工国籍的限制。外国公司可能还需要遵守额外的监管要求,例如获得国家投资主管部门的批准或申请一般投资者许可证。如果外国的参与或所有权受到限制或完全限制,也可以有特定部门的限制。因此,子类别1.2.2 -外国公司有10个指标(表9)。
表9. 子类别1.2.2-外国公司

2.维度 II. 公共服务:创业企业的数字化公共服务和信息透明度
表10显示了维度 II(即创业企业的数字公共服务和信息透明度)的结构。该维度的每个类别和子类别将按照表中所示的顺序进行更详细的讨论。
表10. 维度 II-创业企业的数字公共服务和信息透明度

2.1 企业注册和在线运营服务的可用性
类别2.1类有两个子类,由若干指标组成,每一指标又可由若干组成部分组成。
2.1.1公司和受益拥有权信息的存储
商业注册处的核心功能之一,是以最全面、透明和可查阅的方式储存公司资料,确保记录的一致性和不重复。在这种情况下,实施电子系统,以数字方式存储公司记录,有助于更有效地存储信息。它还有助于相关公共机构和股东在整个注册系统中同时访问公司信息。随着存储公司信息的系统的出现,各经济体也越来越多地建立存储受益拥有权信息的平台。因此,子类别2.1.1 -公司和受益所有人信息的存储有三个指标(表11)。
表11. 子类别2.1.1 -公司和受益拥有权信息的存储

2.1.2 创业流程
为了减少合规时间和成本,商业登记处正在扩大可以在线完成的流程数量,而无需提供文件的纸质副本或亲自访问登记处。这些流程包括公司名称的核实、费用的缴纳、税务和社保的登记,以及公司记录和受益拥有权信息的更新。商业登记处正在日益扩大和连接这类服务,使企业家能够在线完成从提交申请到接收公司文件的整个在线注册过程,包括在网上签发最终的公司注册证书。因此,子类别2.1.2 -企业启动流程有六个指标(表12)。
表12. 子类别2.1.2-创业流程

2.2 公司注册和开业服务的互操作性
类别2.2有三个子类别,由几个指标组成,每个指标又可以由几个组成部分组成。
2.2.1 公司信息的交换
电子系统的可用性可以在参与新业务注册的机构之间交换信息(例如,商业登记、税务管理和社会保障机构),可以提高业务进入过程的效率和可靠性。通过连接或统一不同机构的数据库,可以减少出错的风险和企业家的行政负担。同样,这种信息交换简化了在企业生命周期内更新公司信息的过程。因此,子类别2.2.1-公司信息交换有两个指标(表13)。
表13. 子类别2.2.1-公司信息交换

2.2.2 唯一的业务标识
唯一业务标识符(UBI)提供了识别从事不同业务交易和监管交互的法律实体的单一方法。它可以帮助公共机构共享有关其管辖范围内发生的商业活动的信息。对于私营公司来说,UBI为他们提供了一个独特的号码,可以在他们的法律和财务文件以及与其他方的合同中用作他们的身份证明。此外,它通过最大限度地减少向不同机构提供类似信息的负担,促进了业务进入过程中的监管合规。因此,子类别2.2.2 -唯一的业务标识有两个指标(表14)。
表14. 子类别2.2.2 -唯一的业务标识

2.2.3 身份验证
企业及其代表的有效身份识别是安全商业环境的关键要素。便利识别经济参与者的基础设施的可用性支持防止欺诈活动和身份盗窃的努力。这包括统一和自动化的身份验证流程和电子签名的可用性。这些工具有助于确保登记处和其他公共实体记录的信息是可靠的,并使企业与公共部门和其他企业的互动更加有效。因此,子类别2.2.3-身份验证有两个指标(表15)。
表15. 子类别2.2.3-身份验证

2.3 网上信息的可用性和信息的透明度
类别2.3类有三个子类,由若干指标组成,每一指标又可由若干组成部分组成。
2.3.1 开办企业在线信息的可用性
注册程序的透明信息降低了合规成本,使申请结果更具可预测性和可问责性。同时,越容易获取法规相关信息,越容易遵守法规。因此,这一子类别衡量的是成立和运营公司所需的费用、服务标准、要求和文件(包括适用的环境许可要求)是否容易在官方网站上获取。此外,它还衡量了与女性企业家相关的商业信息的可获得性,特别是关于支持女性拥有的中小型有限责任公司的公共资助项目,因为这些项目代表了减少创业中性别差距的政策解决方案。因此,子类别2.3.1-创业在线信息的可获得性有五个指标(表16)。
表16. 子类别2.3.1-开办企业在线信息的可用性

注:中小企业=中小型企业
2.3.2 一般公司资料的可获得性
作为商业信息的收集者和传播者,企业注册局应提供有关已注册企业的公开信息,使公民能够在知情的情况下决定他们希望与谁做生意,并为组织收集商业情报,同时提高透明度。出于这个原因,市场准入主题评估了企业注册中一般公司信息的透明度和可访问性。例如,它衡量企业注册表是否向公众提供公司名称、董事姓名、股东姓名或年度财务报表等信息。因此,子类别2.3.2 -一般公司信息的可获得性有两个指标(表17)。
表17. 子类别2.3.2-公司一般信息的可获得性

2.3.3 公司统计
如果向公众提供有关公司统计数据的信息,对用户将有很大的价值。创业统计数据有助于提供有关创新、竞争力、经济增长和创造就业的信息,并可用于为经济规划、分析和研究目的提供商业政策信息。这一子类别评估是否可以在网上获得正式注册公司的一般统计数据和按性别分列的统计数据。最终,这些信息的可用性提高了透明度,减少了信息不对称,并加强了合理的商业决策。因此,子类别2.3.3-企业统计有两个指标(表18)。
表18. 子类别2.3.3 -企业统计

3.维度III 效率:市场准入实践的效率
表19显示了维度III(即市场准入效率)的结构。该维度的每个类别和子类别将按照表中所示的顺序进行更详细的讨论。
表19. 维度III-市场准入在实践中的效率

3.1 时间
成立公司的难易程度与更多的公司进行新的商业活动有关。事实上,公司注册过程的时间效率是培养正式部门创业精神的关键因素。因此,政府应确保管理企业启动过程的法律尽可能简单,避免冗余和不必要的步骤。因此,市场准入主题评估了注册公司所需的时间,分为三个阶段:预注册(提交注册申请之前必须执行的一系列活动);注册(向企业注册局注册新公司的过程);以及后注册(新公司在企业注册局注册后,创业者要正式运营公司必须进行的一套活动)。市场准入主题评估国内和国外公司的注册时间。因此,子类别3.1 -时间有两个指标,一个针对国内公司,另一个针对外国公司(表20)。
表20. 类别3.1-时间

3.2 成本
加上快速有效的注册,廉价的企业准入流程是促进正式创业的关键。以低成本提供注册服务可以鼓励中小企业的成立。因此,与公司成立的费用应应足够低,以促进市场进入,并应基于成本回收原则,即收取的费用不应为商业登记处或相关机构带来利润,而是旨在支付所提供服务的成本。因此,市场准入主题分三个阶段评估注册公司的成本:预注册(在提交注册申请之前必须执行的一系列活动);注册(向企业注册局注册新公司的过程);以及后注册(新公司在公司注册处注册后,创业者要正式运营公司必须进行的一套活动)。市场准入主题评估了国内和国外公司的注册成本。因此,子类别3.2 -成本有两个指标,一个针对国内公司,另一个针对外国公司(表21)。
表21. 类别3.2-成本

III. 数据源
4.1 数据收集来源
所有三个维度的数据都是通过与私营和公共部门专家协商收集的。私营部门专家包括在创业过程中工作的从业人员、律师和公证员。这些专家对公司注册的法律法规以及新企业家在开始运营之前需要完成的不同监管程序有深入的了解。
4.2 筛选和选择专家
筛选问卷用于根据一组标准帮助选择参与市场准入主题问卷的专家(表22)。筛选问卷中提供的信息使团队能够更好地了解专家的职业、专业领域以及与市场准入流程相关的知识或经验。最终,这将使团队能够选择专家来回答关于市场准入的问卷。
表22. 筛选者问卷和应答标准

IV. 参数
为了确保来自专家咨询的数据在各经济体之间的可比性,市场准入主题使用了一般参数和特定参数。参数是指对地点、公司法律形式和启动资金的特征所做的假设。
5.1 一般参数
维度I、II和III共用相同的一般参数。在许多经济体中,有地方司法管辖区要求指定特定的营业地点,以便专家确定要评估的相关监管框架。同样,许多经济体根据公司的法律形式也有不同的规定,这也与评估提供市场准入服务的绩效有关。
5.1.1 营业地点--最大的城市
理由:
地理位置决定了法律要求,服务的可用性,以及创业的时间或成本。例如,地理位置决定了企业注册的监管框架,因为法律要求可能因地区而异。就公共服务而言,数字公共服务的可用性也可能因城市而异。在实践中,创业的效率、时间或成本可能因城市而异,也可能因地区而异。因此,经营地点是评估市场进入的一个重要参数。经济中最大的城市是根据人口规模选择的,详见本方法手册的概述章节。
应用:
对于维度I,该参数用于法规在国家层面不适用的情况,因州或地区而异。对于各州法规不同的经济体,对最大城市的监管是经过衡量的。对于维度II,该参数用于确定相关的企业注册表及其市场准入服务的可用性。对于维度III,该参数与时间和成本的相关,因为它们在不同城市之间可能有很大差异。
5.1.2 公司法律形式--最常见的有限责任公司类型
理由:
根据公司的法人形式,正式开办企业所需的一些法律要求和程序是不同的。这些可能包括,例如,对最低实收资本的要求或注册要求,这可能因公司法律形式的类型而异。这同样适用于公共服务的可获得性以及开办企业的时间和成本。因此,公司的法人形式是评估市场进入的重要参数。具体而言,市场准入主题着眼于有限责任公司,因为它们是大多数经济体中常见的公司形式,也是保护企业主个人资产的安全法律工具。最常见的有限责任公司类型是根据从公司律师和国家统计局获得的信息确定的。该参数适用于所有维度和指标。
应用:
对于维度I,该参数用于不同公司形式的法规不同的情况。对于不同公司形式的监管存在差异的经济体,衡量最常见的有限责任类型公司的法规。对于维度II,该参数用于确定可用的相关服务。对于维度III,该参数与时间和成本的度量相关,因为它们在不同的公司法律形式中可能存在显著差异。
5.2 具体的参数
市场准入主题的特定参数也是必要的,以确保专家提供的关于成立公司的时间和成本的具体估计在各经济体之间具有可比性。根据公司规模的不同,注册步骤可能会有很大的变化。要指定公司的规模,市场准入主题包括一个关于启动资金的参数。
5.2.1规模--启动资金(国内企业人均GNI的5倍;外资企业人均GNI的10倍)
理由:
根据世界银行中小企业融资部门的数据,中小企业在大多数经济体中发挥着重要作用,占全球企业的90%左右,就业人数超过50%。中小企业的定义主要基于员工数量。一些定义还考虑了预期营业额和资产负债表总额、启动投资或类似的财务指标。尽管启动资本通常不是合法定义中小企业的直接标准,但启动资本是对企业进入数据影响最大的规模相关参数。
目前还没有关于全球最常见的启动资金数额的全球数据库。因此,为了评估启动资本指标,市场准入主题将中小企业法律定义中的资产负债表总额/总资产/总投资限制视为最接近的代表,并提出以下与中小企业法律定义相关的五个注意事项。
(1)各经济体的定义各不相同(例如,一些经济体考虑资产负债表总额;另一些考虑总投资或总资产;还有人将其排除在定义之外)。
(2)建立最大值(例如,启动资本总是低于定义设定的阈值)。
(3)它们指的是处于生命周期任何阶段的公司,而不一定是成立时的公司(例如,预计公司开始时规模较小,然后在其生命周期中成长)。
(4)它们不一定是对某一特定经济的最具代表性的衡量标准(例如,欧盟[EU]的定义对所有成员国都是相同的,尽管它们之间的人均国民总收入差异很大)。
(5)它们通常既指国内公司,也指外国公司(例如,在所有权方面没有区别)。基于此,资产负债表总额/资产/投资定义用于评估动资金的参数是否在中小企业法定最高限额内。
具体而言,市场准入主题着眼于启动资金为国民总收入5倍和外国企业人均国民总收入10倍的中小企业。这样的启动资金水平在资产负债表总额/资产/投资中小企业法律定义的法定最高限额之内。
应用:
对于维度III,该参数与时间和成本的度量相关,因为它们可以根据启动资金的水平而显着变化。例如,注册费通常被定义为占启动资金的百分比。公司注册的步骤也可以根据公司的启动资金而有所不同。
V.主题评分
市场准入主题有三大维度:维度I– -市场准入法规;维度II——初创企业的数字公共服务和信息透明度;维度III——市场准入的效率。每个维度的总分被进一步调整为从0到100,随后汇总为总主题得分。每个维度贡献三分之一的总主题得分。这些分数区分了对企业的利益(作为企业灵活度得分)和对社会更广泛利益的利益(作为社会效益得分)。表23显示了市场准入主题的得分。有关进一步的评分细节,请参阅附录A。
表23. 总得分概述

6.1 维度 I --监管框架:企业准入法规质量
维度I涵盖37项指标,总分39分(企业灵活度21分,社会效益18分)。这一维度下各类别的得分如下:
6.1.1 市场准入的法规质量
该类共有18项指标,总分最高为20分(企业灵活度2分,社会效益18分)。具体而言,公司信息备案子类别有4个指标;受益拥有权子类别有5个指标;公司信息和受益所有人更新子类别有4个指标;简单标准表格子类别有3个指标;基于风险的评估子类别有2个指标。遵循企业成立和开始运营的良好实践的监管框架有利于社会(社会效益),有时也有利于公司(企业灵活度)。因此,这两个类别的得分并不与其他子类别相等。
6.1.2 市场准入限制条件
该类涵盖19项指标,总分最高19分(企业灵活度19分)。具体而言,国内企业子类别有9个指标;外国公司子类别的指标有10个。虽然限制较少的监管框架对企业有利(企业灵活度),但对社会的影响却不明确(社会效益)。因此,只给企业灵活度打分。
表24. 维度 I 得分概述

注:n.a. =不适用(指对企业或社会的影响不明确或不存在的情况)。FFP =企业灵活度得分;SBP =社会效益得分。
6.2维度 II --创业企业的数字公共服务和信息透明度
维度II包括24项指标,总分48分(企业灵活度24分,社会效益24分)。维度下各类别的得分情况如下:
6.2.1企业注册和在线运营服务的可用性
该类涵盖9项指标,总分最高为18分(企业灵活度9分,社会效益9分)。具体而言,公司和实益拥有权信息存储子类别有3个指标;创业过程子类别另有6个指标。为企业注册和开始运营提供在线服务的企业登记系统有利于社会(社会效益)和企业(企业灵活度)。因此,这两个类别的得分是相等的。
6.2.2企业注册和运营开始服务的互操作性
该类涵盖6个指标,总分最高为12分(企业灵活度6分,社会效益6分)。具体而言,公司信息交换子类别有2个指标;唯一业务识别子类别有2个指标;身份验证子类别还有2个指标。促进企业注册和开始运营服务互操作性的业务进入系统有利于社会(社会效益)和企业(企业灵活度)。因此,这两个类别的得分是相等的。
6.2.3在线信息可获得性和信息透明度
该类涵盖9个指标,总分最高为18分(企业灵活度9分,社会效益9分)。具体而言,“创业在线信息可获得性”子类别有5个指标;一般公司信息子类别的可获得性有2个指标;公司统计子类别还有2个指标。一个在线提供信息并提高透明度的企业登记系统对社会(社会效益)和企业(企业灵活度)都有好处。因此,这两个类别的得分是相等的。
表25. 维度 II 得分概述

注:FFP =公司灵活度得分;SBP =社会效益得分。
6.2 维度 III --市场准入在实践中的效率
维度III有4个指标,得分范围从0到100。该维度下的指标得分仅分配给企业灵活度,因为这些指标衡量的是向企业提供服务的结果。例如,高昂的费用和较长的公司正式注册时间对企业产生不利影响,从而阻碍了企业的灵活性。
表25. 维度 III 得分概述

公用事业连接
I.动机
通过提供基本服务,如电力、水和数字连接,公用事业在支持经济和社会发展方面发挥着重要作用。没有这些服务,企业无法运转,家庭也无法享受高质量的生活。然而,根据世界银行企业调查,全球超过30%的企业将电力供应不足视为其运营的主要限制因素。电力供应中断会影响企业生产率、收入和经济增长。同样,供水不足可能导致企业生产率下降,机器设备损坏和利润减少。
在当今数字化的世界中,接入价格合理且可靠的互联网也至关重要。使用数字技术可以提高生产率。然而,截至2021年,全球仅有15%的人口接入了固定宽带,最不发达国家的接入率仅有1.4%。基本公共服务的供给应该有效、合理和可靠。企业能以合理的成本和环境可持续的方式及时获得这些服务,对于经济增长至关重要。
公共事业服务的法规质量、管理治理与透明度、公共事业服务的效率是出色商业环境不可或缺的组成部分。设计良好的监管框架是提供顶尖公用事业服务的基石。此外,公用事业服务的可靠性和可持续性需要监测服务、安全连接、公共问责等来维持。机构协调和公共事业数字化的相互可操作性也可以改善公共服务的质量并提升客户体验。
在这个背景下,公用事业服务主题将评估监管框架的有效性、管理质量和服务交付机制的透明度,以及提供电力、水和互联网服务的效率。这些措施将考虑企业与公共或私营公共事业公司交往的经验。具体来说,该主题评估商业用电和用水。对于互联网,考虑到企业更频繁的数据使用需求,该主题将关注高速固定宽带网络连接。
II.指标
公用事业服务主题评估了三项关键公共服务(电力、水和互联网)的连接和服务供应,涵盖三个不同的维度。
维度I评估了用水、用电、用网是否被有效监管,包括监管框架的法律条文是否保障企业有效接入公共服务、企业获得可靠的公共服务、公共安全、环境可持续性。
维度II衡量了公共服务的管理质量和透明度,从而评估公用事业服务的实际提供情况。维度III衡量获取电力、水和互联网连接所需的时间和成本(效率),以及公用服务供应的可靠性。每个维度(一级指标)都分为几个类别,这些类别由共同特征定义,这些特征有助于将它们划分为特定的类别(二级指标),每个类别进一步分为子类别(三级指标)。每个子类别(三级指标)由多个指标组成,每个指标又可以包含多个组成部分。每个指标都被分配相应的得分,然后汇总得出每个子类别(三级指标)、类别(二级指标)和维度(一级指标)的得分。表格1汇总了所有三个维度以及它们在三种公共事业(电力、水和互联网)中各自的子类别。
表1. 公用事业服务主题三大维度汇总表


1.维度I.监管框架: 用电、用网、供水的法规质量
表2显示了维度I(即公用事业连接的监管框架)的结构。该维度的每个类别和子类别都将按表中所示的顺序进行更为详细地讨论。
表2:维度I-用电、用网、供水的法规质量

1.1 保障公用事业高效办理和优质供应的法规
类别1.1有三个子类别,每个子类别都包含多个指标,每个指标可能又包含多个组成部分。
1.1.1 监管法规
可靠的公共事业服务供应与强有力的监管系统有关。监管机构是提高部门绩效和消费者结果(如质量和可负担性)的关键。当监管机构运作良好时,它们能够有效地管理电力、水和互联网服务。特别是,制定和审查收费标准对于保护消费者和投资者至关重要。同样,制定标准和监测服务供应质量对确保充足的服务供应也至关重要。由于竞争性市场结构在数字基础设施供应上有助于降低价格并提高服务质量,监管机构还应该防止不正当竞争行为。因此,表 1.1.1-监管监测具有六个指标(表3)。
表3. 监管法规

1.1.2 公用设施共享与高效数字连接
公用事业基础设施(如电线杆、管道等)往往成本高且建设时间长。在这方面,促进不同公用事业提供者之间基础设施共享的法规和标准,包括共同的挖掘计划或“只挖一次(dig once)”政策,提高了互操作性,减少了获得公用事业连接的时间和成本。同样,对于公用事业连接的机构审批时间的限制可以提高行政流程的可预测性。此外,促进对政府或私人拥有的基础设施的使用的法规,可以使宽带网络扩展更加高效和快速。此外,促进电信连接服务提供商之间的基础设施共享的法规可以改善宽带网络的价格和接入。因此,子类别1.1.2——公用事业基础设施共享和数字连接有三个指标(表4)。
表4. 公用设施共享和高效数字连接

1.1.3 服务质量保证机制
服务中断和服务恢复延迟对企业和地方经济都具有破坏性和昂贵性。因此,建立服务质量保障机制有助于保护消费者免受不充足的公用事业供应,迫使公用事业承担责任,公用事业提供未能达到最低绩效标准时会面临处罚。建立质量标准并配合激励机制,以迫使公用事业达到设定的标准,有助于确保电力、水和互联网服务提供的质量。因此,子类别1.1.3——服务质量保障机制有三个指标(表5)。
表5.子类别1.1.3——服务质量保证机制

1.2 保障公用事业连接安全的法规
1.2类有四个由若干指标组成的子类,每一个指标又可能由若干组成部分组成。
1.2.1 专业认证
专业认证减少了信息不对称,设定了最低质量标准。健全的建筑行业专业人员资格认定和许可制度能确保用水相关施工法规被高程度遵守。同样,在电力部门,工程师的资格认证对于保护公共健康、福利和安全具有重要意义。因此,子类别1.2.1-专业认证有两个指标。
表6. 子类别1.2.1—专业认证

1.2.2 检查制度
确保电力连接和供水管道的安装符合规定是至关重要的,不遵守规定的程序可能危害公共卫生。检查可以确保安装符合安全和质量标准。因此,子类别1.2.2 -检查制度有两个指标(表7)。
表7. 子类别1.2.2—检查制度

1.2.3 认责制度
工程质量缺陷修复成本高昂,且会给投资带来不确定。健全的责任政策明晰各方权责,有助于达成更透明的协议。清晰和透明的责任制度确保发生事故时风险可控、补救及时、赔偿充足。在互联网领域,健全的责任制度则要求守住保障措施保护个人数据这一底线,为数字交易创造有利环境的。因此,子类别1.2.3 -认责制度有三个指标(表8)。
表8. 子类别1.2.3--认责制度

1.2.4 网络安全
宽带连接通常不会造成类似水电连接的物理安全风险。然而,企业采用数字技术取决于数字生态系统的可靠性。这是通过监管监督、有效的安全措施和强大的国家响应网络威胁的能力实现的。因此,需要网络安全保障措施来保护在线数据和通信,确保网络的可靠性。子类别1.2.4-网络安全具有两个指标。
表9.子类别1.2.4 —网络安全

1.3 保障公用事业服务供给和使用可持续的法规
第1.3类有四个由若干指标组成的子类,每一个指标又可由若干组成部分组成。
1.3.1 电的可持续供应和使用
发电是空气污染的主要来源,必须减少化石燃料释放到大气中的污染物水平。同样,联合国2030年可持续发展议程的关键目标是将全球能源效率翻倍。可持续发展的输电和配电标准,包括智能电表推广和智能电网技术,可以促进网络系统高效运作,最大程度地降低成本和环境影响。换装节能器具,并使用能效标签也是有效的促进环境可持续实践。强制和威慑机制能确保标准执行,财务和非财务激励增加节能方式的采用率。因此,子类别1.3.1-可持续供应和使用电力有三个指标(表10)。
表10.子类别1.3.1——电的可持续供应和使用

1.3.2 水的可持续供应和使用
提升用水质量、提高用水效率和确保再生水安全对可持续发展至关重要。通过智能水表等措施,可以快速识别修复水泄漏,实现高效的供水用水。水需求管理措施包括推广用水效率高的电器,如水效率标签计划[ 目前国际标准化组织(ISO)发布了《ISO 31600:2022 用水效率标识方案-要求和实施指南》,目的是为准备和实施管道产品和用水器具的水效率标签计划提供一套最佳实践和指导。一个关键点是为发展中国家提供标准,以建立一个有效的水效率标签标准,从而节约水资源。](labelling programs)。强制和威慑机制能确保标准执行。财务激励措施,如税收抵免或补贴利率,非财务激励措施,如提高意识的倡议,有助于企业在实践中节约用水和采用高效的节水技术。因此,子类别1.3.2-可持续供水和用水有三个指标(表11)。
表11. 子类别1.3.2 —水的可持续供应和使用

1.3.3 可持续的废水处理措施
在被排放到地表水或土地之前,废水应被隔离处理。为此,废水处理要求,如提供的最小处理类型(the minimum type of treatment to be provided)和最大排放限值。此外,废水处理法律框架应由中央机构管理,采用整体化方法发放废水处理许可。还应认识到废水是一种资源,应尽可能地重新使用和回收。因此,子类别1.3.3-可持续废水处理有两个指标(表12)。
表12. 子类别1.3.3 -可持续废水处理措施

1.3.4 互联网的可持续供应和使用
信息和通信技术(ICT)部门是能源消耗大户,其温室气体排放量约占全球的2.8%。尽管在大多数司法管辖区,提供互联网服务的环境可持续性仍未得到充分监管,但该行业正在采用能效标准问题上面临越来越大的压力。实现互联网流量的能源密集程度最高的子行业已经采用国际公认的标准来抵消碳排放。因此,子类别1.3.4 -互联网的可持续提供和使用有两个指标(表13)。
表14. 子类别1.3.4--互联网的可持续提供和使用

2. 维度Ⅱ. 公共服务:公共服务的质量和管理透明度
表14显示了维度II“公用事业服务的治理质量和透明度”的结构。该维度的每个类别和子类别将按照表中所示的顺序进行更详细的讨论。
表14. 维度II——公共服务的管理质量和透明度

注:KPI =关键绩效指标。
2.1 监测服务供应的可靠性、可持续性以及连接安全性
类别2.1有三个子类别,由几个指标组成,每个指标又可以由几个组成部分组成。
2.1.1 监测服务供应可靠性和可持续性的关键绩效指标(KPI)
衡量公共服务提供质量的数据有助于确定实现既定目标的“有效措施”,确定职能能力,并加强公共问责制。电力供应的可靠性可以通过系统平均中断持续时间指数(SAIDI)和系统平均中断频率指数(SAIFI)来监测。电力供应的环境可持续性可以通过使用可再生能源的百分比来监测。
供水的可靠性可以通过测量每天的平均服务时间或中断供水的客户数量来监测。通过定期监测接受化学处理的水的百分比以及不适合使用的水的百分比,可以保持水质。供水的环境可持续性可以通过监测从水处理中处理的污泥的百分比或已重复使用的废水的百分比来评估。
互联网供应的质量可以通过平均下载和上传速度或延迟时间来监测。因此,子类别2.1.1 -监控公用事业供应可靠性和可持续性的kpi有四个指标(表15)。
表15. 子类别2.1.1 -监测公用事业供应可靠性和可持续性的关键绩效指标(KPI)

2.1.2 透明度的关键绩效指标(KPI)
关键绩效指标应该被监控和公开。定期监测和发布公用事业绩效可以提高服务的可预测性和透明度。最终用户应该能够比较公用事业的实际绩效与其问责制框架中设定的绩效目标进行比较。透明度的关键绩效有四个指标(表16)。
表16. 子类别2.1.2-透明度的关键绩效指标(kpi)

2.1.3 公用事业连接安全性的实际检测
法规的实施和强制执行决定了监管体系是否按预期运作。为了按照监管框架确保公用事业连接的安全,必须实施验证电力和水安装的质量检查,可以通过第三方检查或雇佣认证承包商来完成。同样,为了使企业可以安全地进行数字活动和电子交易,必须实施网络安全措施和安全保障即使是短暂的安全漏洞也会对企业产生负面影响,强有力的安全措施的必要不言自明。因此,子类别2.1.3 -在实践中监测公用事业连接的安全性有三个指标(表17)。
表17. 子类别2.1.3 –公用事业连接安全性的实际检测

2.2 公用事业服务的透明度
2.2类有5个子类,由若干指标组成,每一个指标又可由若干组成部分组成。
2.2.1 费用和费用制定的透明度
价格的在线可用性、价格变化的提前通知和价格确定机制的透明度是透明服务提供的三个重要组成部分,使企业能够计算成本、预测费用,从而有效地规划运营。当价格和价格变化缺乏透明度时,最终用户可能会为服务支付过高的费用,或选择不满足其需求的服务。此外,计费系统的透明度和规定最终用户如何设定价格的公式,使企业能够对收费进行竞争。因此,子类别2.2.1 -价格和价格设定的透明度有三个指标(表18)。
表18. 子类别2.2.1 -费用和费用制定的透明度

2.2.2 发布连接要求
在线获取公用事业服务连接所需文件、要求、时限和费用安排的信息,有助于企业更好地了解流程。缺乏这样的信息可能会导致申请不完整,与公用事业公司不必要的来回沟通和更高的拒绝率。监管信息的透明度(例如,费用安排)与更高的监管效率、更低的合规成本和更好的整体监管环境相关。因此,子类别2.2.2-连接要求的发布有三个指标(表19)。
表19. 子类别2.2.2 —发布连接要求

2.2.3 发布通知供应中断计划
向公众公开计划内停电或向客户通知停电计划有助于提高公用事业服务供应的可预测性。网络中断对企业和客户都有不利影响。同样,不可预测的电力和供水服务可能导致商品损坏和库存损坏,从而给企业带来财务风险。计划内停电的透明度有助于创造更为可预测的商业环境。因此,子类别2.2.3 - 公布和宣布计划中断信息有三个指标(表20)。
表20. 子类别2.2.3 -发布通知供应中断计划

2.2.4投诉机制和投诉流程的透明度
一级和二级投诉机制的存在使企业能够报告服务供应不足,从而使企业受益。在公用事业层面建立一个强大的初级投诉机制,可以在不参与昂贵和冗长的争议解决过程的情况下解决问题。然而,如果需要,二级投诉机制对于升级投诉和上诉也很重要。关于负责管理投诉的实体信息的可获得性,提交投诉所需的文件和步骤以及提交投诉的标准是重要的问责组成部分。因此,子类别2.2.4 -投诉机制和投诉程序的透明度有三个指标(表21)。
表21. 子类别2.2.4投诉机制和投诉程序的透明度

2.2.5按性别分类的客户调查
按性别分类的数据促进性别平等,使服务提供者能够确定妇女机会落后的领域。按性别分类的客户调查结果使公用事业公司能够从特定性别的角度分析客户满意度问题,确定女性客户或女性企业家面临的潜在瓶颈和障碍。因此,子类别2.2.5 -性别分类的客户调查为每个电力、水和互联网公用事业提供了一个指标(表22)。
表22. 子类别2.2.5 -按性别分类的客户调查

2.3 公用事业服务的互操作性
类别2.3有三个子类别,由几个指标组成,每个指标又可以由几个组成部分组成。
2.3.1 公共事业服务互操作性
公用事业系统的互操作性促进了跨电、水和互联网服务发布新连接的过程。共享的基础设施数据库允许在启动新项目之前识别先前建立的基础设施网络。此外,一个包含计划基础设施工程信息的在线统一平台对于有效协调网络扩展至关重要。基于网络的系统或机构的存在促进了挖掘许可申请和批准的机构协调,加快了信息交换和连接过程。因此,子类别2.3.1 -公用事业层面的互操作性有两个指标(表23)。
表23. 子类别2.3.1--实用级别的互操作性

注:GIS =地理信息系统。
2.3.2 电子化申请
公用事业服务的在线申请提高了客户获得电力、水和互联网连接的体验,客户不必亲自跑大厅。在线跟踪申请也提高了服务质量、透明度和客户体验。公用事业申请的数字化改善了公共管理和政府效率,并降低了腐败。因此,子类别2.3.2 -电子应用有三个指标,分别代表电、水和互联网连接(表24)。
表24. 子类别2.3.2 —电子化申请

2.3.3 电子支付
为公用事业服务提供网上支付的基于网络的平台被证明可以提高效率和成本效益。数字平台还减少了与申请新连接和支付月费相关的延误。因此,子类别2.3.3 -电子支付有三个指标,分别对应电、水、互联网连接(表25)。
表25. 子类别2.3.3 —电子支付

3.维度III 效率:公用事业服务的实际提供效率
表26显示维度III(实际提供公用事业服务的效率)的结构。该维度的每个类别和子类别将按照表中所示的顺序进行更详细的讨论。
表26. 维度Ⅲ——公用事业服务的实际提供效率

3.1 获得公用事业连接(电、水、互联网)的时间
对于企业来说,及时获得公用事业服务以启动其运营或生产是很重要的。获得许可的延迟可能导致交易成本上升和连接减少。获得电力连接过程简单、耗时少,会对公司收入产生积极影响,还会限制贿赂发生。因此,获得公用事业连接的时间有三个指标,分别用于电力(子类别3.1.1)、水(子类别3.2.1)和互联网(子类别3.3.1)(表27)。
表27. 子类别3.1.1、3.2.1和3.3.1 -获取公用事业连接的时间

3.2 公用事业连接和服务费用
获得公用事业连接和价格的昂贵过程是繁重的,可能会影响公司。高昂的连接费用,如服务佣金、贡献费和税收,阻碍了申请人获得公用事业连接。相反,成本较低的公用事业连接能为公司带来更好的业绩,特别是在电力需求高的行业。例如,能源价格会影响企业的生产率和消费水平。此外,能源和合理定价定价也会影响企业的投资决策。因此,公用事业连接和服务成本有三个指标,分别用于电力(子类别3.1.2)、水(子类别3.2.2)和互联网(子类别3.3.2)(表28)。
表28. 子类别3.1.2、3.2.2和3.3.2 -公用事业连接和服务成本

3.3 公用事业连接的可靠性
不监测电力中断的经济体往往会电力中断事件频发。公用事业服务的可靠性也会影响最终用户的行为。可靠的电力服务可以实现可预测的生产过程和业务规划,并提高企业的生产率。同样,可靠的供水服务使许多企业受益,因为它们依赖于稳定的供水来加热、冷却、清洁或将水作为生产投入。互联网服务的质量是企业的另一个关键因素。服务中断以及其他问题,如高延迟、吞吐量、延迟或恢复时间,导致公司在其行业中失去竞争优势。互联网供应的中断也阻碍了公司扩大客户群、使用数据密集型应用程序或与客户和供应商接触的能力。因此,公用事业服务的可靠性有三个指标,分别用于电力(子类别3.1.3)、水(子类别3.2.3)和互联网(子类别3.3.3)(表29)。
表29. 子类别3.1.3、3.2.3和3.3.3 -公用事业服务的可靠性

III. 数据源
4.1 数据收集来源
第一和维度II的数据是向私营部门专家协商收集。私营部门专家包括在电力、水和互联网领域工作的从业人员和律师。维度III的数据是通过企业调查(ES)收集的。企业调查提供了关于企业获得公用事业连接的时间和成本、服务中断情况和企业在实践中经历的其他相关损失代表性数据。
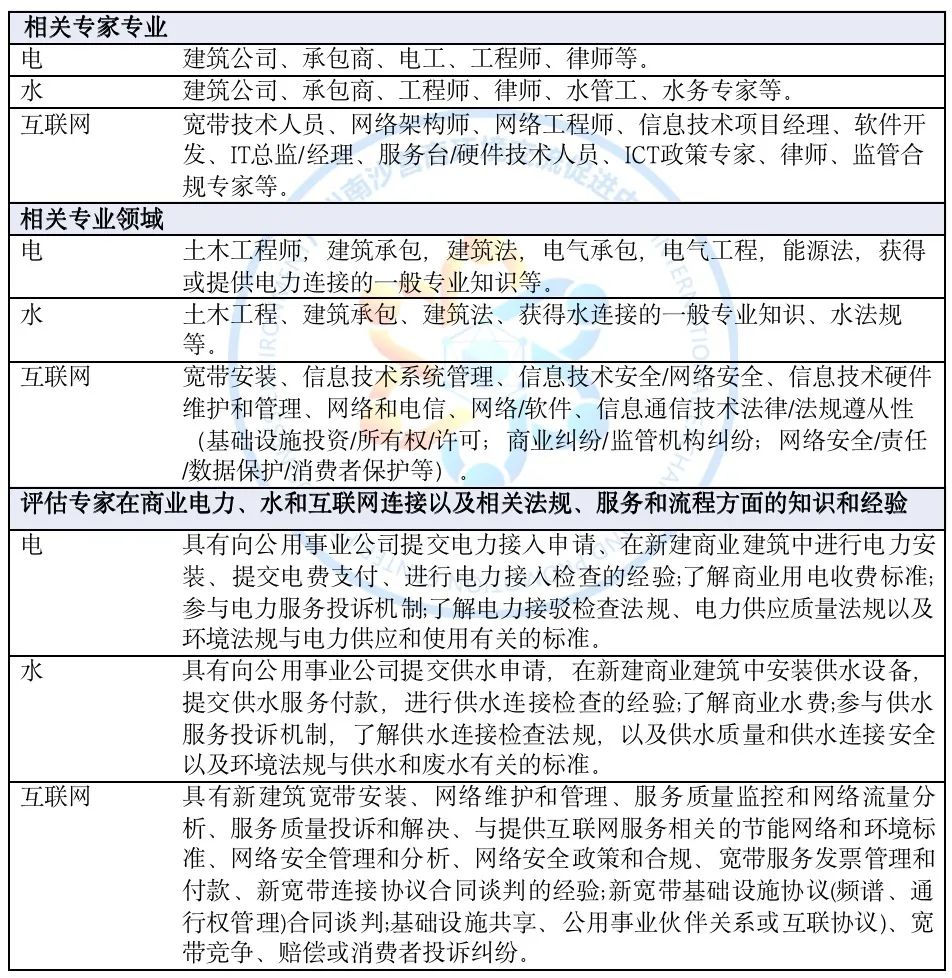
公司的代表性样本反映了每个经济体中用户体验的差异。参与调查的企业具有不同的特征,如规模、地区和行业。有关《企业调查》收集数据的更多详情,请参阅本《方法手册》的概述章节。当由于部分原因,企业调查无法获得所需的数据时,我们通过与积极参与电力、水和互联网连接的私营部门专家协商来收集这些数据(见表30)。在这种情况下,采用了更宽泛的参数(见第四节),以确保各经济体之间的数据可比性。私营部门专家包括建筑公司、承包商、电工、工程师、水管工、水务专家、宽带技术人员、网络架构师和工程师。
4.2 筛选专家
公用事业服务主题有三份问卷,电、水、互联网每个主题一份。每个问卷都针对各自领域的专家。为了选拔有相应专家参与问卷调查,已经制定对电、水、互联网制定了预筛选问卷 (表30)。最终,这将选出合适的专家参与公用事业(电,水,互联网)的问卷。
表30 . 筛选者问卷和应答标准

注:ICT =信息和通信技术;IT =信息技术。
因此,筛选问卷中提供的信息可以让团队更好地了解专家的职业;与商业电、水、互联网连接以及相关法规、服务和流程相关的专业领域和专家的知识或经验。最终,这将使团队能够选择专家来回答有关电、水和互联网的问卷。
IV. 参数
为确保各经济体专家咨询数据的可比性,公用事业服务专题既使用了一般参数与特定参数。参数是指对地点、公用事业提供商和公用事业连接的具体特征所做的假设。
5.1 一般参数
电、水和互联网连接共享相同的一般参数。在许多经济体中,地方司法管辖区要求指定特定的营业地点,以便专家确定要评估的相关监管框架。同样,许多经济体有多个公用事业供应商,对公用事业服务提供绩效的评估需要确定相关的供应商。
5.1.1 商业地点-最大的城市
理由:
地理位置决定了电力、水和互联网连接的可用性,以及所需的连接类型和建设。例如,地理位置决定了电力连接的类型:架空还是地下,以及电压水平(连接到高压、中压或低压网络)。就用水而言,管网的可用性取决于位置。就互联网而言,具体技术的部署以及最终高速互联网的可用性也取决于位置。这些因素可能会影响公用事业服务的可负担性或可行性,以及获得新连接所需的时间。因此,营业地点是评估公用事业服务提供效率的重要参数。最大的城市是根据人口规模选择的,详见本方法手册的概述章节。
应用:
对于维度I,该参数用于州或地区有差异,法规在国家层面不统一的情况。对于各州法规不同的经济体,衡量的是最大城市的法规。对于维度II,该参数用于确定相关的公用事业服务提供商,因此确定提供公用事业服务的地理区域非常重要。对于维度III,该参数仅适用于通过专家咨询而不是通过企业调查收集数据的情况。具体而言,该参数与时间和成本的指标相关,因为它们在不同城市之间可能存在很大差异。
5.1.2 公用事业-最大城市中最大的公用事业提供商
理由:
在一些城市,可能有一个或几个公用事业供应商。“公用事业服务”主题旨在捕捉最常见的做法;因此,考虑最大城市中最大的公用事业提供商(根据服务的客户或市场份额)。在互联网连接的情况下,在互联网服务提供商(ISPs)市场的竞争性质中,考虑提供高速固定宽带套餐(最低25 Mbps[每秒兆比特]下载速度)的最大ISP(就最大城市的市场份额而言)。
应用:
最大城市中最大的公用事业供应商的参数与维度II的所有措施相关,因为公用事业服务的提供因公用事业而异。该参数不适用于挖掘许可审批系统的指标,其中基础设施管理系统的存在通常适用于所有公用事业。如果价格在监管机构网站上公布,则该参数也不适用于价格透明度指标。对于维度III,该参数仅适用于通过专家咨询而非企业调查收集数据的情况。具体来说,该参数适用于时间和成本的度量,因为公用事业连接的效率可能因公用事业而异。
5.2 具体的参数
公用事业特定参数也是必要的,以确保特定于连接的估计,例如专家提供的关于获得公用事业连接的时间和成本的信息,在各个经济体之间具有可比性。根据连接的类型、用途或大小,公用事业连接的范围可能很大。为了指定数据集打算捕获的连接类型,分别为电力、水和互联网连接设计了负载能力、用水量和下载/上传速度的参数。
5.2.1 电力-负载能力(180 kVA[千伏安培])
理由:
对于电力,使用负载能力的特定参数作为时间和成本指标。将负荷能力(load capacity)作为计量单位;它决定了电怎么用、用多少。这些信息对于电力供应商和电力供应商制定电价非常重要。此外,负荷能力会影响电力连接的承载力(affordability of electrical connection)和工作完成时间表。例如,根据负载能力,电气承包商将能够估计是否需要变压器以及变压器的类型(如果需要)。变压器的安装或建造是最昂贵的投资之一。此外,设定固定负荷能力背后的基本原理确保了所有被调查经济体的数据可比性。
应用:
“公用事业服务”主题假设负载能力等于180kva。该值对应的是更高强度使用电力的企业,依赖电力进行生产和经营的企业。例如,一个行业特定设施(如冷库仓库)的平均用电量是传统商业办公室的四倍。容量在180千伏安左右的企业的一些例子包括平均容量为177 kva的商业(特定行业)建筑;容量负载为181 kva的小型零售商场;或181 kva的室内农业综合设施。
180kVA详情拆分如下:
照明(30 kW])——至少占商业建筑总能耗的15%
个人电脑和数据服务器(10 kW)
安全系统(10kw)
供暖/制冷(HVAC系统)-2冷吨(Tons,美制单位)空调 (20 kW)
工业专用设备(例如:10台冰箱/10台冰柜)(80 kW)
电力升级需要额外的30 Kw
5.2.2 用水量(餐厅每天32000升;酒店每天72000升)
理由:
为了使各经济体之间的数据具有可比性,企业的用水量被用作衡量单位。用水量反映了企业对水的依赖程度,也决定了水连接的规模或复杂程度。供水商需要这些信息来设定适用的收费标准,也会影响供水成本和工作实施时间表。例如,根据消耗情况,公用事业公司可以确定连接所需的工作类型、材料和管道尺寸。此外,水消耗参数确保了数据的可比性,因为它指定了所有被调查经济体中类似水连接的大致时间和成本。
该指标评估的企业类型——餐馆和酒店——代表了占就业很大份额的服务部门。例如,经合组织和拉丁美洲及加勒比地区的服务业分别占总就业人数的70%和65%以上的GDP。餐馆代表的是依赖水进行经营的小规模企业,而酒店代表的是用水量更大的中型企业。对于这两家企业来说,水在日常运营中都扮演着重要的角色。这些业务在所有经济体中都有,将使数据具有代表性和可比性。
应用:
餐厅: 假设一家餐厅每天的总用水量在32000升左右。考虑中等规模的餐厅。每天32000升的消耗量,是一个典型的160-200人的坐式餐厅每天的消耗量。具体来说,研究发现,一个典型的坐式餐厅每天使用13638升(3000加仑)到31822升(7000加仑)的水。78对于这个指标,在这个范围内取一个更高的值(32000升)来关注那些中等规模、中等消费的餐馆。
酒店: 假设酒店的总用水量约为72,000升(每间客房/天约720升)。考虑中型酒店,大约有100间客房,因为这种酒店规模在各个经济体中都具有代表性。79总用水量的数值是根据每间客房每年的平均用水量计算的。因此,为该参数选择的值考虑了季节性因素,承认根据酒店是低容量、中等容量还是满负荷运营,用水量存在差异。每间客房/天约720升(190加仑)代表了所有酒店每日用水量中位数的高端。
5.2.3 网速(25mbps -下载速度;3 mbps -上传速度)
理由:
互联网连接通常根据数据使用量和速度要求进行分类和定价。通常,公司比家庭有更高的数据使用量和网速要求。在大多数市场上,公司通常可以使用各种各样的连接“套餐”。例如,一个有10名以上员工同时上传和下载数据的呼叫中心,可能需要的速度比一个只有3到5名员工的小型实体商业机构至少快12倍。
应用:
在测量所有被调查经济体安装新互联网连接的时间和成本时,考虑至少25兆比特每秒(Mbps)的下载速度和3兆比特每秒的上传速度的特定参数,以确保数据的可比性。25 Mbps参数涵盖了在中等数据使用领域运营的公司,包括教育、电子商务、建筑或基础制造业。在这方面,公用事业服务主题侧重于使用中等互联网数据的企业。例如,一家拥有5名员工的企业,他们同时发送电子邮件、交换文件、使用基于云的软件(用于库存管理、财务会计、纳税和支付工资)和视频会议。这样的企业可以有10台设备(个人电脑、平板电脑、电视)通过一个小型的本地网络连接起来,并托管一个网站服务器。这个参数也保证了数据的代表性和可比性。
V.主题评分
公用事业服务主题有三个维度:维度一:电力、水和互联网法规的质量;维度二——公用事业服务的治理质量和透明度;维度III——公用事业服务提供的实际效率。每个维度的总分被进一步调整为从0到100的值,随后汇总为总主题得分。每个维度得分各占三分之一。表31显示了公用事业服务主题的得分。得分区分了对公司的利益(企业灵活度得分)和对社会更广泛利益的利益(社会效益得分)。有关进一步的评分细节,请参见附录A。
表31. 总得分概述

注:n.a. =不适用(指对企业或社会的影响不明确或不存在的情况)
6.1 维度I-电力、水和互联网质量法规
维度I涵盖31项指标,总分54分(企业灵活性23分,社会福利31分)。这一维度下各类别的得分如下:
6.1.1 保障公用事业高效办理和优质供应的法规
该类涵盖12项指标,总分最高为24分(企业灵活性12分,社会福利12分)。具体而言,“监管监测子类别”有6个指标;公用事业基础设施共享和高效数字连接子类别有3个指标;“服务质量保证机制”子类别另有3个指标。一个确保连接过程效率和服务提供足够质量的监管框架对企业(企业灵活性)和社会/客户(社会效益)都有好处。因此,这两个类别的得分是相等的。
6.1.2 公用事业连接安全条例
该类涵盖9项指标,总分最高为18分(企业灵活性9分,社会福利9分)。具体而言,“专业认证”、“检查制度”和“网络安全子类别”各有2个指标;责任制度子类别有3个指标。促进连接安全的监管框架对企业(企业灵活性)和社会(社会效益)都有好处。因此,这两个类别的得分是相等的。
6.1.3 可持续提供和使用公用事业服务的环境法规
该类涵盖10项指标,总分最高为12分(企业灵活性2分,社会福利10分)。具体而言,“电力的可持续供应和使用”子类别和“水的可持续供应和使用”子类别各有3个指标;“可持续废水处理”子类别和“可持续提供和使用互联网”子类别各有2个指标。对社会的积极影响来自于环境可持续性的增强和对环境标准的更严格遵守。这一类别下的大多数措施要么对公司产生中性影响,其中对其他行为者(如公用事业、数据中心)施加要求,要么产生模糊影响,因此不评分。
表32. 维度 I 得分概述

6.2 维度II—公用事业服务的治理质量和透明度
维度II包括34个指标,总分66分(企业灵活性32分,社会福利34分)。维度下各类别的得分情况如下:
6.2.1 监测服务供应的可靠性和可持续性和连接的安全性
该类涵盖11个指标,总分最高为20分(企业灵活性9分,社会福利11分)。具体而言,监测服务供应可靠性和可持续性的关键绩效指标和关键绩效指标透明度子类别各有4个指标;“监测实践中公用事业连接的安全性”子类别有3个指标。在这一类别下,除了监测电力和水供应的环境可持续性的kpi措施外,大部分得分在企业灵活性和社会效益之间平均分配。这些措施并不直接影响企业,因此仅根据社会效益进行评分。关于公用事业供应可靠性和连接安全性的数据可以表明公用事业服务供应的瓶颈,支持公共问责制,改善公共安全,将利益扩大到企业和整个社会。
6.2.2 公用事业服务透明度
该类涵盖15项指标,总分最高为30分(企业灵活性15分,社会效益15分)。具体而言,价格和价格设置的透明度;公布对接要求;计划中断的发布和公告;投诉机制和投诉流程的透明度;和按性别分列的客户调查子类别各有3个指标。确保公用事业服务透明度的监管框架对企业(企业灵活性)和社会(社会效益)都有好处。因此,这两个类别的得分是相等的。
6.2.3 公用事业服务的互操作性
涵盖8个指标,总分最高为16分(企业灵活性8分,社会福利8分)。具体而言,“公用事业级互操作性”子类别有2个指标,“电子申请”和“电子支付”子类别各有3个指标。促进公用事业服务互操作性的监管框架对企业(企业灵活性)和社会(社会效益)都有好处。因此,这两个类别的得分是相等的。
表33. 维度 II 得分概述

6.3 维度III—实践中公用事业服务提供的效率
维度III有15个指标,得分范围从0到100。这一维度下指标的得分只分配给企业灵活性,因为这些指标衡量的是向企业提供服务的结果。例如,高昂的费用和获得电、水和互联网连接的较长时间对企业产生不利影响,从而阻碍了企业的灵活性。
6.3.1 电力
该类有3个子类别:获得电力连接所需的时间;电力连接和服务成本;电力供应可靠性,共5项指标。
6.3.2 水
该类有3个子类别:获得水连接的时间;水连接和服务的成本;供水可靠性——共5项指标。
6.3.3 互联网
该类有3个子类别:获得互联网连接的时间;互联网连接和服务的成本;互联网供应可靠性,共5项指标。
表34. 维度 III 得分概述

经营场所
I.动机
即使在数字化时代,获得企业经营的实体场所是许多公司成功的关键因素。选择合适的地点可以影响企业获取客户、运输、劳动力和材料的途径,还可以决定企业必须遵守的税收、法规和环境的承诺。无论企业家是租赁还是购买商业地产,与获取地点相关的监管框架和公共服务对有利于个体公司和私营部门经济发展的商业环境产生影响。企业更有可能投资于拥有稳固的产权的经济体,在那里他们可以确信他们对不动产的投资是安全的。考察产权管理的运作情况,可以很好地反映经济增长的前景,并为私营部门在重要的地点投资经营提供信心。土地管理的质量和透明度对于减少信息不对称和提高市场效率也至关重要。可靠的土地管理制度可以提供明确的房地产所有权信息,促进房地产市场的发展,并为土地使用权提供保障。
当投资者和企业家为他们的企业获得一个新的地点时,这个过程通常涉及变更所有权或变更租用权的许可要求。与建筑相关的许可证对于公共安全、加强产权和促进资本形成至关重要。最后,同样重要的是,与建筑控制有关的透明且易于获取的环境法规通过明确规章制度,减轻了公司的监管负担。
在此背景下,“经营场所”主题衡量监管框架的有效性、治理质量以及为产权转让、建筑和环境许可提供服务方面的透明度和效率。“经营场所”主题的指标既考虑企业/企业家的视角(企业灵活度),也考虑更广泛的公众视角(社会效益)。监管框架维度和公共服务维度下的大多数指标既衡量企业灵活度又衡量社会效益,而效率维度下的指标主要与企业灵活度有关。
II.指标
经营场所主题衡量三种不同的选择——购买、租赁或建造——企业家可以选择合适的地点来建立他们的公司,三个不同的方面在这里被称为维度。第一个维度评估与产权转让、建筑许可和环境许可有关的法规的有效性,涵盖监管框架的法律特征,这些特征对于不动产租赁、房地产所有权和城市规划相关法规质量是必要的。第二个维度评估公共服务的质量以及产权转让、建筑和环境许可方面的信息透明度。第三个维度衡量在实践中获得经营场所的效率。每个维度(一级指标)都分为几个类别,这些类别由共同特征定义,这些特征有助于将它们划分为特定的类别(二级指标),每个类别进一步分为子类别(三级指标)。每个子类别(三级指标)由多个指标组成,每个指标又可以包含多个组成部分。每个指标都被分配相应的得分,然后汇总得出每个子类别(三级指标)、类别(二级指标)和维度(一级指标)的得分。表1包括所有三个维度——产权转让、建筑许可、环境许可法规的质量——以及它们各自的类别和子类别的汇总。
表1. 经营场所主题的三大维度的汇总表

1.维度Ⅰ.监管框架:产权转让、城市规划、环境许可法规的质量
表2展示了维度Ⅰ的结构,即指导在特定地点获得或建立企业的监管框架。该维度的每个类别和子类别都将按表中所示的顺序进行更为详细地讨论。
表2.维度Ⅰ—产权转让、城市规划和环境许可法规的质量

1.1 土地管理监管标准
1.1类有三个由若干指标组成的子类,每一项指标又可能由若干组成部分组成。
1.1.1 产权转让标准
健全的监管框架对于确保产权转让的安全至关重要。拥有确定合法所有权和在不动产登记处登记买卖契约的程序,可以增加人们的安全性。有效的产权转让标准可以提高房产交易的效率和透明度,以降低成本,提高产权信息的准确性。因此,子类别1.1.1—产权转让标准有四项指标(表3)。
表3. 子类别1.1.1—产权转让标准

1.1.2 土地纠纷解决机制
在一些经济体,土地纠纷占据了法庭案件的大部分。为了防止并更好地管理现有的土地纠纷,土地管理的法律框架需要为参与土地交易的利益相关者分配明确的责任,并提供有效的争端解决机制,这些机制可以以一致的方式实施,并可供所有人使用。纠纷也可能因产权登记错误而发生,给包括业主和贷款人在内的受影响各方造成重大损失。为了补充这一点,现有证据表明,提供庭外赔偿机制有可能减少法庭案件。因此,子类别1.1.2—土地纠纷解决机制有四项指标。(表4)
表4. 子类别1.1.2—土地纠纷解决机制

1.1.3 土地管理制度
建立一个可靠、透明、安全的土地登记制度,对于保障土地使用权的安全和促进有效的土地市场的发展非常重要。这种制度必须向包括政府机构、土地所有者、投资者和公众在内的所有利益相关者提供关于土地所有权、边界和土地使用权的清晰准确的信息。土地管理制度的质量越高,在以不动产作为抵押时获得信贷的机会就越高,从而增加对投资的激励。良好的做法包括提高信息的透明度,因为它消除了用户和官员之间的信息不对称,提高了土地市场的效率,以及由适当的制度框架支持的维护土地信息的健全基础设施。因此,子类别1.1.3 —土地管理制度有三项指标(表5)。
表5. 子类别1.1.3—土地管理制度

1.2 对房地产租赁和所有权的限制
1.2类有四个子类,由若干指标组成,每一项指标又可由若干组成部分组成。
1.2.1 对国内企业租赁房地产的限制
对国内企业租赁房地产的限制,无论是基于分区制度或土地使用法规,都可能会影响到公司作出在哪里创业的决定。
对土地的租赁限制可以限制土地国内企业收购房地产的能力,这可能会阻碍其成长和发展。因此,子类别1.2.1—对国内企业租赁房地产的限制有五项指标(表6)。
表6. 子类别1.2.1—对国内企业租赁房地产的限制

1.2.2 对国内企业拥有房地产的限制
对国内企业拥有房地产的限制,会阻碍它们获得资本和其他资源的能力,这可能会阻碍竞争力并减少投资。因此,子类别1.2.2—对国内企业拥有房地产的限制有四项指标(表7)。
表7. 子类别1.2.2—对国内企业拥有房地产的限制

1.2.3 对国外企业租赁房地产的限制
租约是产权所有者之间的协议,允许承租人使用该不动产获利。一些经济体对租赁期限有严格的规定,而另一些经济体则允许更长的期限,通常是99年,其他一些经济体将租赁期限留给合同当事人。对租赁的限制可能会阻碍国外企业在特定国家投资和发展业务的能力。因此,子类别1.2.3—对国外企业租赁房地产的限制有五项指标(表8)。
表8. 子类别1.2.3—对国外企业租赁房地产的限制

1.2.4 对国外企业拥有房地产的限制
各经济体在外资所有权方面存在分歧。在大多数经济体中,无论是农业用地还是住宅用地,都至少对国外企业拥有房地产有某种限制。这种限制会阻碍国外企业在某一特定国家投资的能力,导致经济绩效下降,金融发展和吸收能力下降,投资激励减少。因此,子类别1.2.4 —对国外企业拥有房地产的限制有五项指标(表9)。
表9.子类别1.2.4 —对国外企业拥有房地产的限制

1.3 性别
类别1.3有一个子类别,它由几个组成部分。
1.3.1 职业参与的性别激励
一些研究发现,与房地产、建筑和环境咨询行业有关的职业中的出现了性别不平衡,传统上由男性主导,女性只占劳动力的一小部分。为了解决这种性别不平衡问题,世界各地的许多公司都提供了一些激励措施,比如提供培训和指导,设立助学金或奖学金,目的是缩小这些行业的性别差距。该性别指标衡量了各经济体中是否存在这种激励措施(表10)。
表10. 子类别1.3.1—职业参与的性别激励

1.4 建筑法规和环境许可的监管标准
1.4类有五个子类别,由若干指标组成,每一项指标又可由若干组成部分组成。
1.4.1 建筑法规标准
拥有一套明确的建筑法规标准至关重要,有助于确保建筑物的建造、维护和使用,并能最大限度地减少对个人和环境的危害风险。制定明确且可向公众获取的建筑法规、施工安全机制法规,是确保安全施工的关键。因此,子类别1.4.1—建筑法规标准有13项指标(表11)。
表11. 子类别1.4.1-建筑法规标准

注:PCB =多氯联苯。
1.4.2 建筑能源规范和标准
建筑能源法规和标准是提高建筑行业能源效率和减少温室气体排放的重要工具,也是为新建建筑设定最低能源效率要求的监管要求。建筑能源规范中的能效标准通常包括几个关键要素,包括建筑围护结构要求、照明和采暖制冷要求。因此,子类别1.4.2—建筑能源规范和标准有四项指标(表12)。
表12. 子类别1.4.2 —建筑能源规范和标准

1.4.3.分区和土地利用规划
分区管理是一种调节建筑环境和创造功能性房地产市场的规划控制工具。有效的分区计划和土地使用规划确保了可持续和安全的城市发展规划,以确保公平地获得水、电和卫生设施等服务。灾害地图和相关手段至关重要,有助于确定因自然灾害而不允许建造建筑物的区域,确定住宅和危险占用之间的最小分隔距离。分区划分还可以提供机会来刺激或减缓特定领域的发展。因此,子类别1.4.3—分区和土地利用规划有一个关于土地利用和分区法规的指标(表13)。
表13. 子类别1.4.3 —分区和土地利用规划

1.4.4建筑中的环境许可
环境许可是建设项目规划和管理的一个重要方面。研究表明,获得环境许可可能是一个耗时且复杂的过程,需要大量的资源和专业知识。然而,环境许可证对于确保建设项目符合环境法规和标准以及潜在的影响至关重要,可以把对自然环境的影响降到最低。需要环境许可的建筑项目可能对当地社区和更广泛的环境产生重大影响,在环境许可过程中作出的决定可能对可持续发展产生影响,管理建设项目的环境法律框架通常根据项目的潜在环境影响来定义低、中、高水平的环境风险项目。项目的分类通常是通过考虑项目的位置、规模和对自然资源的潜在影响等因素的环境审查过程来确定的。因此,子类别1.4.4 —建筑中的环境许可有十项指标(表14)。
表14. 子类别1.4.4 —建筑中的环境许可


注:EIA=环境影响评价。
1.4.5 建筑领域建筑许可和环境许可的争议解决机制
建筑过程中建筑许可和环境许可的争议解决机制对于解决在环境许可或获得建筑许可过程中可能出现的冲突至关重要。有效的争议解决机制应考虑所有利益相关方的利益,并寻求公平公正的解决方案,以平衡环境保护、建筑安全和经济发展。这些争议应涉及多个利益相关方,包括项目支持者、监管机构、当地社区、保组织和非政府组织(NGO)以及政府机构。因此,子类别1.4.5 —建筑领域建筑许可和环境许可的争议解决机制有三项指标(表15)。
表15 . 子类别1.4.5 —建筑领域建筑许可和环境许可的争议解决机制

2. 维度Ⅱ. 公共服务:公共服务的质量和信息透明度
表16显示了维度Ⅱ(公共数字服务质量)的结构。该维度的每个类别和子类别将按照表16所示的顺序进行更详细的讨论。
表16 . 维度Ⅱ:公共服务质量和信息透明度

2.1 在线服务的可用性和可靠性
2.1类有四个由若干指标组成的子类,每一项指标又可能由若干组成部分组成。
2.1.1 产权转让——数字公共服务
由于几乎每个国家都有互联网,公共服务可以提供安全的在线服务,如尽职调查和房地产交易的房地产登记。因此,子类别2.1.1—产权转让—数字公共服务有六项指标(表17)。
表17. 子类别2.1.1—产权转让—数字公共服务

2.1.2 产权转让——基础设施的可靠性
在一个良好的土地管理制度中,制度框架必须确保土地登记和测绘系统(地籍)都有足够的基础设施来维护土地信息,以保证高标准并减少出错的风险。良好的基础设施对于实施土地政策和土地利用规划至关重要。数字工具机器学习可以提供更准确、更高效的手段来验证房产的法律、财务和物理状态,最终可以在产权转让中做出更好的决策。产权转让的在线门户可以为完成产权转让提供更高效、更便捷的手段,最终可以为买家、卖家和投资者带来更好的结果。因此,子类别2.1.2 —产权转让—基础设施可靠性有五项指标(表18)。
表18. 子类别2.1.2 —产权转让—基础设施可靠性

2.1.3 产权转让——覆盖范围
不动产登记处覆盖所有土地和财产的完整性是有效土地管理的一个关键方面。不动产登记处是一种用于记录和管理与土地和房地产所有权有关的信息的系统,完整而准确的登记可以帮助防止纠纷、欺诈和其他与土地所有权有关的问题。不动产登记和测绘机构(地籍)的完整或部分覆盖可能会影响企业家对企业选址的决定。有效的土地信息系统确保注册处和地籍能够随时获得所有已登记的私有土地的记录,这些记录覆盖整个经济。因此,子类别2.1.3—产权转让—覆盖范围有四项指标(表19)。
表19. 子类别2.1.3 —产权转让—覆盖范围

2.1.4 建筑许可和环境许可——数字公共服务
数字公共服务可以帮助减少与建筑许可证申请相关的时间和成本,同时还可以提高透明度和明确问责。数字建筑许可服务可以改善各种利益相关者之间的沟通,包括建筑师、承包商和政府官员。此外,数字公共服务还可以提高建筑环境的质量,并有助于确保建筑规划符合安全、健康和环境标准。因此,子类别2.1.4 —建筑许可证和环境许可证—数字公共服务有五项指标(表20)。
表20 . 子类别2.1.4—建筑许可和环境许可—数字公共服务

2.2 服务的互操作性
2.2类有两个由若干指标组成的子类,每一项指标又可由若干组成部分组成。
2.2.1 产权转让的互操作性
不动产登记处和测绘机构(地籍)之间的数据交换保证了数据的准确性,降低了产权数据出错的风险。互操作性可以通过减少完成房产交易所需的时间和资源来提高房产交易的效率,也可以增强房产记录的准确性和可靠性,从而减少房产交易中的纠纷和错误;互操作性还有助于克服土地管理系统碎片化带来的挑战,提高土地信息的可及性,并有助于克服土地管理机构资源和能力有限带来的挑战。因此,子类别2.2.1—产权转让的互操作性有四项指标(表21)。
表21.子类别2.2.1 —产权转让的互操作性

2.2.2 建筑许可的互操作性
建筑许可的互操作性可以提高许可流程的效率和透明度。连接所有相关机构具有显著的优势,因为它消除了向多个公共行为者提交相同信息的需要,减少了公司从每个机构获取所有相关信息的时间。拥有一个综合地理信息系统(GIS)可以使建筑部门和相关机构简化和自动化他们的规划、分区和颁发建筑许可证的程序。这套指标评估了各机构之间的信息交换情况,如市政当局、地籍簿、土地登记处、公用事业服务提供商、消防安全机构等。具体而言,它评估机构信息系统是否以及如何相互关联以自动交换信息。因此,子类别2.2.2 —建筑许可的互操作性有两项指标(表22)。
表22. 子类别2.2.2 —建筑许可的互操作性

注:GIS =地理信息系统。
2.3 信息的透明度
2.3类有四个由若干指标组成的子类,每一项指标又可能由若干组成部分组成。
2.3.1 不动产信息的透明度
一个良好的土地管理系统的关键要素之一是透明度,因为它消除了用户和管理之间的信息不对称。土地管理的透明度对于良好的治理和经济发展,以及采用开放的数据政策和使公众易于获取土地所有权信息至关重要。当所有与土地有关的信息都可以公开时,公共服务的所有费用都很容易获得,这将非正式支付的可能性降到最低。因此,子类别2.3.1—不动产信息的透明度有8项指标(表23)。
表22. 子类别—2.3.1 不动产信息透明度

2.3.2 房地产所有权的性别数据
平等享有房地产权有利于增加妇女在土地管理方面的影响力,使妇女更多地融入劳动力队伍。增加妇女获得土地使用权的机会有助于促进经济发展。此外,这些数据有助于揭示土地所有权和控制权方面的性别差异,并确定采取政策干预措施的机会,以保障妇女的土地权利,并有助于监测土地治理中实现性别平等的进展。这些数据还可以帮助增加妇女获得信贷的机会,提高她们投资土地活动的能力,并加强她们对土地使用和管理决策的参与。因此,子类别2.3.2 —房地产所有权的性别数据有一项指标,说明按性别分类的不动产数据的公开可得性(表24)。
表24. 子类别2.3.2 —房地产所有权的性别数据

2.3.3 建筑许可和环境许可信息的透明度
提高建筑许可制度的透明度至关重要,有助于促进公平竞争,确保遵守安全和环境法规,促进新技术的使用,提高许可程序的效率和效力,并促进经济增长和发展。该子类别评估建筑许可机构的透明度和可及性程度。例如,它衡量许可证颁发机构是否向公众提供有关获得建筑相关许可证要求的可靠、最新信息。此外,它还评估与环境许可证和许可以及建筑能源规范相关的相关法规和要求是否公开。因此,子类别2.3.3—建筑许可和环境许可信息的透明度有8项指标(表25)。
表25. 子类别2.3.3 —建筑许可和环境许可信息的透明度

2.3.4 分区和土地利用信息的透明度
分区和土地使用信息的透明度至关重要,有利于促进政府官员和决策问责,减少决策中的腐败,增加企业、开发商和居民对土地使用规则和条例的确定性,同时可以减少不确定性和模糊性,使各方更容易制定长期计划和投资。因此,子类别2.3.4—分区和土地利用信息透明度有三项指标(表26)。
表26. 子类别2.3.4-分区和土地用途信息的透明度

3.维度III 效率:获得经营场所的效率
表27展示了维度Ⅲ“获得经营场所的效率”的结构。该维度的每个类别和子类别将按照表中所示的顺序进行更详细的讨论。
表27. 维度Ⅲ——获得经营场所的效率

3.1 获得经营场所的时间
3.1类有四个子类别类,每个子类别有一项指标。
3.1.1 产权转让的时间
产权转让所需的时间因国而异,可能取决于各种因素,如产权转让交易的复杂性、法律制度的效率以及测量员、评估师和土地登记处等资源的可用性。处理所有权变更的及时性对企业来说很重要,因为这可能会导致创业的延迟。设有一个有效的产权转让系统,定期评估瓶颈,重要的是要避免房地产交易中的延误。因此,子类别3.1.1—产权转让的时间有一项指标(表28)。
表28.子类别3.1.1 —产权转让的时间

3.1.2 获得建筑许可证的时间
获得许可证所需的时间可能会有很大的变化,这取决于许多因素,例如待处理的申请积压,处理这些申请的资源不足,或提交这些申请的要求过高(例如需要进行的检查太多)。解决这个问题很重要,更有效地处理建筑许可证可以通过增加投资和就业机会,并对经济增长和发展产生积极影响。因此,子类别3.1.2 —获得建筑许可证的时间有一项指标(表29)。
表29.子类别3.1.2 —获得建筑许可证的时间

3.1.3 获取占用许可的时间
占用许可证发放的延迟会对项目时间表和成本绩效产生负面影响,一个高效和有效的许可证流程非常重要,占用许可流程的效率可能受到一系列因素的影响,包括监管环境、信息技术系统、利益相关方协作和能力限制。通过降低成本和等待时间、提高透明度,可以促进经济增长,而提高占用过程的效率可能对包括开发商、市政当局和公民在内的一系列利益相关者有利。因此,子类别3.1.3-获得占用许可的时间有一个指标(表30)。
表30. 子类别3.1.3 —获得占用许可的时间

3.1.4 获得建筑领域环境许可的时间
建立清晰透明的环境许可程序有助于缩短获得环境许可的时间,这对促进可持续发展至关重要。环境许可的延误会大大增加项目成本并造成经济损失。因此,子类别3.1.4—获得建筑领域环境许可的时间有一项指标(表31)。
表31. 子类别3.1.4 —获得建筑领域环境许可的时间

3.2 获得经营场所的成本
3.2类有四个子类,每个子类有一项指标。
3.2.1 产权转让的成本
繁琐的手续和高昂的费用(如转让税、注册费或印花税)会使人们不愿登记转让财产。如果高昂的成本阻碍了财产登记,还可能导致政府从转让税中获得的收入减少。降低房地产所有权转移的成本至关重要,有助于促进透明度、竞争和创新,减少腐败。因此,子类别3.2.1 —产权转让成本有一项指标(表32)。
表32. 子类别 3.2.1产权转让的成本

3.2.2 获得建筑许可证的成本
降低建筑许可证的成本,会对建筑行业和更广泛的经济产生重大的积极影响。通过减少获得许可证的财政负担,可以启动和完成更多的建筑项目,从而增加就业机会和经济增长。此外,较低的许可证成本可以鼓励开发经济适用房和其他有利于社区的基础设施项目,包括帮助公司选择合适的业务运营地点。因此,子类别3.2.2 —获得建筑许可证的成本在获得建筑许可证的成本上有一项指标(表33)。
表33. 子类别3.2.2 —获得建筑许可证的成本

3.2.3 获得占用许可证的成本
降低占用许可证的成本可以为小企业和企业家带来显著的好处。许多地方政府都要求这些许可证来证明建筑物是安全的,适合入住。然而,获得此类许可证的高昂成本可能会给小企业带来巨大的经济负担。因此,子类别3.2.3 —获得占用许可证的成本有一项指标(表34)。
表33. 子类别3.2.3 —获得占用许可证的成本

3.2.4 获得建筑领域环境许可的成本
环境许可的高成本会对经济产生重大影响,并影响项目可行性和投资决策。此外,高许可成本可能会阻碍对环境创新的投资,也会使企业更难投资和采用新的环境技术。因此,子类别3.2.4 —获得建筑领域环境许可的成本有一项指标(表35)。
表35.子类别3.2.4 —获得建筑领域环境许可的成本

III. 数据源
4.1 数据收集来源
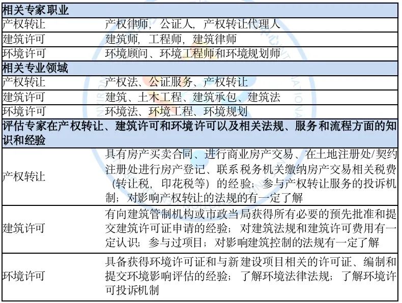
维度Ⅰ和维度Ⅱ的数据是通过与私营和公共部门专家协商收集的。私营部门专家包括从事产权转让、建筑许可和环境许可领域工作的律师和从业人员。
维度Ⅲ的数据是通过咨询私营部门专家和企业调查收集的。企业调查提供了企业实际的时间和成本的代表性数据,以获得入住许可证的经验。一个有代表性的公司样本捕获了每个经济中用户体验的变化。参与调查的企业具有不同的特征,如规模、地区和行业。有关企业调查收集数据的更多详情,请参阅本《方法手册》的概述章节。通过与私营部门专家协商收集有关产权转让、建筑许可和环境许可的时间和成本的数据,并定义了广泛的参数(如上文所述),以确保各经济体之间的数据可比性。私营部门专家包括产权律师、公证人、产权转让人、建筑师、工程师、环境顾问、环境工程师和环境规划师。
4.2 筛选和选择专家
经营场所主题有三份调查问卷,每个主题一份,分别是:产权转让、建筑许可和环境许可。每一份问卷都针对各自专业领域的专家。筛选问卷用于根据一套标准(表36)协助选择专家参加经营场所问卷。筛选问卷中提供的信息可以让团队更好地了解专家的职业、专业领域,以及与产权转让、建筑许可和环境许可相关的知识或经验。最终,这将使团队能够选择专家来回答关于每个主题(产权转让、建筑许可和环境许可证)的问卷。
表35 . 筛选者问卷和受访者标准

IV. 参数
为了确保各经济体专家咨询数据的可比性,经营场所主题使用了一般参数和特定参数。参数是指对地点的特征、建筑项目的类型和规模以及产权价值所做的假设。
5.1 一般参数
产权转让、建筑许可和环境许可有一个共同的一般选址参数。许多经济体都有次国家级的司法管辖区(如州一级),这就需要指定一个具体的经营场所,以便专家确定要评估的相关监管框架。
5.1.1 营业场所-最大的城市
理由:
地理位置决定了管理建筑和环境许可证的相关监管框架。在许多经济体中,管理建筑和环境许可的立法是在城市和市政一级确定的。对于产权转让、建筑许可和环境许可,地理位置决定了由哪个市政府、机构或登记处提供许可服务。根据地理位置,可能会对建筑、房地产所有权和租赁权(国内和外国公司)施加一些限制,环境许可也受到正在开发的物业的位置的影响。因此,经营场所是评估获得经营场所效率的重要参数。根据人口规模选择最大的城市,详见本方法手册的概述章节。
应用:
对于维度Ⅰ,该参数用于在国家一级不适用条例但在各州或各区域有所不同的情况。对于各州之间法规不同的经济体,将衡量最大城市(按人口)的法规。对于维度Ⅱ,该参数用于确定参与提供建筑许可服务的相关城市,以及参与为建筑项目提供环境许可的相关机构。对于维度Ⅲ,该参数适用于通过专家咨询而不是通过企业调查收集的数据。具体而言,该参数与时间和成本的指标相关,因为它们在不同城市之间可能存在很大差异。
5.2 具体的参数
还需要一些具体参数,以确保专家提供的关于产权转让、获得建筑相关许可或施工环境许可的估计数在各经济体之间具有可比性。根据产权价值(对于产权转让)的不同,获得此类估计数的情况可能会有很大差异。例如,建筑物的类型和大小(适用于建筑许可),住房开发类型、规模(适用于环境许可)。
5.2.1 产权价值
理由:
对于产权转让和建筑许可,使用产权价值或建筑成本的特定参数,以便能够计算时间和成本指标。在计算转让税、注册费和若干司法管辖区的印花税时,需要使用房产价值或建筑成本。例如,在南非,支付的转让税金额是根据被转让财产的价值计算的,并使用房产税的浮动比例来计算。在加纳,所支付的印花税金额是根据被转让财产的价值计算的,并使用固定税率计算。
建筑许可费用通常是根据建筑项目的价值来确定的。在许多情况下,这些费用是按估计建筑成本的百分比计算的。了解不动产的价值,可以让建筑部门准确地评估建筑项目的估计成本,并收取适当的费用。考虑到澳大利亚的例子,建筑许可费是根据建筑项目的价值来计算的:在悉尼,建筑和发展咨询服务提供了一个费用计算器工具,允许用户根据建筑项目的价值来估算建筑许可费的成本。简而言之,设定房产价值背后的基本原理是确保所有被调查经济体的数据可比性。
应用:
维度Ⅲ经营场所主题假设不动产或建筑成本的价值是人均国民总收入(GNI)的100倍。该价值将以每个经济体当地货币的等价物形式提供。由于缺乏关于所有经济体的财产或建筑价值的可靠数据,建议将人均国民总收入乘以100,以根据各自的负担率来估算这些值。
5.2.2 最大的城市
理由:
在一些城市,可能有一个或几个自治市。经营场所主题(尤其是建筑许可)旨在捕捉最常见的做法。因此,就所服务的客户或市场份额而言,考虑最大城市中的最大市政当局。
应用:
最大城市中最大市政当局的参数与建筑许可中维度Ⅱ和维度Ⅲ的所有措施相关,因为建筑许可的提供因市政当局而异。对于维度Ⅲ,该参数适用于时间和成本方面的措施,因为获得建筑许可的效率可能因市政当局而异。
5.2.3 建筑的类型和规模
理由:
为了使各经济体的建筑许可数据具有可比性,建筑的类型和规模被用作衡量单位。建筑法规根据被许可的建筑类型而有所不同,通常分为住宅、商业或工业。预批准的类型和级别、需要提交的文件类型以及相关的监管成本因建筑类型而异。例如,住宅建筑通常需要较少的技术计划和文件、较少的预批准和较低的费用。监管方面,如法律规定的技术检查,通常也受相关建筑类型的制约,建筑的规模会影响到许可的成本。在某些情况下,它会影响施工期间要进行的检查次数,检查次数通常按每平方米/英尺或立方米的固定费用计算。例如,在新加坡、泰国和英国,获得建筑和占用许可的费用是根据每平方米/英尺或立方米的固定费用计算的。而在约旦,建筑许可证的费用是根据楼层数计算的。建筑物的大小也会影响产权转让的费用。例如,在阿尔巴尼亚,当地费用是根据建筑物的大小来计算的。
应用:
“经营场所”主题的维度Ⅲ提供了有关正在考虑的建筑物类型及其尺寸和高度的具体参数,以供比较:
(1)建筑类型:商业建筑,特别是办公楼
(2)商业建筑面积:1800平方米(19375平方英尺)—假设5层,每层360平方米(3875平方英尺)
(3)建筑高度:5层,每层假定为3米(9英尺10英寸)高
5.2.4 开发类型和开发面积
理由:
环境许可和许可证要求根据项目的规模和位置以及对环境的潜在影响而有所不同。建立清晰透明的触发环境许可的标准,有助于确保所有相关项目都受到同样的审查,并增加公众对许可过程的信任和信心。例如,坦桑尼亚的环境影响评估和审计条例要求对超过一定规模并包括住房开发的项目进行环境影响评估研究。在坦桑尼亚,住房开发项目需要进行环境影响评估的门槛是超过50个住房单元或超过2公顷的土地。
工程的规模和类型可能导致雨水径流增加、附近水体的水文变化,导致地下水资源的潜在污染。因此,许多司法管辖区要求开发商获得与水质和管理相关的许可或批准,作为新建设项目环境审查过程的一部分。此外,建设项目可能会对水资源产生不利影响,特别是在规划住宅密度高的地区,这突出表明需要有效的环境许可要求来保护这些地区的水质。
应用:
经营场所主题的维度Ⅰ和维度Ⅲ提供了住宅开发项目建设的具体参数:
(1)住宅开发项目总表面积:10英亩(40468平方米)
(2)住宅类型:有1、2、3间卧室,每间都有自己的车道
(3)估计房屋数量:100户单户住宅
(4)该住房项目的估计居民人数:600人
V.指标评价
经营场所主题有三大维度:维度Ⅰ—产权转让、城市规划和环境许可法规的质量;维度Ⅱ—公共服务质量和信息透明度;维度Ⅲ—获得经营场所的效率。每个维度的总分被进一步调整为从0到100的值,随后汇总为总主题得分。每个维度占总主题得分的三分之一,表37展示了经营场所主题的得分。得分区分了对企业的利益(作为企业灵活度)和对社会更广泛的利益(作为社会效益)。有关进一步的评分细节,请参见补充说明的附录A。
表37. 总得分概述

注:n.a. =不适用(指对企业或社会的影响不明确或不存在的情况)
6.1维度Ⅰ—监管框架:产权转让、城市规划和环境许可法规的质量
维度I涵盖了62项指标,总得分为90分(企业灵活度47分,社会效益43分)。本维度下各类别的评分如下:
6.1.1 土地管理监管标准
该类有11项指标,最高得分22分(企业灵活度11分,社会效益11分)(见表38)。具体包括三个类别:产权转让标准子类别有4项指标,土地纠纷解决机制子类别有4项指标,土地管理系统子类别有3项指标。确保土地管理系统效率的监管框架,提供有效的争端解决机制既有利于公司(企业灵活度),又有利于社会/客户(社会效益)。因此,这两个类别的得分都相等。
6.1.2 对房地产租赁和所有权的限制
该类有19项指标,总最高得分为19分(企业灵活度为19分,社会效益为0分)(表38)。具体来说,该类别有4个类别:对国内企业租赁房地产的限制子类别有5项指标;对国内企业拥有房地产的限制子类别有4项指标;对国外企业租赁房地产的限制子类别有5项指标;对国外企业拥有房地产的限制子类别有5项指标。对房地产租赁或所有权施加限制的监管框架可能对发展企业造成障碍。因此,重要的是要消除这些障碍,提供企业灵活度。另一方面,这种限制对社会的短期影响是不明确的(社会效益)。因此,分数只分配给企业灵活度。
6.1.3 性别
该类包括1项指标,总分最高为2分(企业灵活度1分,社会效益1分)(表38)。具体来说,这一类别包括职业参与的性别激励措施,以促进妇女参加与经营场所有关的职业。
6.1.4 建筑法规及环境许可监管标准
该类有31项指标,总最高得分为47分(企业灵活度16分,社会效益31分)(表38)。建筑法规标准子类别有13项指标,建筑能源规范和标准子类别有4项指标,分区和土地利用规划子类别有1项指标,建筑中的环境许可子类别有10项指标,建筑中建筑许可和环境许可的争议解决机制子类别有3项指标。提高环境可持续性和对环境标准的遵守程度,会对社会产生积极影响。这一类别下的一些衡量标准对企业要么是中性的,要么是模糊的,因此没有评分。
表38. 维度 I 得分概述

注:n.a. =不适用(指对企业或社会的影响不明确或不存在的情况)。FFP =企业灵活度得分;SBP =社会效益得分。
6.2 维度Ⅱ-公共服务:公共服务的质量和信息的透明度
维度Ⅱ维度包括46项指标,总得分为92分(企业灵活度46分,社会效益46分)。该维度下各类别的得分如下:
6.2.1 在线服务的可用性和基础设施的可靠性
该类包括20项指标,总最高得分为40分(企业灵活度20分,社会效益20分)(表39)。具体来说,产权转让—数字公共服务子类别有6项指标;产权转让—基础设施的可靠性子类别有5项指标;产权转让—覆盖子类别有4项指标;建筑许可和环境许可-数字公共服务子类别有5项指标。在这一类别下,分数在企业灵活度和社会效益之间平均分配。产权转让、建筑许可和环境许可的在线服务提高了效率,并支持公共问责,从而为企业和整个社会提供效益。
6.2.2 服务的互操作性
该类包括6项指标,总最高得分为12分(企业灵活度6分,社会效益6分)(表39)。具体来说,产权转让服务的互操作性子类别有4项指标,建设许可服务的互操作性子类别有2项指标。建设一个整合和兼容性的监管框架,促进与不同系统和服务有关的土地管理和建筑控制服务,有助于提高服务的透明度和效率,并使企业(企业灵活度)和社会(社会效益)都受益。因此,两者得分都相等。
6.2.3 信息透明度
包括20项指标,总最高得分为40分(企业灵活度20分,社会效益20分)(表39)。具体来说,不动产信息透明度子类别有8项指标;房地产所有权的性别数据子类别有1项指标;建筑许可证和环境许可信息透明度子类别有8项指标;分区和土地利用信息透明度子类别有3项指标。一个高透明度的土地管理、建筑控制和环境许可服务监管框架,为公司提供了他们需要遵守的法规的清晰和可预测性,反过来又使他们具有更大的灵活性和适应性。这可以增加企业的创新、竞争力和盈利能力,这对企业(企业灵活度)和社会(社会效益)都有利。因此,这两个类别的得分都相等。
表39. 维度 II 得分概述

注:FFP =公司灵活度得分;SBP =社会效益得分。
6.3 维度III—获得经营场所的效率
维度Ⅲ有8项指标,在企业灵活度方面得分从0到100。这一维度下的指标得分只分配给企业灵活度,因为这些指标衡量的是向企业提供服务的结果。例如,产权转让或获得建筑和环境许可的高费用和长时间对企业产生不利影响,从而降低了企业灵活度得分。
表40. 维度 III 得分概述

劳工
I.动机
劳动力可以说是大多数企业中最重要的生产要素。劳动也是大多数人最重要的收入来源。无论从企业还是劳动者的角度来看,与劳动相关的法规和公共服务都是私营部门发展的源动力。这些法规和公共服务影响着企业是否通过雇佣劳动力进行扩张的决定,以及是否以正式或非正式的方式进行扩张。此外,这些法规和公共服务通过为潜在劳工提供良好的工作和成长机会来影响他们的福利。
对于正规就业的工人来说,劳动法规至关重要——劳动法规可以保护他们的权利,降低失业风险,并提供公平和福利。对于在非正规就业的工人来说,劳动法规会影响他们进入正规劳动力市场的能力。如果劳动法规使雇佣成本过高,规则过于繁琐,企业可能会选择使用更多的资本而不是劳动力,或者进行非正式雇佣。当企业做出这样的选择时,有些工人的利益就会受损。健全和平衡的劳动法规才能使企业和工人从一个充满活力和创新的劳动力市场中受益,而不是以牺牲收入保障或工人的基本权利为代价。
公共服务可以帮助执行和促进高质量的劳动法规。公共服务可以为劳动审查和审计提供制度性基础设施,以激励合规性。如果劳工要求提高工资待遇,公共服务机构也可以帮助公司提高其服务价格,从而提高劳工待遇。例如,公共服务可以提供医疗、养老金和其他形式的社会保险。这些服务解决了市场的不完善,对劳动力市场的运作和企业的选择具有重要意义。缺乏社会保障减少了企业,特别是中小企业(sme)向更高生产率和盈利能力转型的机会。非正规工人不仅缺乏医疗和社会福利等保障;他们摆脱贫困的可能性也更小。例如,如果一个经济体提供普遍(或接近普遍)的基本医疗保健,它可以通过允许企业将资源重新分配到业务发展和员工工资中,从而对工作质量和工资产生直接的积极影响。就业服务,包括求职援助和培训项目,可以在企业需求和工人技能之间架起一座桥梁。
II.指标
劳动力主题从企业和员工的角度衡量就业法规和公共服务方面的良好做法,跨越三个不同的方面,这里称为维度。第一个维度评估与工人条件(workers’condition)、就业限制和成本有关的劳动法规的质量,涵盖劳动力市场运作所必需的监管框架的法律特征,并为雇主和雇员提供义务和相关保障。第二个维度衡量劳工公共服务的充分性,评估事实上提供的社会保护以及劳动力市场和劳动法规执行所依托的制度框架。第三个维度衡量劳动法规和公共服务在实践中的效率,衡量工人条件、就业限制和成本,以及公共服务。每个维度(一级指标)都分为几个类别,这些类别由共同特征定义,这些特征有助于将它们划分为特定的类别(二级指标),每个类别进一步分为子类别(三级指标)。每个子类别(三级指标)由多个指标组成,每个指标又可以包含多个组成部分。每个指标都被分配相应的得分,然后汇总得出每个子类别(三级指标)、类别(二级指标)和维度(一级指标)的得分。表格1总结汇总了所有三个维度以及它们在三种公共事业(电力、水和互联网)中各自的子类别。
表1. 劳动力主题的三个大维度的汇总表

1.维度 I. 监管框架:劳动法规质量
表2显示了维度I(即劳动法规质量的架构)。该维度的每一个类别和子类别将按照表中所示的顺序进行更为详细的讨论。
表2.维度I:《劳动质量条例》

1.1 工人条件
1.1类别有五个由若干指标组成的子类别,每一个指标又有若干组成部分。
1.1.1 最低工资
最低工资是法律规定的雇主必须支付给雇员的最低工资标准。设立最低工资的目的是确保工人获得公平和体面的工资,以满足他们的日常基本需求并有助于他们的福祉。最低工资制度的关键要素包括范围覆盖、最低工资的设定和调整、基本需求的覆盖、执行和合规以及监测和评估。因此,子类别1.1.1有三项指标(表3)。
表3. 子类别1.1.1—最低工资制度和流程

1.1.2 平等、非歧视和结社自由
解决工作中的歧视、偏见和不平等的政策和项目,可以为个人、组织和整个社会带来积极的影响。特别是,这些政策应旨在促进就业和职业中的机会、待遇平等,并消除基于种族、肤色、性别、宗教、政治观点、民族出身或社会出身的歧视。因此,子类1.1.2有三个指标(表4)。
表4. 子类别1.1.2—平等、非歧视和结社自由

1.1.3 最低年龄和强制性劳役
法定最低工作年龄旨在保护儿童权利,促进儿童教育。此外,针对所从事的工作类型调整最低工作年龄的监管框架对于需要从事轻工以促进家庭经济的儿童提供了重要保障。监管框架在公共卫生和安全方面发挥作用,可以保护儿童免受危害他们健康、安全、道德的危险工作的影响。此外,该类监管框架还可以防止强制性劳役。根据《2021年全球估计》,每天都有1730万人遭受强制劳动剥削,其中儿童占130万。在成年人中,被困在这类强制性劳役中的人停留时间较长,平均长达15.4个月。有多种强制手段可以使工人陷入这样的工作环境; 最普遍的是拖欠工资和以解雇相威胁。强制性劳役与贫困形成恶性循环。低质量工作(通常是非正规工作)有着根深蒂固的脆弱性,以及与之相关的机会受限,阻碍了家庭积累财富和实现长期经济安全。劳动监察通过发现与强制性劳役和工作场所虐待有关的侵犯劳工权利的行为并采取行动,在改善工作条件方面发挥着关键作用。因此,子类别1.1.3有三项指标(表5)。
表5. 子类别1.1.3—最低年龄和强制性劳役

注:ILO =国际劳工组织。
1.1.4 职业安全、健康、歧视和暴力
享有安全和健康工作环境的权利是国际劳工组织(劳工组织)规定的核心劳工权利之一。健康和安全条例在确保工人的福祉和保护方面发挥着至关重要的作用。当执行和实施职业健康及安全法规时,有助于预防事故和伤害,促进工人健康,减少工人缺勤和流动率。同样,工作场所的暴力和骚扰也是一种普遍存在的现象,需要给予更多关注。报告发现,超过五分之一的就业人员在其职业生涯中至少经历过一种形式的工作场所暴力和骚扰。因此,子类别1.1.4有五项指标(表6)。
表6. 子类别1.1.4—职业安全、健康、歧视和暴力

1.1.5 通知期和遣散费
为了减轻立即终止雇佣关系的不良后果,建议企业为员工提供一段合理的通知期。这种通知的目的是让员工为失业做好准备,给他/她/他们必要的时间来适应和/或寻找新的工作。同样,遣散费的存在缓解了被裁员工的收入损失。因此,子类别1.1.5有两项指标(表7)。
表7. 子类别1.1.5—通知期和遣散费

注:CBA =集体谈判协议。
1.2 雇佣限制和成本
第1.2类有5个子类别,由几个指标组成,每个指标又有几个组成部分。
1.2.1 工作时间和合同
灵活的工作时间和合同使公司能够适应市场需求,并可以帮助工人平衡他们的工作和生活义务。更具体地说,使用固定期限合同使企业能够灵活地为特定的项目或时期引进员工,而无需承诺长期雇佣。它们还可以帮助核心劳动力较少受到就业调整的影响。企业应该能够在合同类型中进行选择,以满足其特定的生产需求,并控制员工成本。
此外,当法律允许灵活的工作时间,如加班、夜班或者在一周中任何一天工作的可能性时,企业更有能力适应生产需求。只要法律通过设定工作时间的上限和确保每周24小时27的休息时间来保障工人的福祉和生产力,工人也可以通过拥有更多选择工作时间的自由而受益。因此,子类别1.2.1有三项指标(表8)。
表8. 子类别1.2.1—工作时间和合同

1.2.2 工资标准
最低工资是一种保护形式,旨在确保所有就业人员获得最低生活工资。精心设计和有效的最低工资可以有助于减少经济体内部和经济体之间的不平等。相反,当最低工资设定过高时,可能会产生相反的效果,比如鼓励非正规就业,并使工人的福祉面临风险。最低工资在促进充分就业和生产就业以及人人享有体面工作方面发挥着作用。因此,子类别1.2.2 最低工资率有一个与之相关的指标(表9)。
表9. 子类别1.2.2—最低工资率

*用于确定一个经济体是否在该指标上获得满分的阈值将在未来版本的项目中与相关专家协商确定。
1.2.3 法定福利
失业保障、医疗保险和退休金是社会保险的重要形式。它们解决了市场的不完善,对劳动力市场的运作有着重要的影响。如果这些费用是直接由公司支付的,它们会给公司带来负担。在某些情况下,除了强制性的社会保障缴款外,企业还必须向工人的社会保障支付额外的费用。缺少政府为工人提供的社会保障,减少了企业(尤其是中小企业)向更高生产率和盈利能力转型的机会。非正规工人不仅缺乏医疗和社会保障福利;他们摆脱贫困的可能性也更小。因此,子类别1.2.3有三项指标(表10)。
表10. 子类别1.2.3--法定福利

1.2.4 解雇要求
公司需要灵活地管理员工以应对商业环境的变化。一个需要明确和有效的解雇个人理由的经济体为企业提供了根据需求、市场条件或其他因素的变化快速调整劳动力的能力。因此,子类别1.2.4有四项指标(表11)。
表11.子类别1.2.4 —解雇要求

1.2.5 通知期限和遣散费
为了减轻立即终止雇佣关系的不利后果,建议员工在合理的期限内收到通知。这种通知的目的是让员工为失业做好准备,给他/她/他们必要的时间来适应和/或寻找新的工作。同样,遣散费的存在缓和了员工在裁员情况下的收入损失。当通知期限过长,法律规定的遣散费数额过高时,它们就不再起到保护正式员工的目的,而是保护少数被选中的员工。面对昂贵的解雇程序,公司可能会选择不做出新的招聘决定,这可能反过来影响他们的生产率和增长,也会影响年轻人的就业和经济体人力资本。因此,子类别1.2.5有两项指标(表12)。
表12.子类别1.2.5 —通知期限和遣散费

2.维度 II. 公共服务:对劳动力的公共服务是否充足
表13显示了第二维度——劳动力公共服务充足性的结构。该维度的每个类别和子类别将按照表中所示的顺序进行更详细的讨论。
表13. 维度II——劳工公共服务的充分性

2.1 社会保障
第2.1类有三个子类,由若干指标组成,每一个指标又可能有若干组成部分。
2.1.1 失业保险
政府资助的失业保险可以对整个社会产生积极影响,因为它可以提高人力资本和生产力,并减少不平等。如果失业保险由政府一般收入而不是劳动税提供资金,将使劳工面临的成本更低,更灵活,对企业更具吸引力。因此,子类别2.1.1有两项指标(表14)。
表14. 子类别2.1.1 -失业保险

2.1.2 医疗保险
如果一个经济体提供全民(或接近全民)的基本医疗保险,并由政府一般收入提供资金,可以通过允许企业将资源重新分配到业务发展和员工工资中,从而对生产率、工作质量和工资产生直接的积极影响。因此,子类别2.1.2有两项指标(表15)。
表15. 子类别2.1.2-医疗保险

2.1.3 退休金
公共养老金制度是老年人收入保障的基础。老年收入保障对帮助减少经济体内部和经济体之间的不平等以及支持性别平等作出重大贡献。如果由一般收入提供资金,非共同提取退休养老金也可以减轻企业的一些成本负担,使他们能够将这些资本用于员工工资和公司的发展。因此,子类别2.1.3有两项指标(表16)。
表16. 子类别2.1.3 –退休金

2.2 制度框架
第2.2类有三个由若干指标组成的子类别,每一个指标又有若干组成部分。
2.2.1 就业服务
就业服务发挥着至关重要的作用,它提供资源和帮助,帮助求职者克服障碍,找到工作,将他们与雇主联系起来,并提供职业指导和培训。劳动力市场培训是减少失业(特别是在低技能人群中)的主要政策之一,失业最终是正规就业的推动力。公共就业服务作为政府实施的积极劳动力市场政策(ALMP)的一部分,为此计划做出了贡献。因此,子类别2.2.1有两项指标(表17)。正在收集向企业和工人提供的服务类型的数据,并将在项目的未来版本中考虑评分。
表17. 子类别2.2.1 -就业服务

2.2.2 劳动争端解决机制
不完善的解决劳资纠纷的机制会给雇主和雇员带来巨大的不确定性,也会给家庭带来经济上的不安全感。旷日持久的诉讼阻碍了工作的再分配动态平衡和生产力。相反,一个专门的机制来解决劳动争端,以及调和(conciliation)和调解(medication)提供了一种更有效、更具成本效益和协作性的争议解决方案,可以通过在早期阶段解决冲突,帮助保持业务连续性并促进更好的劳资关系。因此,子类别2.2.2有两项指标(表18)。
表18. 子类别2.2.2—劳动争端解决机制

2.2.3 劳动监察机构
劳动监察员的主要任务是确保国家劳动法在职场的应用,通过预防、教育和必要时的执法措施,使民众(social partners)相信必须尊重职场的法律及其在这方面的共同利益。劳动监察是国家存在和干预的最重要工具,旨在设计、促进和贡献一种预防文化的发展,这种文化可能涵盖其职权范围内的所有方面:劳资关系、工资、一般工作条件、职业安全与卫生以及与就业和社会保障有关的问题。因此,子类别2.2.3有三项指标(表19)。
表20. 子类别2.2.3 -劳动监察员

注:将在试点阶段收集有关劳动监察员提供的服务类型(投诉机制、技术咨询、其他)、劳动监察覆盖的领域(雇佣合同、工资等)的数据,以改进问卷的设计。
3.维度 III. 效率:劳动法规和公共服务在实践中的效率
表20显示了第三维度“劳动法规和公共服务实践效率”的结构。该维度的每个类别和子类别将按照表中所示的顺序进行更详细的讨论。
表20. 维度Ⅲ——劳动法规和公共服务的效率

3.1 非工资用工成本
社会缴费不应给企业带来过大的财务负担。较高的社会缴费成本可能会阻碍企业正规招聘或“迫使”企业寻找非正正规劳动力。因此,子类别3.1 -社会贡献成本有一项与社会贡献成本相关的指标(表21)。
表21.子类别3.1.1—社会贡献成本

3.2 就业限制和成本
雇用条例是企业与其雇员以及非正规部门其他类型工人或目前失业人员之间关系的起点。如果限制是一个重大的威慑,企业可能无法雇用必要数量的员工来开展业务。因此,子类别3.2.1 空缺填补比例有一项与之相关的指标(表22)。
表22. 子类别3.2.1—空缺填补比例

如果劳动法规使雇佣成本过高,规章过于繁琐,企业可能会选择使用更多的资本而不是劳动力,或者采用非正规的雇佣方式。因此,子类别3.2.2 -招聘监管限制有一项与企业面临的招聘监管限制相关的指标,包括较高的非工资劳动力成本、较高的最低工资成本或繁琐的解雇程序和成本(表23)。
表23. 子类别3.2.2—对招聘的监管限制

如果必须遵守繁琐的解雇程序,企业的效率、生产力和创新能力往往会降低。此外,复杂的解雇程序可能会使企业的劳动力构成向年龄较大、生产率较低的工人倾斜。研究表明,在解雇程序高度官僚化的经济体中,企业雇佣的年轻工人更少,从而限制了年轻人的就业。因此,子类别3.2.3 -解雇时间有一项与之相关的指标(表24)。
表24. 子类别3.2.3—解雇时间

昂贵的解雇程序给公司带来了挑战。也就是说,固化和昂贵的监管和实践可能导致公司资源的错误分配,为年长的员工提供工作稳定性,而使年轻的、经验不足的员工易受伤害。因此,子类别3.2.4解雇成本有一个与解雇成本相关的指标(表25)。
表25. 子类别3.2.4—解雇费用

3.3 公共服务效率
解决劳资纠纷的繁琐程序阻碍了公司专注于更有生产力的活动。越来越多的经济体设立了专门的法院或机构,以及替代性的争议解决机制,以解决日益增多的劳资纠纷,这有助于更及时地解决问题,降低成本。因此,子类别3.3.1和3.3.2 解决劳动争议的时间和成本分别有一个与解决劳动争议的时间和成本相关的指标(表26和27)。
表26. 子类别3.3.1—解决劳动争端的时间

表27.子类别3.3.2—解决劳动争端的成本

当检查过于频繁和/或被用于收取租金的机制时,反而降低了公司的生产力,创造了一个有缺陷的商业环境。在监察后与雇主分享报告,通过提供事实信息的文件,有助于提高透明度和问责制。因此,子类别3.3.3 -劳动监察员有一项指标,与监察员在视察后是否向企业出具报告有关(表28)。
表28. 子类别 3.3.3—劳动监察机构

III. 数据源
4.1 数据收集来源
第一和第二维度的数据是通过与私营部门专家协商收集的。私营部门专家是在劳动法和社会保障法实践和诉讼方面具有专业知识的律师。这些专家对劳工相关问题的法律法规以及企业在招聘新员工、 雇用员工和解雇员工时需要遵循的不同监管程序有深入的了解。
第三维度的数据是通过企业调查收集的。这些调查提供了企业在实践中所经历的非工资劳动力成本、就业限制和成本以及公共服务效率等方面的代表性数据。公司的代表性样本反映了每个经济体内部经验的差异。不同规模、地区和行业的企业均参与了调查。有关《企业调查》收集数据的更多详情,请参阅本《方法手册》的概述章节。
4.2 筛选专家
根据一套标准(表29),使用筛选问卷来协助选择专家参加劳工问卷。筛选问卷中提供的信息使团队能够更好地了解专家的职业、专业领域以及与劳动法规和劳工公共服务相关的知识或经验。综上,这将使团队能够选择最终确定的专家来回答劳工调查问卷。
表29 . 筛选者问卷和应答标准

IV. 参数
为了确保各经济体专家咨询数据的可比性,劳工主题使用一般参数。参数是指对商业地点、劳工类型和公司特征所做的假设。问卷调查的受访者被告知这些参数和假设,并被要求评估标准化情景,以确保跨司法管辖区和经济体的可比性。
5.1 一般参数
维度I和维度II共用相同的一般参数。劳工法规和公共服务具有相同的一般参数。许多经济体都有地方管辖区,这就需要指定一个具体的商业地点,以便专家确定要评估的相关监管框架。
5.1.1 商业地点-最大的城市
理由:
商业地点决定了公司和劳工适用的法律,以及公共服务的可用性和有效性。例如,劳动法有时在一个经济体或一个地区内是不同的,不一定会合并为统一的国家法律。同样,公共服务可能因地点而异,其可及性可能受到地理因素的影响。这些因素可能会影响企业和劳工的互动方式。因此,企业所在地是衡量劳动法是否适当的一个重要参数。根据人口规模选择最大的城市,详见本方法手册的概述章节。
应用:
对于第一维度,该参数用于法规因州或地区而异,在国家层面不适用的情况。对于各州法规不同的经济体,衡量的是最大城市的法规。对于第二维度,该参数用于确定适用于这些服务的法规,对于确定提供公共服务的地理区域非常重要。对于第三维度,该参数与时间和成本的衡量相关,因为它们在不同城市之间可能有很大差异。
5.1.2 劳工类型
理由:
鉴于企业和劳工之间的合同安排种类繁多,以及当地劳动法适用的不同部门,B-READY项目将劳工的类型定义为在私营企业中存在正规劳动关系的工作年龄25岁以上的永久雇员。除非问卷中对某些具体指标(如最低工资)另有说明,否则该劳工是经济体的国民并在服务行业工作。该劳工是根据《劳动法》的标准来选择的。
应用:
劳工类型的参数与维度I和维度II的所有措施相关,因为劳动法规的质量和公共服务的提供因劳工而异。该参数不适用于最低工作年龄子类别,该子类别衡量的是针对童工的法律规定。
5.1.3 公司特征
理由:
公司可按规模或所属行业分类。企业的类型决定了它与适用法律的相互作用,因为许多经济体根据企业的特点制定了不同的法规。B-READY项目将在职企业定义为服务行业中雇员少于250人的注册私营企业,除非问卷中对某些特定指标(如最低工资)另有说明。之所以选择这一规模,是因为中小企业(SMEs)占全球企业的很大一部分,在新兴经济体中也占就业和GDP的很大一部分。
应用:
公司特征的参数与维度一和维度二的所有衡量标准都相关,因为劳动法规和公共服务提供的质量因企业的规模和部门而异。
V.主题评分
劳动主题有三个维度:维度一:劳动法规质量;维度二——劳工公共服务的充分性;第三维度——劳动法规和公共服务在实践中的效率。每个维度的总得分进一步重新调整为0到100的值,然后汇总为总主题得分。每个维度占三分之一的总主题得分。这些分数区分了对企业的利益(作为企业灵活性分数)和对社会更广泛的利益(作为社会效益分数)。表30显示了劳工主题的得分。进一步的评分细节请参见附录A,它对本节进行了补充。
表30. 总得分概述

注:n.a. =不适用(指对企业或社会的影响不明确或不存在的情况)
6.1 维度I-劳动质量条例
第一维度涵盖29项指标,总分31分(企业灵活性11分,社会效益20分)(表31)。这一维度下各类别的得分如下:
6.1.1 劳工条件类别
该类涵盖16项指标,总分最高16分(企业灵活性0分,社会效益16分)。具体而言,最低工资子类别有3个指标;平等、非歧视和结社自由子类别有3个指标;最低年龄和强制劳动子类别有3个指标;职业安全、健康、暴力和骚扰子类别有5个指标;通知期和遣散费子类别还有2个指标。促进劳工安全的监管框架可能会影响企业的灵活性,因此在该指标被评为“n.a.不适用”。而社会效益作为工作条件的保障,可以获得最多16分,作为指标衡量,总体上有利于劳工和社会 (社会效益)。
6.1.2 就业限制和成本
类别涵盖13项指标,总分最高为15分(企业灵活性11分,社会效益4分)。具体来说,“工作时间和合同”子类别有3个指标;最低工资率子类别有1个指标;法定福利子类别有3个指标;“解雇要求”子类别有4个指标,“通知期限和遣散费”子类别有2个指标。分数是根据每个领域对企业灵活性和/或社会效益的影响来分配的; 例如,强制福利和通知期长度以及遣散费子类别的公司灵活性最高得分分别为3分和2分,但社会效益则为“不适用”,因为社会效益旨在衡量降低公司的灵活性的公司合规负担。另一方面,解雇要求子类别在企业灵活性方面最多得3分,在社会效益方面最多得2分,这可以归因于解雇的法律框架影响了企业灵活性,但也为劳工提供了保障。
表31. 维度 I 得分概述

6.2 维度II—劳工公共服务的充分性
第二维度包括13项指标,总分18分(企业灵活性8分,社会效益10分)(表32)。维度下各类别的得分情况如下:
6.2.1 社会保障
该类别涵盖6个指标,总分最高为6分(企业灵活性3分,社会效益3分)。具体而言,“失业保险”、“医疗保险”和“退休养老金”子类别共有6个指标。在这个类别,最高可获得6分,其中企业灵活性3分(来自资金来源指标)和社会效益3分(来自保险指标)。这些分数的分配考虑了衡量企业为劳工提供社会福利的成本的指标,同时确保劳工受益于失业保险、医疗保健和退休金等关键福利计划。
6.2.2 制度框架
该类别包括7个指标,总分最高为12分(企业灵活性5分,社会效益7分)。具体而言,就业服务子类别有2个指标;劳务纠纷解决机制子类别有2个指标;劳动监察子类别有3个指标。在这一类别下,前两个核心指标在企业灵活性和社会效益之间平均分配——每个类别最多4分,企业灵活性2分,社会效益2分——因为就业服务和有效的劳务纠纷解决方案对劳工和企业都有利。在第三个子类别“劳动监察员”中,企业灵活性最多可得1分,社会效益最多可得3分,因为劳动监察员的任务是确保工作场所对劳工的保障——但这也可能阻碍企业的灵活性。
表32. 维度 II 得分概述

注:FFP =企业灵活性分数;SBP =社会效益分数。
6.3 维度III—劳动法规与公共服务实践的效率
第三维度有8个指标,得分范围从0到100(表33)。这一维度下指标的得分只分配给企业灵活性,因为这些指标衡量的是企业遵守劳动法规的时间和成本、社会保障要素以及制度框架向企业提供服务的效果。例如,繁重的社会保障成本、解雇员工和解决劳资纠纷的耗时性和高额费用对企业产生了不利影响,从而阻碍了企业的灵活性。
表33. 维度 III 得分概述

免责声明:本文转自网络公开渠道,旨在为广大用户提供最新最全的信息,不对所包含内容的准确性、可靠性或完整性提供任何明示或暗示的保证。转载的稿件版权归原作者或机构所有,如有侵权,请联系删除。抄袭本文至其它渠道者引发的一切纠纷与本平台无关。
来源:中科营商环境