
第十章 市场竞争
I.动机
有大量的经济证据表明,公平的市场竞争通过提高行业和企业的创新和生产力,从而产生更好的产品、更多更好的工作和更高的收入,从而刺激经济增长。通过影响市场准入和退出,竞争促进产品创新和提升服务质量,保护消费者,并迫使市场经营者按成本提供产品和服务。但竞争很少是完美的。市场失灵不是因为企业的行为,就是因为政府的干预。市场力量—企业将价格提高到成本、提供低质量的产品或服务并排挤竞争的能力—必须受到控制。
政府有各种各样的工具来遏制反竞争行为,促进市场准入,确保公平竞争,减少市场失灵造成的影响。竞争政策是确保市场竞争在某种程度不受限制从而降低经济福利的一套政策和法律。竞争政策对商业环境和经济至关重要,有助于减轻贫困和促进共同富裕。在一些政府是唯一或主要买家的市场中(例如教育、卫生和基础设施),政府法规的设计和实施直接影响市场准入和企业行为。
拥有一个充满活力和竞争的市场是实现更快增长和更低价格的关键,与其他政策结合对消除贫困至关重要。拥有有效实施的竞争法可以通过强制解散卡特尔,使参与反竞争行为的主导企业面临更多的竞争,并通过降低准入壁垒帮助小企业进入市场并生存下来,从而帮助贫穷的生产者和消费者。市场准入为穷人提供了双重利益,不仅通过对价格降低施加压力来帮助消费者,还扩大就业的机会,促进小企业发展。
本主题从整个私营部门的角度对促进竞争行为和创新的主要法规进行评估,而不是考虑它们对单个企业的影响。评估遏制反竞争企业行为的法规、促进政府市场竞争行为的法规、促进创新的法规、为执行这些法规而提供的主要公共服务,以及执行效率。
II.指标
市场竞争主题衡量三个维度,促进竞争的政策、知识产权保护和创新政策有关的良好实践,以及在政府作为服务或商品购买方的市场中促进竞争和创新的法规。第一个维度评估促进市场竞争法规的质量,涵盖监管框架的法律特征,为企业提供公平竞争的市场环境和创新环境,让企业可以公平参与政府市场的竞争。第二个维度衡量促进市场竞争的公共服务的充分性,从而评估在市场中营造公平竞争环境、培育和促进创新服务的实际提供情况。第三个维度衡量促进市场竞争关键服务的执行效率(反映法规质量和公共服务充分性这两个维度如何在实践中促进市场竞争)。每个维度(一级指标)被划分为由共同特征定义的三个类别(二级指标):(1)相关竞争法规和制度的良好实践;(2)知识产权保护和创新领域的良好实践;(3)竞争视角下公共采购的良好实践。每个类别进一步分为子类别(三级指标)。每个子类别(三级指标)由多个指标组成,每个指标又可以包含多个组成部分。每个指标都被分配相应的得分,然后汇总得出每个子类别(三级指标)、类别(二级指标)和维度(一级指标)的得分。表格1汇总了所有三个维度以及它们各自的子类别。
表1. 市场竞争主题的三个大维度的汇总表


维度I. 监管框架:促进市场竞争的法规质量
表2展示了第一维度的结构,即市场竞争法规的监管框架。该维度的每个类别和子类别将按照表中显示的顺序进行更详细的讨论。
表2.维度I: 促进市场竞争的法规质量


1.1 竞争质量法规
类别1.1有三个子类别,每个子类别都包含多个指标,每个指标可能又包含多个组成部分。
1.1.1 国有企业框架
国有企业(SOEs)是全球大多数市场不可或缺的参与者,通常在经济的关键领域与私营企业进行竞争。因此,至关重要的是,国有企业不应以豁免的形式享受优势或劣势,因为这会影响特定市场中竞争法的充分执行,并使国有企业能够为其反竞争行为辩护。为了确保经济体内竞争的中立性,监管框架必须确保国有企业像市场中的其他企业一样受到竞争法的约束。因此,1.1.1子类别有四个指标(表3)。
表3.子类别1.1.1—国有企业框架

注:SOE=国有企业
1.1.2反垄断(包括卡特尔、横向协议、纵向协议和滥用支配地位)
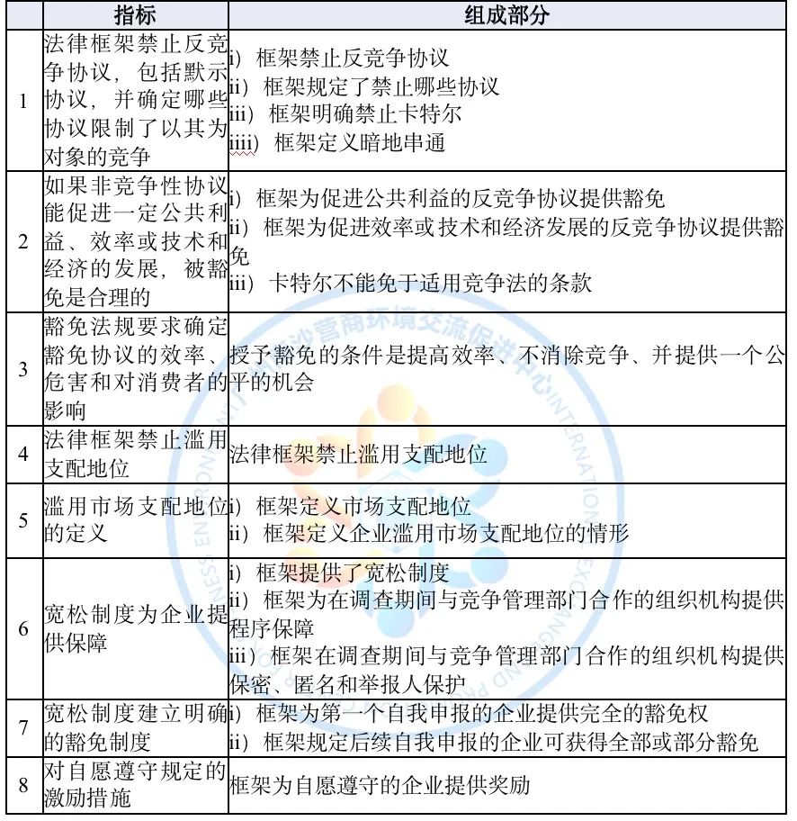
反竞争行为的法规,其核心是针对任何可能妨碍特定经济体中不同参与者之间良性竞争并可能对市场产生负面影响的做法。该指标旨在考察与反垄断相关的竞争法规的总体质量,包括反竞争协议(横向和纵向)和滥用支配地位的做法。为此目的,法律框架还应在特定情况下对反竞争协议提供选择性豁免。因此,子类别1.1.2有8个指标(表4)。
表4. 子类别1.1.2-反垄断(包括卡特尔、横向协议、纵向协议和滥用支配地位)

1.1.3 合并控制
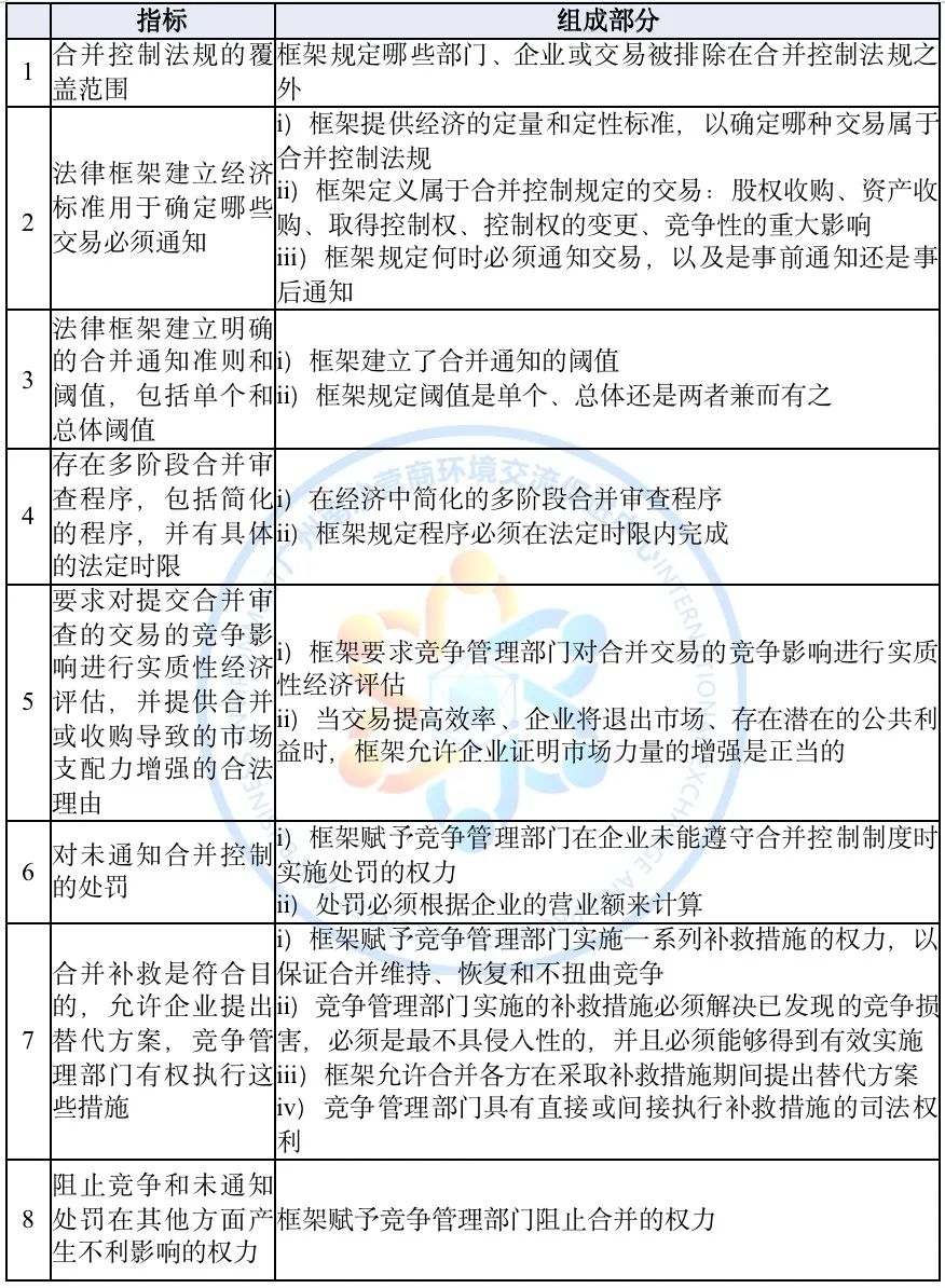
高质量的竞争法规还取决于特定经济体内合并控制的有效性。这是因为合并被认为对竞争有积极或消极的影响,这取决于具体市场的情况和背景。因此,竞争法框架必须能够对这种细微差别做出响应,确保合并法规的明确,标明不需要审查的交易类型,详细说明进行审查的程序,并确保整个过程的程序公正性。因此,子类别1.1.3有8个指标(表5)。
表5. 子类别1.1.3-合并控制

1.1.4 执法
为了确保竞争法框架的有效性,还必须确保经济体内部的充分执行,因为竞争法的私人执行被认为能够大大改善竞争制度的运作。为此,法规应创造必要的平衡,因此不仅应禁止反竞争协议,而且应提供最适用的工具来调查反竞争行为并实施一系列制裁。同时,应在调查中提供程序保障,以允许当事人行使辩护权。因此,子类别1.1.3有五个指标(表5)。
表5.子类别1.1.4—执法


1.2 促进创新和技术转让的法规质量
类别1.2有四个子类别,每个子类别都包含多个指标,每个指标可能又包含多个组成部分。
1.2.1 知识产权保护力度
强大的知识产权保护促进研究、发展和创新。知识产权类型的广泛覆盖范围,包括版权、专利和商标,以及决定知识产权制度信任度的高水平执法。因此,子类别1.2.1有15个指标(表6)。
表6. 子类别1.2.1-知识产权保护力度

1.2.2 许可和技术转让
许可在技术转让中起着至关重要的作用。因此,确保适当的许可程序和制定版税的准则可以提高知识产权持有人和被许可方的信心。因此,子类别1.2.2有六个指标(表7)。
表7. 子类别1.2.2-许可和技术转让

注:IPO=知识产权局
1.2.3 公开获取和合理利用创新
公开获取提高了信息的透明度和可获取度。公共利益或环境可持续性的适当保障措施有助于确保合理使用创新。因此,子类1.2.3有六个指标(表8)。
表8. 子类1.2.3-公开获取和合理利用创新

注:IP=知识产权
1.2.4 产学合作
产学合作对于基础研究的商业化非常重要。坚固的框架概述了知识产权政策,提高对商业化模式的信心。因此,子类别1.2.4有六个指标(表9)。
表9. 子类1.2.4-产学合作

注:IP=知识产权

1.3 政府采购的法规质量
类别1.3分为四个子类别,每个子类别都包含多个指标,每个指标可能又包含多个组成部分。
1.3.1 准入和竞争
一个健全的监管框架对于企业参与政府作为采购方的市场至关重要。促进这些企业的市场准入和竞争法规的质量确保了基本框架的建立,通过将公开和竞争性采购作为公共合同的默认方式,使整个私营部门受益。这是通过明确界定框架协议程序的指导方针来建立的,并通过明确的内容和参与规则列出参与公开招标的条款和条件。因此,子类1.3.1有7个指标(表10)。
表10.子类别1.3.1—准入和竞争

注:SME=中小企业
1.3.2 最具性价比
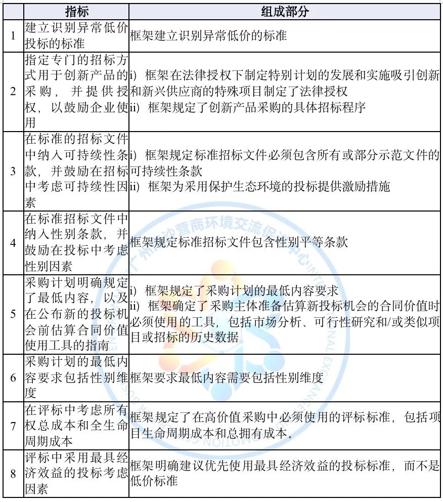
公共采购法规的核心是确保公共资金以最有效的方式使用。因此,关键是要确定政府在选择公共合同时是否采取了良好的监管措施,在授予合同之前对公共合同的总成本和生命周期成本进行明确和彻底的评估 ,此外还要有明确的标准来确定最具经济优势的投标考虑。因此,子类别1.3.2有8项指标(表11 )。
表11. 子类别1.3.2-最具性价比

1.3.3 采购过程的公平性
政府市场的有效竞争需要一个保护招标过程公平性的公共采购框架。通常促进公平的工具旨在确保投标人的机会和待遇平等。不平等的待遇不仅扭曲了授予合同的竞争过程,而且还可能对市场准入产生不利影响。采购过程的公平性只能通过签订合同的程序保障来明确确立,包括合同授予通知和合同签订之间的明确停滞期、通知和授予之间的最短时间、将决定通知企业的义务以及充分的申诉途径等方面。因此,1.3.3子类有五个指标(表12 )。
表12. 子类别1.3.3-采购过程的公平性

1.3.4 透明度
透明度是高质量公共采购的一个核心原则。公开、透明的采购程序可以改善竞争,提高效率。一般来说,提高透明度的措施与促进竞争是一致的。它们促进竞争的方式是让供应商了解竞争的机会,让他们相信投标将根据其优势得到客观的评估,从而提高他们投标的积极性。透明度只有在通过公共采购程序建立时才能得到保证。因此,这就要求在采购程序的每个阶段持续有效地公布。因此,子类别1.3.4有五个指标(表13 )。
表13.子类别1.3.4—透明度

2.维度 II.公共服务:促进市场竞争的公共服务充分性
表14显示了维度II(即促进市场竞争的公共服务充分性)的结构。该维度的每个类别和子类别都将按表中所示的顺序进行更为详细地讨论。
表14. 维度II-促进市场竞争的公共服务充分性


2.1 竞争法规的制度框架和执行质量
类别2.1有两个子类别,每个子类别都包含多个指标,每个指标可能又包含多个组成部分。
2.1.1 竞争管理部门的制度框架
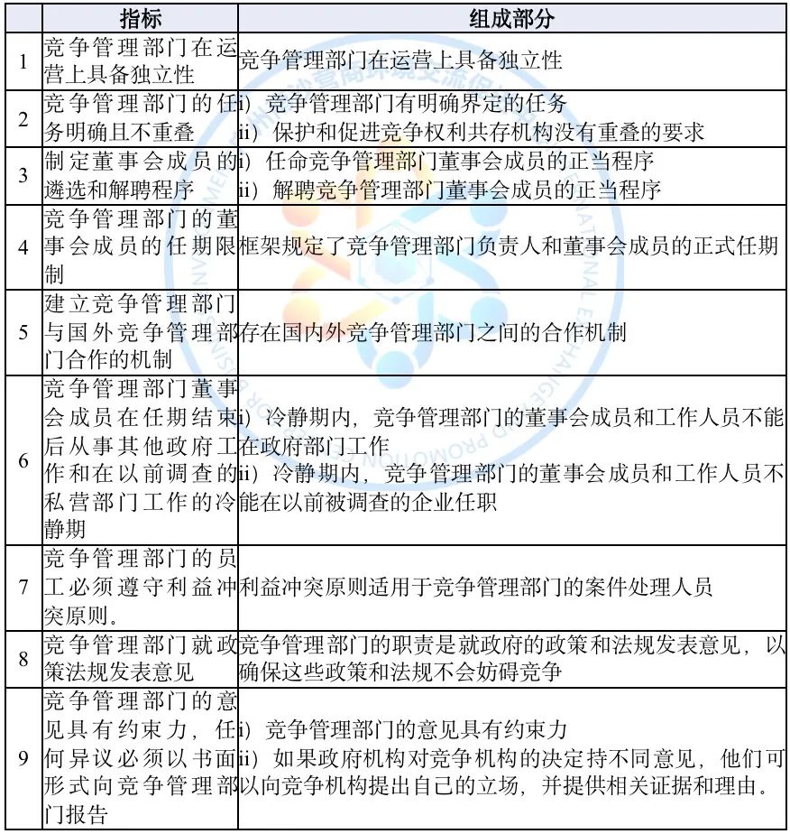
拥有竞争管理部门是有效执行竞争法规和标志着市场公平竞争环境的关键。竞争管理部门必须在一个明确和独立的框架内运作,以调查企业行为并实施制裁,以遏制反竞争行为。通过关注制度框架和竞争法规的执行质量,该指标可以作为竞争管理部门实际运作情况的代表。因此,子类别2.1.1有9个指标(表15)。
表15. 子类别2.1.1-竞争管理部门的制度框架

2.1.2 宣传和透明度
通过竞争宣传,竞争机构可以提出替代方案,以减少对经济效率和消费者福利的不利影响,从而影响政府政策。它可以作为各种利益集团游说和寻租行为的支撑,并促进政府经济决策的更大问责和透明度,并在公共和私营部门促进健康的经济管理和商业原则。此指标还通过衡量竞争机构是否公布其决定及其背后的法律和经济理由;发布有关反垄断和合并控制控制的指导/倡导报告;以及执行制裁,来评估竞争机构在促进可访问性和透明度方面的作用。因此,子类别2.1.2有九个指标(表16)。
表16. 子类别2.1.2-宣传和透明度


2.2 促进企业创新的公共服务
类别2.2类有三个子类,每个子类别都包含多个指标,每个指标可能又包含多个组成部分。
2.2.1 知识产权服务数字化
知识产权服务的数字化促进对知识产权的利用,并为知识产权保护和技术转让提供了便利,例如通过网上商城。因此,子类别2.2.1有六个指标(表17)。
表17. 子类别2.2.1-知识产权服务数字化

2.2.2 创新体系
创新体系通过加强合作、技术援助或财政激励来促进创新的传播。因此,子类别2.2.2有9个指标(表18)。
表18.子类别2.2.2--创新体系

2.2.3 支持创新的制度框架
强有力的体制机制对支持创新至关重要。因此,子类别2.2.3有四个指标(表20)。
表20.子类别2.2.3--支持创新的制度框架


2.3 电子采购服务的质量
类别2.3有三个子类,每个子类别都包含多个指标,每个指标可能又包含多个组成部分。
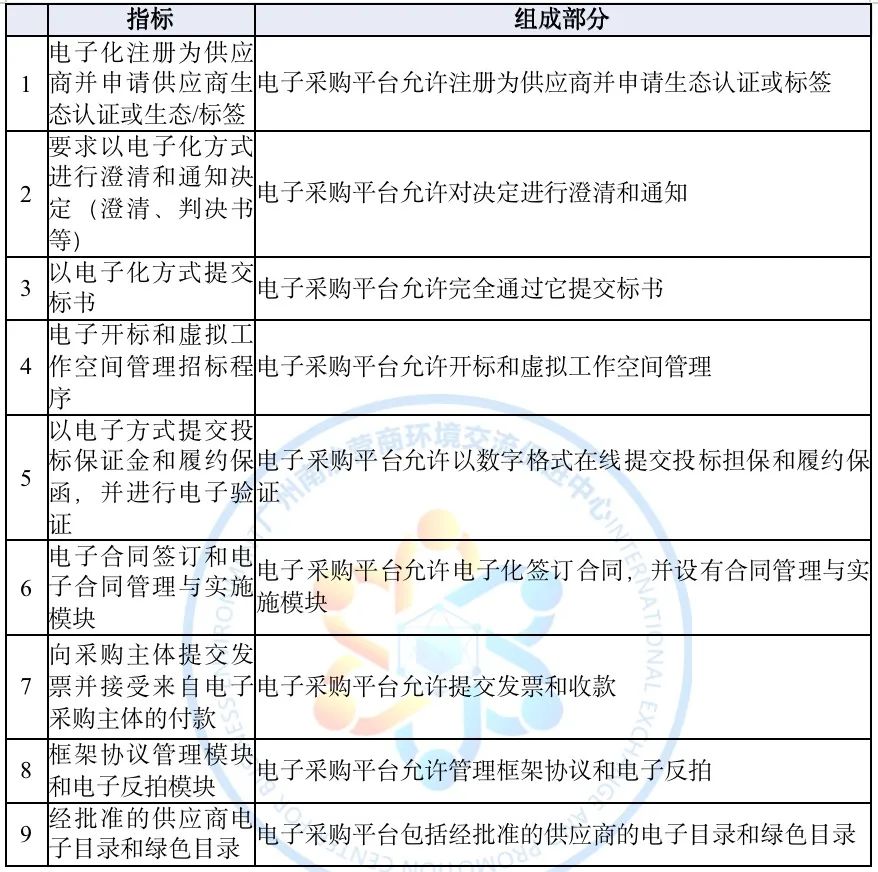
2.3.1 电子采购平台的公开访问和交互性
电子采购之所以重要,是因为它具有节省时间、提高效率和帮助新企业进入市场的潜力。电子采购还通过其特点促进公共采购的可持续做法,例如环境标签。研究表明电子采购有助于高质量承包商的进入。因此,子类别2.3.1有四个指标(表23)。
表23. 子类别2.3.1-电子采购平台的公开访问和交互性

2.3.2 透明度
信息的可获得性通过减少大型企业或关系良好的企业因信息不对称而获得优势的可能性,促进包括中小企业(SMEs)在内的所有类型企业的平等获取,并可能增加政府合同的竞争。因此,子类别2.3.2有5个指标(表24)。
表24. 子类别2.3.2-透明度

2.3.3 采购程序的数字化
数字技术通过提高采购速度和质量、降低风险和加强创新,提供竞争优势。数字技术还可用于提高公共服务的质量和政府市场的竞争质量。事实证明,为公共采购服务提供在线支付的网络平台可以提高效率和成本效益。因此,子类别2.3.3有9个指标(表25)。
表25. 子类别2.3.3-采购程序的数字化

3.维度III. 效率:促进市场竞争关键服务的执行效率
表26显示了维度III(即实践中促进市场竞争关键服务的效率)的结构。该维度的每个类别和子类别都将按表中所示的顺序进行更为详细地讨论。(表26)。
表26. 维度III——促进市场竞争关键服务的执行效率

3.1 竞争法规的效率
该指标评估以下因素的组合,以确定特定的简化合并审查程序的有效实施:(1)提交合并通知的时间;(2)审查并获得决定的时间;(3)竞争管理部门是否恰当使用简化程序。合并审查程序不足和竞争政策执行不力会对经济产生负面影响(例如,通过延迟不引起关注的合并)。如果合并成本被认为太高,或者合并审查的结果被认为非常不确定,执行不力的审查程序也会阻碍企业合并,从而破坏企业的增长。大多数经济体都有审查合并通知的法规,并提供简化的程序,但它们的有效实施对商业环境至关重要。该指标的一个关键假设是,所涉及的合并不会引发竞争担忧。因此,子类别3.1有两个指标(表27)。
表27.子类别3.1—竞争法规的效率

3.2 创新与知识产权法规的效率
该指标评估企业的产品和工艺创新,以及研发活动和国外技术的使用。因此,子类别3.2 —创新有两个指标:(1)企业创新;(2)科学研究与试验发展(R&D)活动和国外许可技术的使用(表28)。
表24. 子类别3.2—创新与知识产权法规的效率

3.3 政府采购法规的效率
在采购市场上,授予合同的漫长过程会阻止市场准入并鼓励串通行为。企业在决定参与政府市场之前,可能会考虑准备投标的成本和招标程序的长度。此外,延期支付会给企业带来负面的外部因素,如市场活动的中断和员工及供应商的延迟付款。这可能会消耗企业的流动资金,在信贷渠道有限的情况下, 延迟付款 最终会迫使企业退出市场,对其供应商和客户产生额外的负面影响。因此,子类别3.3—采购有五个指标:签订合同的时间;收到付款和延迟付款处罚的时间;政府市场准入;政府供应商的性别差距;参与投标的行政要求的性别差距(表29 )。
表29. 子类别3.3—政府采购法规的效率

III. 数据源
4.1 数据收集来源
第一维度、第二维度和第三维度的部分数据是通过咨询私营部门专家来收集。关于竞争法规执行的主题指标,这包括具有竞争法专业知识的企业律师和顾问,以及从事竞争法的法律专业人员。关于知识产权保护和创新主题指标,知识产权方面的专业律师和顾问以及特许专利律师是主要贡献者。最后,关于公共采购主题指标,专家包括具有公共采购专业知识的律师、协助准备招标的顾问和内部采购人员。案头研究证实了通过专家咨询收集的数据。
第三维度的部分数据是通过企业调查收集的。这些调查提供了关于企业创新以及政府合同实践的代表性数据。如果由于某种原因,企业调查无法获得必要的数据,那么另一种方法是通过与积极与公共采购的私营部门专家磋商来收集这些数据。
4.2 筛选专家
市场竞争主题有三份调查问卷,每个主题一份:竞争、创新和公共采购。每一份问卷的目标人群都是各自专业领域的专家。为了选择潜在的专家参与问卷调查,制定竞争、创新和公共采购的筛选问卷(表30)。最终,允许团队选择专家来回答每个问卷。
表30 . 筛选者问卷和应答标准

因此,筛选问卷中提供的信息将使团队更好地了解专家的专业;与市场竞争相关的专业领域和专家的知识或经验,包括竞争、创新和采购。最终,这将使得团队选择专家来回答关于竞争、创新和采购的问卷。
IV. 参数
为确保各经济体专家咨询数据的可比性,市场竞争专题对公共采购指标使用了特定参数。但是,没有适用于该主题的所有三个主题领域(竞争、创新和采购)的通用参数。参数是指对衡量主题实践的特征所做的假设,例如地点或集中的相关公共机构(包括竞争管理部门或公共采购主体)。

5.1 一般参数
“市场竞争”主题没有适用于所有类别指标的通用参数。然而,该主题仅以中央/联邦法规和中央/联邦当局提供的服务为基准,以保持各经济体之间的数据可比性。

5.2 具体参数
市场竞争在某些指标类别中使用特定参数,以确保收集到的有关当局和相关程序的信息在各经济体之间具有可比性。特别是对于衡量公共采购法规和服务的指标类别来说,相关程序以及负责的公共机构差异很大,可能会影响数据的质量和可比性。
5.2.1 采购--采购主体
理由:
采购程序和管理采购过程的法律框架可能因采购机构的不同而有所不同。这一参数既影响法律指标,也影响事实上的指标。
应用:
对于第一维度和第二维度,属于公共采购类别的指标,是根据三个最大的采购主体在过去三年中采购的投标数量制定的基准。采购主体由私营部门专家根据他们的经验和知识或根据可靠的公开数据回答市场竞争问卷来确定。
V.主题评分
市场竞争主题有三个维度:第一维度—促进市场竞争的质量法规;第二维度—促进市场竞争的公共服务充分性;第三维度—促进市场竞争关键服务的执行效率。每个维度的总分被进一步调整为从0到100的值,随后汇总为总主题得分。每个维度得分各占三分之一。得分区分了对公司的利益(企业灵活度得分)和对社会更广泛利益的利益(社会效益得分)。表31显示了“市场竞争”主题的得分。有关进一步的评分细节,请参见附录A。
表31. 总得分概述

注:n.a. =不适用(指对企业或社会的影响不明确或不存在的情况)

6.1 维度I-促进市场竞争的法规质量
维度I涵盖83项指标,总分166分(企业灵活度83分,社会效益83分)(表32)。该维度下各类别的得分情况如下:
6.1.1 竞争法规质量
该类别有25个指标,总分最高为50分(企业灵活度25分,社会效益25分)。具体而言,国有企业框架子类别有4个指标;反垄断(包括卡特尔、横向协议、纵向协议和滥用支配地位)有8个指标;合并控制有8个指标;执法有5项。促进市场竞争的监管框架对企业(企业灵活度)和社会/客户(社会效益)都有利。因此,这两个类别的得分是相等的。
6.1.2 促进创新和技术转让的法规质量
该类别涵盖33项指标,总分最高为66分(企业灵活度33分,社会效益33分)。具体而言,知识产权保护力度子类别有15个指标;许可和技术转让;公开获取和合理利用创新;产学合作子类别各有6个指标。促进创新和技术转移的监管框架对企业(企业灵活度)和社会(社会效益)都有利。因此,这两个类别的得分是相等的。
6.1.3 政府采购的法规质量
该类别涵盖25项指标,总分最高为50分(企业灵活度25分,社会效益25分)。具体而言,准入和竞争子类别包括7个指标;最具性价比子类别包括8个指标;采购过程的公平性和透明度子类别各包括5个指标。促进公共合同公平竞标的监管框架对企业(企业灵活度)和社会(社会效益)都有利。因此,这两个类别的得分是相等的。
表32. 维度 I 得分概述

注:FFP =企业灵活度得分;SBP=社会效益得分。

6.2维度II——促进市场竞争的公共服务充分性
第二维度包括55项指标,总分110分(企业灵活度55分,社会效益55分)(表33)。该维度下各类别的得分情况如下:
6.2.1 竞争法规的制度框架和执行质量
该类别有18个指标,总分最高为36分(企业灵活度18分,社会效益18分)。具体而言,“制度框架”和“宣传和透明度”子类别各包括9个指标。强有力的制度框架和高质量的执行对企业(企业灵活度)和社会/客户(社会效益)都有利。因此,这两个类别的得分是相等的。
6.2.2 公共服务促进企业创新
该类别涵盖19项指标,总分最高为38分(企业灵活度19分,社会效益19分)。具体而言,知识产权服务数字化子类别有6个指标;创新体系子类有9个指标;支持创新的制度框架子类别有4个指标。支持企业创新的公共服务对企业(企业灵活度)和社会(社会效益)都有利。因此,这两个类别的得分是相等的。
6.2.3 电子采购服务的质量
该涵盖18项指标,总分最高为36分(企业灵活度18分,社会效益18分)。具体而言,电子采购平台的公开访问和交互性子类别有4个指标;透明度子类别有5个指标;采购程序的数字化子类别有9个指标。高质量的电子采购服务对企业(企业灵活度)和社会(社会效益)都有利。因此,这两个类别的得分是相等的。
表32. 维度 II 得分概述


6.3 维度III.效率:促进市场竞争的关键服务的执行效率
第三维度包括9个指标,企业灵活度得分从0到100不等(表34)。这一维度下的得分只与企业灵活度有关,因为这些指标衡量的是向企业提供服务的结果。例如,签订合同的时间过长可能会对企业造成不利后果,从而阻碍企业灵活度。这一维度下每个类别的得分如下:
竞争法规的效率类别有2个指标。该类别占第三维度得分的三分之一。
创新与知识产权法规的效率类别有2个指标。该类别占第三维度得分的另外三分之一。
政府采购法规的效率类别有5个指标。该类别占第三维度得分的剩余三分之一。
表33. 维度 III 得分概述

第十一章 办理破产
I.动机
无法生存的企业的高效快速退出,在经济长周期中起着重要的作用,通过淘汰无效企业为更有生产力的企业让路,从而促进经济的更新。一个有效的破产框架的目的是确保无法生存的企业迅速清算,而能够生存的企业以可持续的方式进行有效重组。当破产制度没有足够的工具来及时有效地处理公司的重组和清算时,这些公司的经济困境就会被放大,从而危及金融体系的稳定。在债权人回收率高、解决时间快的经济体中,正式破产程序内部的重组通过让企业维持运营,在经济衰退期间发挥着周期性作用。
研究表明,有效的破产制度在促进新公司创建、扩大私营部门规模和鼓励更大的创业活动方面发挥着作用。要做到这一点,需要具备适当的法律机制,使破产程序能够发挥周期性作用:利用预先预警工具避免财务困境;所有有关各方,包括债务人、债权人和其他代理人的积极参与;在破产程序中对债权人给予充分保护;以及对债务人资产的有效管理。有效的破产制度可以促进创造就业岗位,通过清退已无生存能力的公司,资本得以重新分配,从而提高了生产率。破产程序效率较低的经济体往往具有较低的总生产率,因为破产程序引导贷款人将资金分配至生产率较低的公司6,并阻止商业利益相关者对风险的管理,从而对金融体系施加压力。
尽管有效的破产制度发挥着至关重要的作用,但关于这些制度在世界各地运作情况大规模和更新的可比数据却很少。唯一可用的数据(2010年和2016年)是经济合作与发展组织(OECD)针对36个高收入经济体编制的,且涉及范围有限。B-READY项目旨在填补这一空白。
II.指标
企业破产主题从监管层面衡量破产制度的关键特征。它还评估了与破产程序(司法服务)相关的机构和业务基础设施,以及破产程序实际效率,涉及三个不同的维度。第一个维度评估与破产程序有关的监管有效性,涵盖结构性债务解决程序和有效的债权人和债务人制度所必需的监管框架的法律特征。第二个维度衡量破产程序的体制和业务基础设施的质量,从而评估破产解决机制的实际方面和实施破产法律框架所需的基础设施。第三个维度衡量解决在法庭清算和重组程序所需的时间和成本。每个维度(一级指标)都分为几个类别,这些类别由共同特征定义,这些特征有助于将它们划分为特定的类别(二级指标),每个类别进一步分为子类别(三级指标)。每个子类别(三级指标)由多个指标组成,每个指标又可以包含多个组成部分。每个指标都被分配相应的得分,然后汇总得出每个子类别(三级指标)、类别(二级指标)和维度(一级指标)的得分。表格1汇总了所有三个维度以及它们在企业破产中各自的子类别。
表1. 企业破产主题的三个大维度的汇总表

维度I. 监管框架:破产程序法规质量
表2显示了维度I(即破产程序的监管框架)的结构。该维度的每个类别和子类别将按照表中所示的顺序进行更为详细地讨论。
表2.维度I: 破产程序法规质量


1.1 法律和程序标准
类别1.1类有三个由若干指标组成的子类,每一个指标又可由若干组成部分组成。
1.1.1 破产程序的启动前和启动
当公司面临即将破产时一个全面的法律框架,将确保管理层有明确的义务保护债权人和其他利益相关者的合法利益,并鼓励公司及时采取行动,以尽量减少公司财务困境的影响。同时,它将最大限度地减少对债务人和债权人在法院系统外为重组目的进行自愿谈判(庭外和解)的任何监管障碍。良好的国际惯例表明,法律应明确规定一种具体的机制,以确定可以申请破产程序的各方,并确定提交申请的正式程序以及申请的时间。因此,子类别1.1.1 -破产程序的启动前和启动包括五个指标(表3)。
表3.子类别1.1.1—破产程序的启动前和启动

1.1.2清算重组程序
在解决破产问题时,法律制度应提供充分的法律机制,以解决对债务人提出的持续债权的集体清偿问题。要实现这一目标,需要在破产法中找到清算和重组之间的平衡,通过清算在短期内收回债务的优势与通过重组保护债务人业务价值的优势相平衡。破产框架应考虑在正式破产程序中的参与者,确保提供最适合解决债务人财务困难的正确程序,并允许各方能够预测其法律权利在程序中如何受到影响。因此,子类别1.1.2 -清算重组程序包括五个指标(表4)。
表4. 子类别1.1.2-清算重组程序

1.1.3 破产管理人专业知识
一个有效的破产框架应确保破产管理人的选择标准应是客观的、明确的和公开的。至关重要的是,破产管理人必须具有适当的资格,知识、经验和个人素质(如公正),这不仅可以确保破产程序的有效和高效进行,还可以确保破产制度本身的可信度。破产代表在有效和高效地实施破产方面发挥着核心作用,对债务人及其资产拥有一定的权力,并有责任保护这些资产及其价值。破产代表必须客观地考虑债权人和雇员的利益,并确保法律得到有效和公正地适用。因此,子类别1.1.3 -破产管理人专业知识包括三个指标(表5)。
表5. 子类别1.1.3-破产管理人专业知识


1.2 资产和利益相关者
类别1.2有两个子类别,由几个指标组成,每个指标又可能由几个组成部分组成。
1.2.1 债务人资产的管理
破产程序的主要目标是使债务人的资产最大化。因此,能够实现这种最大化的规定是设计破产法律框架良好运作的关键。健全的破产制度在破产活动中会保护破产资产,并在清算或重组程序结束时实现债权人的平等分配。因此,规定应防止债权人过早收回个人债务,并为债务人企业的继续经营或生存,或对遗产价值的提高进行保全提供必要的机制。为此,破产框架应规定解决正在进行的诉讼或索赔机制,同时也要考虑到尚未完全履行的合同和必要的后期资金。在破产程序期间,实施高效且透明的管理债务人资产的监管机制,可能会提高偿还率。因此,子类别1.2.1 -债务人资产管理包括六个指标(表6)。
表6. 子类别1.2.1-债务人资产的管理

1.2.2 债权人参与
债权人对债务人的业务和资产有重大利益。因此,重要的是,一方面要面确保债权人的权利和利益得到明确定义和保护,另一方面要确保债权人代表机制保持高效和成本效益。这种关系越平衡,破产程序就越成功,因为债权人合作的可能性越大,从而对破产程序可能被滥用的情况进行检查,并促进破产程序的实施。因此,债权人的排名、待遇以及在程序内的必要代表也是这种债权人代表机制的重要组成部分。此外,特定类型的无担保债权人(如环境或工人)的优先次序,以及劳工债权的特殊制度的存在,早已被认为是破产程序的基本组成部分。这些指标衡量的是债权人是否参与破产程序中的重要决策,例如是否存在债权人代表。因此,子类别1.2.2 -债权人参与包括五个指标(表7)。
表7. 子类别1.2.2-债权人参与


1.3 专门程序
类别1.3分为两个子类别,每个子类别都包含多个指标,每个指标可能又包含多个组成部分。
1.3.1 小微企业
对小微企业来说,缺乏有吸引力的退出渠道可能会阻碍许多企业家创业。当小微企业债务人启动破产程序时,公司已无法生存,这将导致价值损失,而这可能会牺牲公司的保护和法律程序确定性。因此,一个低效的破产框架也可能对创业有害。良好做法主张促进微型和小型企业的专业化或简化程序。因此,子类别1.3.1包括三个指标(表8)。
表8.子类别1.3.1—小微企业

1.3.2 跨境破产
一个全面的跨境破产框架是促进实现以下目标的关键:提高贸易和投资的法律确定性,实现债务人资产价值最大化,促进对陷入财务困境的企业的救助,从而保护投资和维持就业。该指标衡量是否建立了跨境破产的法律框架,并承认外国程序。因此,子类别1.3.2包括两个指标(表9)。
表9. 子类别1.3.2-跨境破产

2.维度 II.公共服务:破产程序的体制和业务基础设施的质量
表10显示了维度II(即破产程序的体制和业务基础设施的质量)的结构。该维度的每个类别和子类别将按照表中所示的顺序进行更为详细的讨论。
表10. 维度II-破产程序的体制和业务基础设施的质量


2.1 数字化和在线服务
类别2.1类有两个由若干指标组成的子类,每一个指标又可能由若干组成部分组成。
2.1.1 电子法庭
由于法院自动化提高了效率和透明度,降低了行政成本,信息和通信技术(ICT)的快速发展为改善司法管理提供了新的机会。网络服务的可用性、电子归档的使用、法律文件的信息交换以及在线立法和判例法的可能性,这些激励着世界各地司法行政部门重新思考其当前职能和活动。信息通信技术可用于提高效率、准确度、及时性、透明度和问责制,从而帮助司法机构提供充分的服务。
专栏1:电子案件管理

表11. 子类别2.1.1-电子法庭

2.1.2 破产程序服务的互操作性和信息的公开可用性
在透明的破产框架中,所有破产对应方,包括破产代表、法警等判决执行代理人和债权人,都应能获得相关登记册,如记录识别和扣押资产所需的所有权详细信息的土地所有权登记册和公司登记册,以及专业登记册和其他相关信息。综合和方便地获取这些信息,加快了获取判决债务人财产信息的进程。
公布各级法院诉讼的判决书是国际公认的良好做法。在破产案件中,这种判决可以提供法律指导,因为法律仍然在更新。公布判决书也将增加透明度和可信度。这一数据体系的创建可能会进一步促进法官和律师专业知识的增长。手头有大量相关的判例法,有助于相关各方了解这一法律领域的细节,追踪当前趋势,并确定可能的风险和如何避免风险的解决方案。因此,子类别2.1.2——破产程序服务(电子服务)的互操作性和信息的公开可得性包括四个指标(表12)。
表12. 子类别2.1.2-破产程序服务的互操作性和信息的公开可用性


2.2 公职人员及破产管理人
类别2.2类有两个子类,每个子类别都包含多个指标,每个指标可能又包含多个组成部分。
2.2.1 破产法院或破产法官的专业化
设立专门法庭有助于处理商法、破产法、证券法或知识产权法等领域的复杂法律问题,因为这些法庭侧重于具体而复杂的程序。破产案件特别复杂,因为涉及许多利益相关者的利益,这些利益相关者包括数量众多且类型多样的债权人、破产代表、从业人员和面临财务困难的债务人。处理这类案件的法官需要特殊的技能(如财务和会计技能)。例如,为了成功地进行重组程序,法官必须具有良好的会计和财务技能;因此,应根据其功绩和充分了解债务人财务状况的能力来指定破产法官——这是普通商事法官所不具备的技能。专门的法院还可以加强银行的融资决定,更快地解决诉讼程序和做出更可靠的决策。因此,子类别2.2.1 -破产法院或破产法官的专业化包括一个指标(表13)。
表13. 子类别2.2.1-破产法院或破产法官的专业化

2.2.2 破产管理人的实践专业知识
许多破产程序的复杂性使破产代表非常需要具备适当的资格,具备法律知识(不仅是破产法,还包括相关的商业、金融和商业法),以及在商业和财务事务(包括会计)方面有足够的经验。因此,子类别2.2.2 -破产管理人在实践中的专业知识包括一个指标(表14)。
表14.子类别2.2.2--破产管理人的实践专业知识

3.维度III. 效率:实践中解决破产司法程序的效率
表15显示了维度III(即实践中解决司法破产程序的效率)的结构。该维度的每个类别和子类别将按照表中所示的顺序进行更为详细的讨论。
表15. 维度III——实践中解决破产司法程序的效率

3.1 实践中的清算程序
具有成本效益的破产程序可以鼓励低效企业的公司退出,鼓励更大的创业活动和新公司的创建。针对成本合规性的措施是评估破产司法程序效率的一种适当代理。因此,子类别3.1 -实践中的清算程序包括两个指标(表27)。
表27.子类别3.1—实践中的清算程序

3.2 实践中的重整程序
重组和业务剥离时间过长是引发企业价值损失的关键。因此,子类别3.1 -实践中的重组程序包括两个指标(表27)。
表27. 子类别3.2—实践中的重整程序

III. 数据源
4.1 数据收集来源
维度I、II、III的数据是通过与私营部门专家协商收集的。私营部门专家包括专门从事公司法或商法的破产从业人员和律师,他们在公司破产程序方面具有实践经验,并对每个经济体的破产框架具有相关知识。
4.2 筛选专家
为了选拔潜在的专家,编制了企业破产专题筛选问卷(表18)。筛选问卷中提供的信息将使B-READY团队能够更好地了解专家的职业、专业领域以及与公司破产法律制度和实践相关的知识或经验。最终,这将使团队能够选择专家来回答关于企业破产的调查问卷。
表18 . 筛选者问卷和应答标准

IV. 参数
为确保各经济体专家咨询数据的可比性,企业破产主题使用了特定参数。参数是指对破产法和破产实践的具体特征所做的假设。企业破产主题特有的参数也是必要的,以确保主管法院及其所在地(在最大的商业城市中对破产案件有管辖权的法院)和债务人(公司类型、规模、财务状况和债权人数量)特有的衡量标准在各经济体之间具有可比性。

5.1 具体参数
5.1.1 主管法院及其所在地
理由:
界定主管法院是确保不同经济体之间可比性的关键,因为它确立了对破产程序的启动和实施具有相同级别的管辖权。初审或初审主管法院在全世界的司法管辖区中是最具可比性的:二审法院的管辖权通常取决于法律框架和有关司法管辖区的性质,这就不允许在数据分析中有一个全面的观点和一致性。此外,由于每个经济体内部可能存在各种子国家级别的管辖权,因此此处假定的主管法院以该经济体最大的商业城市为基础,作为属地管辖权的主要标准。
应用:
此参数适用于维度II、III所有指标。例如,假设解决破产纠纷具有管辖权的主管法院的确立了维度II衡量的提供公共服务的机构。提供这些公共服务的最相关机构必须以尽可能一致和统一的方式在各经济体之间确定一致,以便在与电子法院或测量(如专门破产法院或商事法庭的法官/分庭/法官)相关的指标方面具有可比性。此外,与位于最大商业城市的主管法院有关的假设适用于估计维度III所衡量的庭内清算和重组程序的效率,因为它允许在程序层面上标准化,以计算此类程序的时间和成本。
5.1.2 债务人公司
理由:
有限责任公司(LLC)是世界上最普遍的公司经营形式。有限责任公司还可以保护其成员的个人资产免受与该业务有关的法律索赔。在其他类型的公司安排中,成员和/或合伙人承担个人责任,这将导致个人和/或个人破产,这超出了B-READY项目所研究的公司破产的范围。仅关注有限责任公司,可以在破产框架内单独审查债权人和债务人之间的关系,而不会产生其他形式的责任。
应用:
企业破产主题假设债务人是在每个经济体中最大的商业城市经营的国内有限责任公司。公司的资产规模由公司在每个经济体的市场价值决定,该市场价值是根据国民总收入的150到200倍设定的。有限责任公司在其有担保和无担保债权人的债务到期时违约,或者债务人负债的价值超过其资产的价值。建立一个具有非常具体特征的标准化债务人公司,是在衡量破产程序的时间和成本时保持可比性的唯一方法。建立债务人公司特征的假设仅在维度III中使用。例如,该假设分别用于估计清算和重组的破产程序的时间和成本。同样,设定公司价值的假设在计算成本时也起着核心作用,因为相关问题是以公司价值的百分比来表示的。
V.主题评分
企业破产专题有三个维度:维度I——破产程序法规质量;维度II——破产程序机构和业务基础设施的质量;维度III——实践中解决司法破产程序的效率。每个维度的总分进一步调整为从0到100的值,随后汇总为总主题得分。每个维度各占三分之一的总主题得分。这些分数区分了对企业的利益(作为企业灵活度得分)和对社会更广泛的利益(作为社会效益得分)。表19显示了“企业破产”主题的得分。有关进一步的评分细节,请参见本节补充的附件A。
表19. 总得分概述


6.1 维度I-破产程序的法规质量
维度I涵盖29项指标,总分53分(企业灵活度28分,社会效益25分)。这一支柱下各类别的得分如下:
6.1.1 法律与程序标准
该类涵盖13项指标,总分最高26分(企业灵活度13分,社会效益13分)。具体而言,破产程序启动前和启动有5个指标:清算和重组程序有5个指标;破产管理人的专业知识包括3个指标。一个全面的破产监管框架,在提交正式程序之前解决关键问题,为启动正式破产程序定义明确的标准,并确保在清算和重组程序之间取得适当的平衡,所有程序都有明确的定义,并使任命破产代表时的知识和经验至关重要,这对公司(公司灵活性)和社会(社会效益)都有利。
6.1.2 资产和利益相关者
涵盖11项指标,总分最高为19分(企业灵活度10分,社会效益9分)。具体而言,债务人资产管理子类别有6个指标,债权人参与子类别有5个指标。在这一类别下,得分大部分在企业灵活度和社会效益之间平均分配,除了自动中止诉讼和拒绝现有的繁重合同和资产指标,这些指标没有延伸到社会效益的结果,因此仅根据企业灵活度进行评分。此外,劳工索赔特别制度指标仅对社会效益进行评分。破产监管框架促进破产程序期间债务人财产的最大化,同时为在破产程序中具有不同利益的所有利益相关者提供保障,对企业和整个社会都有好处。
6.1.3 专门程序
该类涵盖5项指标,总分最高为8分(企业灵活度5分,社会效益3分)。具体而言,微型和小型企业子类有3个指标,跨境破产子类有2个指标。在这一类别下,微型企业和小型企业的分数平均分配在企业灵活度和社会福利之间,因为这样一个专门的制度将确保企业高效和低成本的破产程序(企业灵活度),并通过为微型企业(社会效益)提供另一种法律途径,提高案件量方面的司法效率。跨境破产子类别是根据企业灵活度打分的,因为跨境破产框架只会使在国际上经营的企业受益或受到影响,因此不会扩大到特定经济体的社会期望结果。
表20. 维度 I 得分概述


6.2维度II——破产程序机构和业务基础设施的质量
维度II包括12项指标,总分为24分(企业灵活度得12分,社会效益得12分)。支柱下各类别的得分情况如下:
6.2.1 数字化和在线服务
该类涵盖10个指标,总分最高为20分(企业灵活度10分,社会效益10分)。具体而言,电子法庭子类别有6个指标,破产程序服务和破产程序服务(电子服务)的互操作性和信息的公开可用性子类别有4个指标。在这一类别下,得分在企业灵活度和社会效益之间平均分配。
6.2.2 公职人员和破产管理人
涵盖2个指标,总分最高为4分(企业灵活度2分,社会效益2分)。具体而言,“破产法院或破产法官的专业化”子类别和“破产管理人在实践中的专业知识”子类别各包括1个指标。一个专门的破产法院和对破产管理人资格要求的遵守在实践中既有利于公司(公司灵活性),也促进了更广泛的公共利益(社会利益)。因此,这两个子类别的得分是相等的。
表21. 维度 II 得分概述


6.3 维度III.效率:实践中司法破产程序的效率
表22. 维度 III 得分概述

免责声明:本文转自网络公开渠道,旨在为广大用户提供最新最全的信息,不对所包含内容的准确性、可靠性或完整性提供任何明示或暗示的保证。转载的稿件版权归原作者或机构所有,如有侵权,请联系删除。抄袭本文至其它渠道者引发的一切纠纷与本平台无关。
来源:中科营商环境